中国知识产权领域反垄断案例研究报告「2008-2025」(上)

作者 | 刘延喜 许圣章 谢颖昕 樊晓琳 北京市立方(广州)律师事务所
中国知识产权领域反垄断案例研究报(2008-2025)
目录
引 言
一、中国知识产权领域反垄断动态概览
(一)经典案例整体呈增多趋势
(二)立法规制整体呈体系化
1.中央指导性文件
2.基本法律
3.部门规章
4.其他规范性文件
5.司法解释
二、中国知识产权领域反垄断案件概况
(一) 案例列表
(二)案例行为类型
(三)涉案行业分布
(四)案例处理结果
1.处理结果类型
2.是否经历二审
3.一审与终审的结论是否一致
4.小结
三、中国知识产权领域反垄断案例类型化详解
(一)横向垄断协议案
1.涉沙格列汀片剂药品专利反向支付协议案
2.无励磁开关专利侵权和解协议案
(二)滥用市场支配地位案
1.北京掌中无限诉腾讯案
2.宁波四企业诉日立金属案
3.湖北德钰诉海宁中国皮革城案
4.云南大明星欢乐园公司诉中国音像著作权集体管理协会等案
5.经营虎牙、YY的华多公司诉网易公司案
6.八家KTV企业诉中国音像著作权集体管理协会案
7.扬子江药业诉合肥医工案
8.大明橡胶公司诉吉尼斯世界记录公司案
9.涉中超联赛图片独家授权案
(三)其他垄断纠纷案
1.云南海燕公司诉中国建筑西南设计研究院案
2.A公司反诉某行业协会垄断纠纷案
3.李某宝诉腾讯滥用市场支配地位与轴辐垄断协议案
(四)标准必要专利垄断案
1.有关SEP的司法诉讼案件
2.有关SEP的行政执法案件
四、中国知识产权领域反垄断关键问题评述
(一)依法行使知识产权与反垄断的边界
1.知识产权独家授权协议
2.知识产权侵权和解协议
(二)知识产权权利人的市场强势地位之反垄断分析
1.SEP的特殊性及其市场强势地位的形成
2.SEP与必要设施理论的关联及反垄断分析
(三)滥用知识产权行为的反垄断识别与规制
1.一般知识产权滥用行为的表现及其法律规制
2.构成排除、限制竞争的滥用知识产权行为及其反垄断法规制
(四)新时代下知识产权垄断的表现形式及地域主义之争
1.新时代知识产权垄断的表现形式
2.知识产权垄断的本质是地域主义之争
结 语
案件索引
附 件
引 言

“知识产权”是为鼓励创新而设立的“合法垄断”。实践中,拥有核心知识产权的经营者往往具备技术与资本上的优势,从而形成事实上的垄断地位。经营者依法行使知识产权的行为本身不适用反垄断法。知识产权制度的实质是基于法定的“合法垄断”,知识产权权利人可通过以技术公开与创新发明创造为对价与国家、社会进行交换获取市场利润,填补其前期研发创造知识产权所花费的成本,并在应然上对此有所获益,实现创造创新的有效激励。但知识产权的行使存在限定、明确的范围边界,一旦其行权行为越过权利的合法外延边界,将可能构成排除、限制公平市场竞争的“非法垄断”。随着市场竞争的发展和反垄断执法力量的增强,交叉领域案件频发且案情复杂、涉及考虑因素多,因此厘清二者边界尤为重要,有助于执法、案件审判实务和增强从业者的风险防范意识。
本文将从案例的视角,汇总、解读自2008年起我国反垄断行政执法机构公告的反垄断行政执法案件及经检索获得的反垄断诉讼案例,共26起,进行案例解读和评述,梳理与归纳我国知识产权相关的反垄断案例特点,以总结实务经验、展望未来趋势、应对领域交叉新挑战。
一、中国知识产权领域反垄断动态概览
知识产权与反垄断共同维系着创新活力与公平竞争秩序。知识产权赋予权利人在一定期限内对其智力成果的排他性权利,旨在激励创新、推动技术进步与文化繁荣。反垄断则聚焦于维护市场竞争的公平性与有效性,防止企业通过垄断行为排除、限制竞争,损害消费者福利与社会公共利益。
知识产权的行使与反垄断并非天然对立,二者实则具有共同目标:促进竞争与创新,提升经济运行效率,维护消费者利益和社会公共利益。而知识产权与反垄断之间所呈现的强关联性,必然导致二者交叉领域的重大纠纷案例,进而推动反垄断立法活动。笔者汇总了自反垄断法施行以来的相关实践与立法动态,以供概览。
(一)经典案例整体呈增多趋势
自2008年我国反垄断法实施以来,由于知识产权与反垄断的微妙关系,知识产权领域反垄断问题向来是司法实践的裁判认定重点。截至目前,在笔者穷竭检索方法的基础上,共检索到26起涉及滥用知识产权排除、限制竞争的反垄断行政执法与司法诉讼案件。具体的检索方法:(1)检索数据库包括威科先行、北大法宝、中国裁判文书网等;(2)检索表达式为:以“垄断纠纷”为民事案由、“滥用知识产权”为全文关键词;(3)人工筛选:将部分存在案情重复或无关的案件予以剔除得出有效案件26起。
26起案件中,不乏有诸多已被纳为最高人民法院的反垄断典型案例。2021年9月,最高人民法院发布了3件反垄断典型案例,其中便有1件与标准必要专利垄断问题相关,涉及标准必要专利权人违反了公平、合理和无歧视(FRAND)原则,实施了收取不公平高价许可费等滥用市场支配地位的行为。2022年11月,在最高人民法院发布的10件反垄断典型案例中,有3件与知识产权相关,具有规范权利行使行为、明确知识产权滥用的反垄断司法审查规则的指导性意义。2023年9月,最高人民法院发布了5件反垄断典型案例中,有1件涉及药物专利,阐释了被诉限定交易行为的市场封锁效果与专利权行使的关联性和判断方法以及不公平高价行为认定和规制的基本考虑。
此外,《最高人民法院知识产权法庭年度报告(2021)》阐述,知识产权与反垄断交叉案件既涉及滥用与专利权有关的市场支配地位行为问题,又涉及药品专利反向支付协议、划分市场、限制销售等横向垄断协议,案件日趋疑难复杂,两部法律间的矛盾在标准必要专利领域尤其突出。《最高人民法院知识产权法庭年度报告(2022)》明确强调要加强知识产权与公平竞争法治保障,准确把握加强知识产权保护与权利滥用、支持知识产权行使与规制滥用市场支配地位的法律界限。例如,无励磁开关专利侵权和解协议案明确了涉及专利权行使的横向垄断协议的分析判断标准。《最高人民法院知识产权法庭年度报告(2023)》显示,反垄断问题与知识产权问题交织情形有增多之趋势,亟需加强知识产权与反垄断的信息沟通和工作协调,提高统筹协调和协同保护力度。
(二)立法规制整体呈体系化
基于知识产权领域反垄断案件频发的背景,国家对知识产权领域与反垄断领域交叉的纠纷解决重视度不断提高。国家出台的系列规则均包含了对知识产权与反垄断交叉纠纷的问题解决指引,我国知识产权反垄断交叉规制在整体上逐渐呈现体系化,有助于理清知识产权与非法垄断的边界、明确如何认定知识产权行权行为是否违反反垄断法。
笔者将其按文件类型整理如下:

1.中央指导性文件
《国家创新驱动发展战略纲要(2016年)》将“健全防止滥用知识产权的反垄断审查制度”确立为实施知识产权、标准与品牌的战略重点之一,并要求通过“加快突破行业垄断和市场分割”培育开放公平的市场环境以培育创新友好的社会环境,由此明确创新驱动与公平竞争并重,为后续反垄断法修订及配套规章制定提供顶层设计方向。
《知识产权强国建设纲要(2021-2035年)》提出“完善规制知识产权滥用行为的法律制度以及与知识产权相关的反垄断等领域立法”,强调改革驱动、质量引领,统筹国内外规则,为知识产权反垄断规制体系完善提供长期战略支撑。
《“十四五”国家知识产权保护和运用规划(2021年)》细化“防止知识产权滥用”的具体举措,并指出要“完善知识产权反垄断、公平竞争相关法律法规和政策措施”,推动反垄断与知识产权保护协调实施,进而完善维护国家安全的知识产权政策。
在笔者看来,拟于今年发布的《“十五五”国家知识产权保护和运用规划》同样可能会强调知识产权领域反垄断的强化问题,还可能会结合知识经济、数字经济等新时代背景创新提出完善新型知识产权反垄断的法律制度、政策措施。
2.基本法律
根据《反垄断法》第六十八条规定,滥用知识产权行为仅有在产生排除、限制竞争的效果时,才会构成垄断:“经营者依照有关知识产权的法律、行政法规规定行使知识产权的行为,不适用本法;但是,经营者滥用知识产权,排除、限制竞争的行为,适用本法”。可见,我国在基本法律层面对知识产权与反垄断的关系进行了准确廓清,确立的是一种“保护知识产权行使+规制知识产权滥用”的双轨制,为行政执法、司法诉讼提供了直接的法律依据,同时衔接了国际通行规则。
3.部门规章
《专利实施强制许可办法(2012年)》第五条规定,“专利权人行使专利权的行为被依法认定为垄断行为的,为消除或者减少该行为对竞争产生的不利影响,具备实施条件的单位或者个人可以根据专利法第四十八条第二项的规定,请求给予强制许可”。这为专利权行使涉嫌垄断行为与专利强制许可制度的衔接提供了明确的准用性规范,并对知识产权反垄断的表现形式进行了重要补充。
《国家标准涉及专利的管理规定(暂行)(2014年)》建立了国家标准中涉及必要专利问题的处置机制,即明确专利权人在标准制定中,将其专利融入标准前应进行专利信息披露,并在标准施行后应遵守公平、合理、无歧视的FRAND原则进行专利的实施许可等系列义务,防止以专利“挟持”标准,阻碍同行业经营者履行国家标准,从而使国家标准制定成为促成市场壁垒的“助推器”。
《禁止滥用知识产权排除、限制竞争行为规定(2023年)》首次从部门规章层面细化了知识产权领域反垄断的分析判断标准,覆盖垄断协议、滥用市场支配地位、经营者集中三大行为,对拒绝许可、不公平高价、专利联营等规则进行了具体化,修补了《反垄断法》对知识产权反垄断分析判断的法律漏洞。同时,该文件与位于宏观认定标准层面的《禁止垄断协议规定(2023年)》相互协调认定知识产权领域垄断协议。
《禁止滥用市场支配地位行为规定(2023年)》对市场支配地位的具体认定,将研发能力、技术创新和应用能力、拥有的知识产权、技术壁垒、技术特性、市场创新等分别作为认定经营者财力和技术条件、进入市场难易程度等的考量因素之一,使知识产权权利人的市场支配地位认定标准更为明晰。此外,还明确规定了知识产权领域滥用市场支配地位的行为情形,如不公平高价许可、搭售非必要专利等。
《标准必要专利反垄断指引(2024年)》最突出的价值在于将抽象的“公平、合理、无歧视”的FRAND原则转化为可落地的知识产权领域反垄断审查标准,同时具体明确了SEP许可中FRAND原则的适用规则、善意谈判义务、信息披露要求及反垄断分析框架,防止标准必要专利垄断导致技术封锁。例如,在市场支配地位认定上,引入了技术不可替代性、标准必要性程度、行业依赖度等考量维度。
《专利池建设运行工作指引(2025年)》第十五条明确规定,专利池的建设运行应当严格遵守国家法律法规,不得违反前述基本法律、部门规章等知识产权反垄断相关规定,不得阻碍市场公平竞争和产业健康发展。同时,鼓励专利池运营管理机构提前向反垄断执法机构报告,主动接受监督指导,保障专利池的反垄断合规与建设运行。值得注意的是,专利池的建设还应遵循市场化、利益平衡、开放、无歧视四项原则,防范专利联合运营构成排除、限制竞争的垄断风险,保障公平接入与技术扩散。
4.其他规范性文件
《国务院反垄断委员会关于相关市场界定的指南(2009年)》第三条第五款提出,在技术贸易、许可协议等涉及知识产权的反垄断执法工作中,可能还需界定“相关技术市场”,并考虑知识产权与创新等因素,由此增强了相关市场界定的反垄断分析科学性。从交叉视角看,该条款突破了传统的商品市场与地域市场的二元界定模式,将技术市场纳为分析维度,精准适配知识产权的无形性与创新性特征,让相关市场界定更贴合知识产权领域的竞争逻辑。
《国务院反垄断委员会关于知识产权领域的反垄断指南(2019年)》作为我国首部知识产权领域专项反垄断指南,其通过多章节系统搭建分析框架,为执法、诉讼与合规提供指引性依据:系统阐述了知识产权领域反垄断中相关市场界定、专利联营、拒绝许可、FRAND原则等分析方法。例如,将可能排除、限制竞争的知识产权协议框定出联合研发、交叉许可、排他性回授和独占性回授、不质疑条款与标准制定等;在滥用市场支配地位中,明确了涉及知识产权的不公平高价许可、拒绝许可、搭售、附加不合理交易条件以及差别待遇等行为。
《国务院反垄断反不正当竞争委员会关于药品领域的反垄断指南(2025 年)》针对药品领域专利保护期长、研发成本高、直接关系民生的特点,聚焦专利药、仿制药、专利与审批流程的交叉问题,通过具体条款强化规制。例如,第十三条规定对“药品专利反向支付协议”等专利和解协议的反垄断分析标准进行了具化;第二十七条规定规定,“具有市场支配地位的药品专利权人,通过对已有专利技术方案的重新设计,获取新的药品专利权,并采取停止销售、回购等措施,实现原专利药品向新专利药品转换的产品跳转行为,阻碍仿制药经营者有效开展竞争的,可能构成《反垄断法》第二十二条第一款第七项禁止的滥用市场支配地位行为”。由此扩充了知识产权领域中利用药品专利权实施垄断的行为外延。
5.司法解释
《最高人民法院关于审理垄断民事纠纷案件适用法律若干问题的解释(2024年)》作为我国反垄断民事司法领域的最新规范性文件,以“统一裁判尺度、强化民事救济”为核心,精准回应了知识产权滥用反垄断案件中的司法难点,为前文所述“依法行使知识产权与反垄断边界”“滥用市场支配地位认定” 等关键问题提供了具象化裁判指引,填补了过往规则模糊地带,对知识产权反垄断司法实践具有里程碑意义。
具言之,其第三十三条规定了滥用知识产权的经营者的市场支配地位之考量因素,主要包括:①相关市场内特定知识产权客体的可替代性、替代性客体的数量及转向替代性客体的成本;②利用该特定知识产权所提供的商品的可替代性及该商品的市场份额;③交易相对人对拥有该特定知识产权的经营者的制衡能力;④相关市场的创新和技术变化情况;⑤其他需要考虑的与知识产权行使相关的因素。并且,经营者主张不能仅根据其拥有知识产权而推定具有市场支配地位的,人民法院应予支持。
此外,各行业间亦积极发布指引,如中国汽车技术研究中心、中国信通院于2022年联合发布《汽车标准必要专利许可指引》等。可见,知识产权与反垄断交叉领域新问题涌现、纠纷频繁、立法活跃。
二、中国知识产权领域反垄断案件概况
通过在国家市场监督管理总局、各地方市场监督管理局官网,中国裁判文书网、威科先行以及北大法宝等法律信息库,笔者尽最大努力检索汇总了自2008年1月1日至2025年9月1日之间所公布的4起行政执法案件与22起民事诉讼案件。期冀作为参考,以展示自我国反垄断法实施以来中国知识产权领域反垄断案件的全貌。
(一)案例列表

(二)案例行为类型
在司法诉讼案件中,有2件垄断协议案、10件为滥用市场支配地位案以及3件涉及其他垄断纠纷案(包括非具体垄断行为、滥用市场支配地位+轴辐垄断协议的复合垄断行为)。
在行政执法案件中,有1件滥用市场支配地位行政处罚案、2件附加限制性条件批准经营者集中案、1件事前标准必要专利垄断风险的提醒敦促案。

(三)涉案行业分布
在检索统计所得的26起知识产权反垄断案例样本中,涵盖通信技术(9件)、互联网(3件)、文体娱(3件)、医药(3件)、服装、皮革等日常用品(3件)、移动设备及系统(2件)、建筑(1件)、金属(1件)、电力设备(1件)等多重领域。

(四)案例处理结果
在检索统计所得的26起知识产权反垄断案例样本中,共有22起司法诉讼案件,4起行政执法案件。其中行政执法案件的处理结果分别涉及1起滥用市场支配地位处以60.88亿元的罚款、2起附加限制性条件的经营者集中以及1起约谈、提醒与敦促。
对于司法诉讼案件的处理结果,笔者作以下简要分析。
1.处理结果类型
在22起司法诉讼案件中,共有四种处理结果类型,分别为支持诉讼请求(2件)、驳回诉讼请求(12件)、驳回管辖权异议(4件)与其他(撤诉、和解)(6件)。可知,在知识产权领域反垄断案例中,超过一半的案例(占比54.5%)的处理结果是被法院驳回诉讼请求,支持原告诉讼请求的仅占9%。

2.是否经历二审
在检索统计所得的22起知识产权反垄断司法诉讼案例样本中,累计有15起诉讼案件具有形式上的二审案号。然而,其中有1起案件并未实质进行二审审理,即北京掌中无限诉腾讯案,理由为原告(上诉人)未依法交纳二审案件受理费,二审法院依法按自动撤回上诉处理,一审判决已经发生法律效力。因此,有效历经二审程序的诉讼案件数量为14件,而未实质历经二审的案件数量则为8起。值得注意的是,二审法院大部分为最高人民法院,且存在3件标准必要专利垄断案件围绕管辖权问题经历了一、二审程序。可见在知识产权与反垄断交叉案件中,当事人之间的争议较为突出。

3.一审与终审的结论是否一致
如上述,有效历经二审程序的诉讼案件数量为14件。对于一审结论与终审结论是否一致而言,经过二次梳理可得,有3起案件终审法院撤销了一审判决,作出改判,有10起案件法院终审裁决驳回上诉,维持原判,另有1起案件因当事人间达成和解而提出撤回上诉申请,并经二审对该申请进行反垄断审查,最终裁定予以准许。对此笔者认为,本质上有11起诉讼案件的当事人权利义务均恢复到了一审起诉前的状态,也即这11起诉讼案件的一、二审结论相一致。
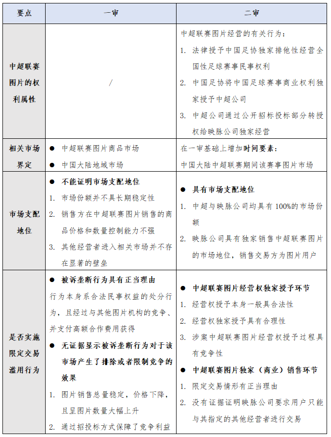
值得注意的是,有部分案件的终审结论虽与原审法院保持一致,但是在反垄断认定的逻辑框架下,上下级法院仅在是否具有市场支配地位,是否实施滥用行为等具体问题的认定逻辑与结论上存在差异,而最终的结论仍是相同的。以涉中超联赛图片独家授权案为例,一审法院认为,中超公司、映脉公司不具有市场支配地位,且两公司从事被诉行为具有正当理由,故判决驳回体娱公司诉讼请求。最高人民法院二审认为,中超公司、映脉公司在中超联赛图片经营市场具有市场支配地位。

3起一、二审结论不一致的案件主要详情如下:

4.小结
综合而言,目前涉知识产权反垄断诉讼案件双方矛盾较为突出,上下级法院观点存在不完全一致的情况,案件存在较大的反转可能性。但本报告因样本量过少,本报告所得出的结论可能存在一定的偏差,仅为借鉴参考之用。
另外,笔者注意到,诉讼中被告的抗辩的方式多为反垄断法框架下的传统抗辩,如,双方不属于反垄断法意义上的具有竞争关系的经营者、被告不具有市场支配地位、双方所达成的调解协议不具有排除、限制相关市场竞争的效果、竞争并未被实质性削弱等。《反垄断法》第六十八条明确规定,经营者依照有关知识产权的法律、行政法规规定行使知识产权的行为,不适用本法。《禁止滥用知识产权排除、限制竞争行为规定》第二十条规定为行使或者保护知识产权所必需等可以成为实施垄断行为的“正当理由”。质言之,涉知识产权反垄断案件中,权利人被赋予专有的抗辩理由。但在现有的样本案例中,没有发现权利人以知识产权特殊性为由提出抗辩。我们建议企业在诉讼中更多关注知识产权的特殊性,根据诉讼进程、双方证据掌握情况,适时适用知识产权抗辩。
三、中国知识产权领域反垄断案例类型化详解
(一)横向垄断协议案
两起横向垄断协议案件均涉及专利侵权纠纷中的和解协议:一起分布在医药行业、为原料药方法专利权人与仿制药申请人达成的延迟进入专利药品相关市场的协议,涉及对相关市场上专利权人的市场独占和仿制药申请人市场进入的影响;另一起为专利侵权纠纷中双方签订的和解协议,和解协议内容与专利权保护无实质关联,构成专利权滥用。

1.涉沙格列汀片剂药品专利反向支付协议案
(1)基本案情
上诉人(原审原告):阿斯利康有限公司(以下简称阿斯利康公司),瑞典知名制药企业,是涉案专利的继受权利人。
被上诉人(原审被告):江苏奥赛康药业有限公司(以下简称奥赛康公司 ),中国仿制药企业,涉案仿制药沙格列汀片的申报注册和生产企业。
涉案专利:专利号为“01806315.2”、名称为“基于环丙基稠合的吡咯烷二肽基肽酶IV抑制剂、它们的制备方法及用途”的发明专利。该专利权利要求8所限定的化合物即糖尿病用药沙格列汀片中的活性成分沙格列汀。该专利权已于2021年3月5日到期后终止。
案外人:①布里斯托尔-迈尔斯斯奎布公司(Bristol-Myers Squibb Company,以下简称BMS公司),系涉案专利原专利权人;②江苏威凯尔医药科技有限公司(以下简称Vcare公司),奥赛康公司的关联方,曾针对涉案专利提出无效宣告请求。
本案涉及原料药专利许可,为专利侵权纠纷案的撤诉申请中法院主动针对具备专利反向支付协议外观的《和解协议》进行反垄断问题进行审查的案件。本案当事人瑞典阿斯利康公司的涉案方法专利产品为沙格列汀片。该方法专利的原权利人曾与奥赛康公司关联方达成专利反向支付协议《和解协议》。该协议的主要内容包括:第一,Vcare公司承诺不挑战涉案药品专利权的有效性,并在协议生效后5日内撤回已经提出的无效宣告请求;第二,BMS公司承诺不追究Vcare公司及其关联方在2016年1月1日后实施涉案专利的行为,即允许其提前5年多实施专利。
瑞典阿斯利康公司作为方法专利继受人起诉奥赛康公司侵害专利权,法院认为依据《和解协议》奥赛康公司并未侵权,固驳回原告起诉讼请求。在二审程序中,双方和解撤回上诉,法院对撤回上诉申请进行依法进行审查。人民法院对涉案符合“药品专利反向支付协议”外观的《和解协议》是否违反反垄断法进行初步审查,综合考虑涉案专利权保护期限已经届满等具体情况后,终审裁定准予撤回上诉。
(2)案例分析
本案在非垄断案由中进行反垄断审查的亮点有三,首先在司法实践中明确了药品专利反向支付协议的概念及特征,其次为中国法院首起对药品专利反向支付协议作出反垄断审查的案件,指明了对涉及药品专利反向支付协议的审查限度和基本路径,最后是在非垄断案由案件审理中适度进行反垄断审查的案例,具有借鉴意义。
亮点一:药品专利反向支付协议的概念与特征
最高人民法院首次在司法实践中明确了“药品专利反向支付协议”(Pay-for-Delay Agreement)的概念定义。其是指药品专利权利人承诺给予仿制药申请人直接或者间接的利益补偿(包括减少仿制药申请人不利益等变相补偿),仿制药申请人承诺不挑战该药品相关专利权的有效性或者延迟进入该专利药品相关市场的协议。基于此,在2025年1月正式发布的《国务院反垄断反不正当竞争委员会关于药品领域的反垄断指南(2025 年)》中,第十三条规定对药品专利反向支付协议的订立主体、订立主体义务等内涵进行了具体化,即“被仿制药专利权人无正当理由给予或者承诺给予仿制药申请人直接或者间接的利益补偿”,对此“仿制药申请人作出不挑战该被仿制药相关专利权的有效性、延迟进入该被仿制药相关市场或者不在特定地域销售仿制药等不竞争承诺”。
药品专利反向支付协议常发生于具有实际或潜在的竞争关系的被仿制药专利权人与仿制药申请人之间。两大主体背后的市场竞争逻辑在于,具有等同药效、安全性但价格更便宜的仿制药上市后,会压缩冠以高昂价格之称的原研药之市场空间,使专利权人难以回收充分、合理的市场利益以填补前期研发投入的成本。由此,衍生出因仿制药实施了原研药的专利之侵害专利权纠纷。仿制药企往往在纠纷中会向专利行政管理部门提起专利无效宣告程序以作反击。专利权人担忧专利被无效,仿制药申请人担忧专利侵权高额赔偿。在此双重因素下,药品专利方向支付协议应运而生。
基于此,药品专利反向支付协议通常具有“特殊性”“隐蔽性”等特征,使司法机关难以有效、准确识别到上述此类协议的产生及其危害,进而造成大量药品专利侵权纠纷以双方达成和解为由而被准予撤回起诉或上诉申请的现象。
亮点二:药品专利反向支付协议的反垄断审查思路

如上表所示,最高人民法院确立了针对此类协议的反垄断分析框架,其核心在于判断协议是否“涉嫌排除、限制相关市场的竞争”。具体采用以下方法:①比较分析法:通过比较签订并履行有关协议的实际情形和未签订、未履行有关协议的假定情形,分析协议对竞争的影响。②可能性评估:重点考察在仿制药申请人未撤回其无效宣告请求的情况下,药品相关专利权因该无效宣告请求归于无效的可能性。③竞争损害分析:分析协议对于相关市场是否以及在多大程度上造成了竞争损害,主要考察其是否“实质延长了专利权利人的市场独占时间”、是否“实质延缓或者排除了实际的和潜在的仿制药申请人的市场进入”。其中第②③为核心考量因素。
显然,最高人民法院所呈现的药品专利反向支付协议反垄断审查的司法路径,除①之外,其他考量因素与《国务院反垄断反不正当竞争委员会关于药品领域的反垄断指南》第十三条规定大相径庭。出于立法技术与立法滞后性的考虑,该指南还以开放兜底的形式规定了“其他排除、限制相关市场竞争的因素”,从而预防此类协议未来可能衍变产生的独有反竞争效果。
亮点三:法院在非垄断案由案件中主动作反垄断审查的必要与限度
从非垄断案由中法院主动作反垄断审查的必要性来看,针对涉及药品专利权利人和仿制药申请人的药品专利案件,作为当事人主张权利或和解依据或者作为法院裁判依据的有关协议或者合同,包括当事人申请撤回起诉或者上诉的和解协议,或者申请撤回上诉情形下作为一审裁判依据的合同,具有所谓的“药品专利反向支付协议”外观的,人民法院一般应当对有关协议或者合同是否违反《反垄断法》第十七条进行一定程度的审查。同时,依据《民事诉讼法司法解释》第二百三十条规定,法院应当对撤诉的一审裁判正确性、合法性进行审查。其中的合法性是指“当事人是否实施了损害国家利益、社会公共利益、他人合法权益的行为”。
值得注意的是,非垄断案由中法院主动作反垄断审查亦存在一定限度。由于是否违反反垄断法的判断具有很强的专业性和高度的复杂性,对于非垄断案由案件中当事人申请撤回起诉或者上诉时垄断违法事由的审查,一般仅限于初步审查。其理由在于是否违反反垄断法的判断具有很强的专业性和高度的复杂性,涉案专利保护期已经届满,涉案协议一方当事人未参与诉讼以致无效程序证据缺乏等等。
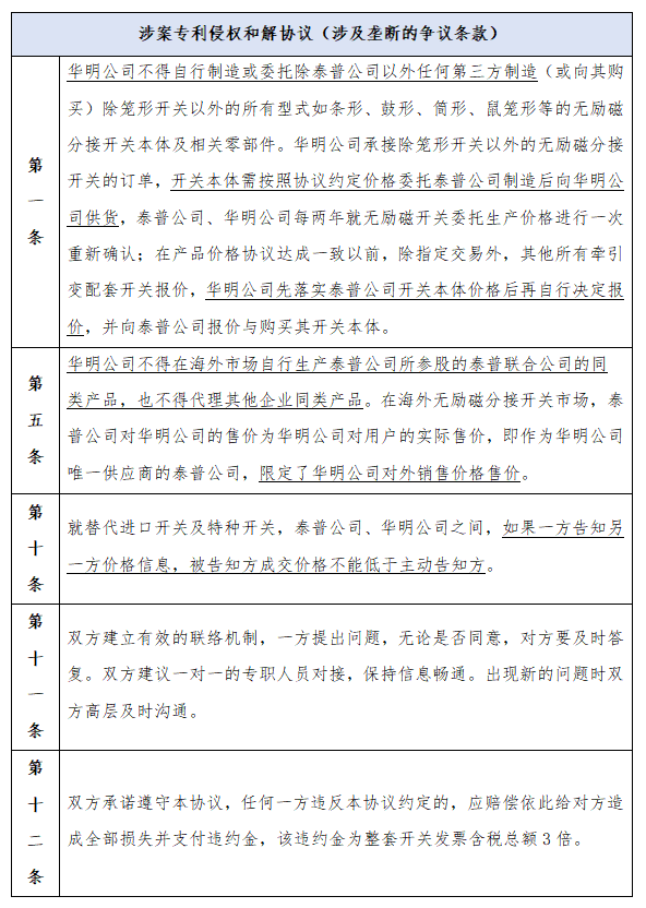
2.无励磁开关专利侵权和解协议案
(1)基本案情
上诉人(原审原告):上海华明电力设备制造有限公司(下称华明公司)。
被上诉人(原审被告):武汉泰普变压器开关有限公司(下称泰普公司)。
涉案专利:专利号为ZL200610XXXXXX.3、名称为“一种带有屏蔽装置的无励磁分接开关”的发明专利。
2019年6月,华明公司向一审法院提起诉讼,主张涉案专利侵权和解协议构成限制商品生产销售数量、分割销售市场、固定价格的横向垄断协议,违反《反垄断法》第十三条规定,请求确认涉案专利侵权和解协议无效,判令某变压器开关公司赔偿某电力设备公司经济损失798626元及维权合理支出10万元。一审法院经审理后认为,涉案专利侵权和解协议不属于垄断协议,判决驳回华明公司的全部诉讼请求。华明公司不服,提起上诉。
最高人民法院审理认为,涉案专利侵权和解协议构成横向垄断协议,违反反垄断法的效力性强制性规定,于2022年2月22日作出撤销一审判决、确认涉案专利侵权和解协议全部无效、泰普公司向华明公司支付合理支出10万元以及驳回华明公司其他诉讼请求的终审判决。

需要指出的是,本案处于垄断纠纷诉讼阶段,是针对专利侵权和解协议这一“果”的司法论断。那么,“果”的“因”及其产生是如何的呢?根据上图所示,专利侵权诉讼阶段和专利侵权和解阶段分别对“因”及其产生背景进行了解答。引起本案专利侵权和解协议涉嫌构成横向垄断协议纠纷的关键导火索为:2017-2018年双方当事人围绕该协议产生的合同违约纠纷1。
(2)案例分析
本案涉及发明专利纠纷和解协议的横向垄断审查,明确了涉及专利权许可的横向垄断协议的分析判断标准。专利侵权和解协议是指在专利侵权纠纷中,专利权人与被诉侵权方通过自行协商,就侵权行为的解决、赔偿责任、停止侵权等事项达成一致意见,并以书面形式签订的具有法律效力的协议。通常而言,协议主要包含侵权行为确认、停止侵权、赔偿金额、保密条款、违约责任等与专利权的行使、保护相关的内容,其核心目的在于通过双方自愿协商,避免或结束诉讼程序,以和平方式解决争议,实现双方利益的平衡。
从整体评价,涉案专利侵权和解协议以第一条、第五条、第十条为核心,约定停止生产特定品种商品、限制特定品种商品销售、协调及固定价格,并辅之以信息联络(第十一条)、违约惩罚(第十二条)等手段,强化了分割销售市场、限制商品生产和销售数量、固定商品价格的效果。
经逻辑转化后,涉案专利侵权和解协议主要涉及垄断的争议条款具体为:

问题:专利侵权和解协议为啥被认定为横向垄断协议?
横向垄断协议亦称横向卡特尔,是指两个或两个以上处于同一交易环节具有竞争关系的经营者之间达成的具有排除、限制竞争目的或效果的垄断协议2。其具体包括五类形式外观:固定或变更价格;限制商品生产、销售数量;分割市场;限制购买技术、新设备或开发新技术、新产品;以及联合抵制交易。
最高院在本案中指出,对于判断特定协议是否构成横向垄断协议需具备三个条件:“协议的主体属于具有竞争关系的经营者;协议内容符合反垄断法第十三条第一款明文规定的形式要求;协议具有排除、限制竞争的效果”。结合本案裁判说理,专利侵权和解协议认定为横向垄断遵循“主体+客观”两要件模式,这一模式细分出“具有竞争关系的经营者、符合横向垄断协议外观、具有反竞争效果”三条件,并辅之以主观要件(存在反竞争的目的动机)与客体要件(指向相关市场的竞争秩序与公平竞争关系)两项仅作参考的认定要件。

(二)滥用市场支配地位案

1.北京掌中无限诉腾讯案
这是一起具有里程碑意义的案件。法院首次明确了在中国,单纯拥有市场支配地位并不构成垄断。案件的核心在于,腾讯拒绝与PICA互通,并维护其私有通信协议的行为,被法院认定为是对其知识产权和核心竞争力的正当行使,而非《反垄断法》所禁止的“滥用市场支配地位”。
法院的判决逻辑清晰地围绕以下三个焦点展开,这为我们理解知识产权与反垄断的边界提供了范本:
(1)争议焦点一:腾讯是否在即时通信市场具有支配地位?
在本案中,法院认为广义市场的认定上,在整个即时通信市场(包括PC端和移动端),腾讯凭借其超过5.49亿的注册用户,无疑具有市场支配地位。而在狭义市场上,原被告直接竞争的领域是移动即时通信市场。在此市场,原告的PICA产品免费,相比腾讯移动QQ的5元/月资费具有价格优势,且市场份额增长迅速。因此,法院认定腾讯在该细分市场并不具有明显的市场优势,即不构成市场支配地位。此案精准地展示了相关市场界定的重要性。反垄断法所规制的市场支配地位必须在具体的、有竞争关系的相关市场中进行衡量。
(2)争议焦点二:腾讯是否存在滥用市场支配地位行为?
在本案中,腾讯拒绝PICA的互联互通要求,是否构成基于知识产权的“滥用市场支配地位”中的拒绝交易或限制竞争行为?这究竟是正当行使权利抑或是滥用市场支配地位?
法院认为,腾讯的QQ系统是其投入大量资源研发的成果,其私有通信协议是保障系统安全和服务质量的核心,构成了腾讯的重要知识产权财产和核心竞争力,是其决定是否、何时、怎样、和谁互联互通的权利基础。腾讯行使和维护其软件著作权,是在正当行使其民事权利,而非一种市场竞争手段。这种行为没有直接限制市场上的自由竞争。原告可通过其他替代方案,即PICA若想实现互通,应与腾讯在技术可行、经济合理、公平公正的原则下协商,而非通过诉讼强制要求。
法院的判决平衡了竞争政策与知识产权保护。它承认了知识产权作为一种合法垄断权的地位,认为权利人有权通过技术手段(如私有协议)来保护其成果,除非有证据证明其利用这种权利去排除、限制竞争。
(3)争议焦点三:腾讯通信协议是否强制公开?
为了促进竞争,法院是否应强制腾讯公开其核心的通信协议?
对此,法院提出了三大理由:一是安全与效率问题。通信协议是腾讯为保证服务器系统安全和数据传输效率而采取的技术措施,属于其网络数据系统资源。二是强制公开无法律依据。在当时,中国没有任何法律规定即时通信服务商必须强制公开其技术协议。强制公开将严重损害腾讯的合法权益和创新动力。三是公共利益问题。该协议的保密性并未损害用户利益或社会公共利益。用户完全可以在手机上同时安装PICA和QQ,选择权并未被剥夺。
对于此焦点的分析,此案确立了一个重要原则。知识产权本身具有排他性,除非法律另有规定或该权利被滥用来排除竞争,否则不应被强制披露。强制披露商业秘密或核心技术,是对知识产权最根本的否定,需极高的法律门槛。
总而言之,该案是中国法院处理“平台经济+知识产权+反垄断”交叉问题的早期经典判例。它清晰地表明反垄断法不反对通过正当竞争和技术创新获得的市场领先地位,也不要求企业牺牲其核心知识产权来促进竞争。
2.宁波四企业诉日立金属案
2021年4月23日,宁波中院对原告方与某日本企业滥用市场支配地位纠纷案做出一审判决,认定被告拒绝向原告开放烧结钕铁硼相关专利许可的行为“构成《反垄断法》第十七条规定的滥用市场支配地位的‘拒绝交易’行为”。该案一审历时七年,是国内首例涉及非标准必要专利滥用市场支配地位的司法案件,也是国内首例明确引入“必需设施”理论分析知识产权反垄断问题的司法案件,具有重要意义。此案与下述作为标准必要专利垄断实体审查第一案的华为技术有限公司诉IDC案可形成一定的相互对照。
在本案中,宁波中院首次明确提出,“必需设施”原则是反垄断法项下分析拒绝交易行为的反竞争效果的一种可选手段。通常而言,知识产权属于上游技术市场,而当该知识产权“成为进入下游商品市场的必需设施,该拒绝许可还将有可能实质性地限制或排除了下游市场的竞争”。由于知识产权天然具有专有性和排它性,且在广义上具有促进创新、增进公共福利的作用,故在知识产权领域的案件中是否能够引入这一分析原则,需要结合个案情形审慎判断。宁波中院认为,“必需设施”原则的适用通常需要考察必要性、独占性、不可复制性、不合理性、可开放性这五个要件。此外,就可能构成必需设施的知识产权而言,还应考量拒绝许可该知识产权是否将会导致相关市场上的竞争或者创新受到不利影响,并损害消费者利益或者公共利益。
就本案而言,以“必需设施”理论作为分析工具,宁波中院认定被告的涉案专利已构成必需设施,从上述五个要件分别考察,具体理由包括:
(1)该设施对于烧结钕铁硼企业参与竞争是必不可少的;
(2)被告作为知识产权人独占控制了该必需设施;
(3)竞争者不能在合理的范围内再复制同样的设施;
(4)在原告已明确提出许可要求并愿意支付合理对价的情况下,被告存在拒绝竞争者原告利用该必需设施的事实;
(5)被告提供该必需设施给予专利许可是可能的;
(6)被告拒绝许可不具有合理理由,且原告作为具有较大规模的同业经营者具有实施专利的条件,已积极表达了要求许可的意愿。
因此,在判定涉案专利已构成必需设施的前提下,宁波中院认为被告拒绝许可该专利的行为应受反垄断审查,并进一步判断这一拒绝交易行为是否实质性地限制或排除了下游市场的竞争。
2024年2月,最高人民法院作出二审判决,最高院改判日立金属不具有市场支配地位。在市场支配地位的认定上,最高院认为:日某及获其专利实施许可的企业的市场份额不高,其难以控制相关市场的交易条件;在案证据不足以证明日某的专利在技术上不可替代,相反表明日某的专利在技术上可替代,由此说明日某在技术上难以影响其他研发同类技术或者生产同类商品的经营者进入相关市场;科某公司关于日某的专利在商业上不可替代的主张并不能成立。综合上述分析,科某公司没有提供证据证明日某凭借其烧结钕铁硼专利在全球烧结钕铁硼生产技术市场或者全球烧结钕铁硼材料市场上,具有能够控制交易条件或者影响市场进入的市场力量,即不能证明日某具有市场支配地位,其应承担举证不能的不利后果。
鉴于根据本案证据难以认定日某具有市场支配地位,科某公司以日某具有市场支配地位为前提,进一步提出的日某滥用市场支配地位、应当相应承担民事责任的主张自然也难以成立,本院不作进一步审理。
至于科某公司主张日某与获得其专利实施许可的企业之间存在轴辐垄断协议的问题,该问题不属于本案滥用市场支配地位纠纷的审理范围,科某公司如果有相应证据等事实与法律依据,可以通过法律渠道另行寻求救济。
该案二审体现了最高院对于“必需设施”理论的审慎态度。一审法院曾适用“必需设施”理论认定日立金属专利为必需设施,但二审法院未直接评价该理论,而是通过否定市场支配地位间接推翻了一审结论。这体现了我国司法对知识产权领域适用“必需设施”理论的谨慎,避免因不当干预削弱创新动力。
3.湖北德钰诉海宁中国皮革城案
湖北德钰公司诉海宁中国皮革城股份有限公司案是一起兼涉知识产权与反垄断的典型纠纷,2015年海宁公司以德钰公司侵害其注册商标专用权及构成不正当竞争为由向海宁法院提起诉讼,德钰公司则反诉主张海宁公司限定其及商户不得使用“海宁皮革城”“海宁皮草城”等名称的行为构成滥用知识产权、排除限制竞争的垄断行为,请求判令其停止。
海宁法院审理后认为,《品牌加盟协议》系商标权利人许可他人使用服务名称和商标的行为,并非《反垄断法》意义上的垄断协议,遂驳回德钰公司诉求。德钰公司随后又在武汉中院提起滥用市场支配地位之诉,但因其诉讼请求实质上是否定前案裁判结果,被认定属于重复起诉而被依法驳回。
本案的特点在于明确了知识产权侵权、不正当竞争与反垄断诉讼的法律关系界限,体现司法对“市场支配地位”与“滥用行为”认定的严格标准,同时折射出部分当事人可能将反垄断诉讼作为商业博弈工具的现实。
作为2016年反垄断民事案件的代表之一,该案展现了法院在平衡知识产权合法行使与维护市场竞争秩序中的谨慎态度,并通过防止重复起诉避免了司法资源浪费,对后续同类纠纷处理具有示范意义。
4.云南大明星欢乐园公司诉中国音像著作权集体管理协会等案
云南大明星欢乐园娱乐有限公司诉中国音像著作权集体管理协会(以下简称“音集协”)、云南天合世纪文化传播有限公司滥用市场支配地位纠纷案是我国首例针对著作权集体管理组织的垄断纠纷案件。
原告大明星公司是一家连锁KTV经营企业,自2010年起未向音集协支付著作权使用费,音集协因此多次提起侵权诉讼。2017年,大明星公司以音集协滥用市场支配地位为由提起反垄断诉讼,主张其存在垄断定价、拒绝交易、捆绑交易、差别待遇等行为。
案件的争议焦点包括:收费标准是否过高并构成价格歧视,音集协是否不当拒绝交易,“一揽子许可”是否构成强制捆绑,以及不同KTV间的收费差异是否构成差别待遇。
昆明市中级人民法院经审理认为,音集协收费标准系依照会员大会制定并公告,符合《著作权集体管理条例》,且地区差异合理,不构成垄断定价;拒绝交易的原因在于大明星公司提出的条件明显不合理,音集协提起诉讼系为维护正版化,不构成不当拒绝;“一揽子许可”模式符合著作权集体管理的国际惯例和交易效率要求,不属于违法捆绑;收费差异基于地区经济水平、经营规模等客观因素,具有正当性,不构成差别待遇。最终,法院驳回大明星公司的全部诉讼请求,认定音集协并未滥用市场支配地位,该判决生效。
本案的意义在于明确了著作权集体管理组织的权利边界,确认其在依法行使管理职能和维持行业正版化方面的正当性,强调只有超越合理限度、排除或限制竞争的行为才受《反垄断法》规制,从而为后续同类案件提供了裁判参考,并促进了著作权集体管理制度的规范化发展。
5.经营虎牙、YY的华多公司诉网易公司案
华多公司诉网易公司案系全国首例由网络直播平台起诉网络游戏厂商的垄断案件,兼涉反垄断、知识产权与不正当竞争等多重法律问题。
在案件背景上,华多公司为虎牙、YY平台经营者,网易公司为《梦幻西游2》网络游戏的著作权授权使用人,双方争议集中于网易限制用户在华多平台直播《梦幻西游2》并将游戏与“网易CC”软件捆绑的做法是否构成滥用市场支配地位。
在反垄断分析上,法院首先界定相关市场为“网络游戏服务市场”而非单一游戏市场,认定网络游戏在需求与供给层面均具较强替代性、行业动态竞争显著,单个游戏难以形成独立市场;继而在支配地位方面,法院以市场份额未达二分之一、玩家选择自由度高及厂商难以控制价格和交易条件等因素,认定网易不具市场支配地位;进而在行为性质上,限制转播系著作权人对游戏画面权利的正当行使,不属滥用市场支配地位,捆绑安装亦因用户可自由卸载、未产生额外对价且不影响游戏使用,被认定不构成违法“搭售”。
最终,一审、二审均驳回华多公司的诉求,认定网易构成垄断与不正当竞争的主张均不成立。
该案意义在于通过严格的市场界定与竞争效果评估,否定将单款游戏视为独立相关市场的路径,明确知识产权正当行使与反垄断规制的边界,为网络游戏与直播行业的合规经营与争议处理提供了可操作的司法指引。
6.八家KTV企业诉中国音像著作权集体管理协会案
本案从最高法院层面再次明确了中国音像著作权集体管理协会(以下简称“音著协”)属于反垄断法规制对象,厘清了著作权集体管理组织的行为性质,为著作权集体管理制度完善提供司法指引。
本案原告为经营地在广东的八家KTV公司,原告诉称,被告音著协实施了拒绝向其提供音集协管理的音像制品或者音像作品名称、权利人姓名或者名称、授权管理的期限等信息,亦拒绝向其提供所授权音像制品或者音像作品的物质载体等拒绝交易行为,以及将补交前两年的著作权许可使用费等作为签约条件的附加不合理交易条件行为。
2020年北京知识产权法院一审审结该案,判决认定音著协属于《反垄断法》规制的经营者,将相关市场界定为“中国大陆地区以类似摄制电影的方法创作的作品(以下简称类电影作品)或录音录像制品在KTV经营中的许可使用服务市场”,并认定被告具有在相关垄断地位,但因现有证据不足,无法证明被告实施了滥用市场支配地位的行为,驳回原告诉讼请求。后又六家KTV公司不服一审判决,上诉至最高人民法院,2022年3月28日,最高人民法院作出终审判决:驳回六家KTV经营企业的上诉请求,维持原判。
(1)亮点一:明确了音集协属于反垄断法的规制对象
《反垄断法》规制的对象为经营者,第十五条明确限定经营者为从事商品生产、经营或者提供服务的自然人、法人和非法人组织。音著协会属于不以盈利为目的的社会组织,是否属于反垄断法意义下的经营者存疑。诚然,非营利性组织不以获取利润为目的,但其会以相较于经营者更为强势的姿态介入市场交易,因其控制着参与竞争不可获取的资源(本案体现为歌曲的版权),对市场准入、竞争秩序产生着巨大的影响。如果放纵其滥用市场支配地位的行为,将有违《反垄断法》追求自由、公平的市场竞争秩序的基本目标。本案一审法院认为,集体管理组织是经权利人授权,集中行使权利人的有关权利并以自己的名义进行许可使用、收取使用费等相关活动的市场主体。被告音集协作为音像节目的集体管理组织,以自己的名义提供音像节目的使用许可等服务,属于《反垄断法》所规制的经营者,被告音集协的相关集体管理行为应受《反垄断法》规制。
(2)亮点二:司法指导著作权管理制度发展
著作权集体管理制度一直被认为是解决大规模授权问题、降低授权成本、扩大版权授权范围的最佳制度。但集体管理组织被法律赋予统一管理的“职能”,天然具有垄断倾向,我国目前存在的集体管理组织垄断性、准行政性体制弊端,以及授权、收费、分配等方面的机制缺陷,导致集体管理组织公信力不强、认同度不高,严重阻滞文化产业发展。
在本案中,法院没有拘泥于案件本身争议的解决,积极为著作权集体管理制度提供司法指引。本案一审北京知识产权法院在判决同时,针对案件中发现的相关问题向被告音集协发送了司法建议函,建议其注重加强集体管理组织的有序运行,发挥自身在海量授权使用许可中的天然优势,有效解决权利人与使用者之间就海量作品使用许可与被许可存在的争议和问题。在有效保护类电影作品或录音录像制品权利人相关权利的同时,积极促进KTV经营者的依法依规经营,推动文化产业有序发展。二审最高人民法院在判决最后指出,“音集协作为著作权集体管理组织,应当严格按照反垄断法、著作权法、条例等法律法规的要求,履行著作权集体管理组织的职能,既要有效维护著作权人和与著作权相关的权利人的合法权益,力求所收取的使用费公平合理无歧视地向中外权利人分配;又要保障KTV经营者等著作权使用人及时有效获得授权,力求使用费收取的程序标准公开透明精准。促进我国著作权集体管理制度的进一步完善和反垄断法适用规则的进一步明确具有重要意义”。
该系列案件明确区分了“市场支配地位”与“滥用市场支配地位”:著作权集体管理组织虽然天然具有垄断属性,但只要收费行为基于合法授权、程序透明且未造成不正当竞争,其行为并不当然违反反垄断法。同时,本案明确了著作权集体管理组织的行为仍受反垄断法规制,厘清了集体管理组织的行为性质,对推动文化产业有序发展、规范公平竞争的市场秩序具有重要意义。另外,该案件入选“2020年中国法院十大知识产权案件”和“2020年度北京法院知识产权司法保护十大案例”,成为著作权集体管理领域反垄断纠纷的典型判例。
7.扬子江药业诉合肥医工案
合肥医工医药股份有限公司、合肥恩瑞特药业有限公司诉扬子江药业集团广州海瑞药业有限公司、扬子江药业集团有限公司滥用市场支配地位纠纷案,是我国医药领域反垄断司法实践中的典型案例。
在本案中,原告系国内注射用头孢类抗生素的重要生产企业,被告则作为全国性大型制药集团,在注射用头孢类抗生素市场中占据着长期且显著的优势地位,凭借庞大的市场份额、覆盖广泛的销售网络以及对下游医院和经销商的强大影响力,形成了明显的市场控制力。原告认为,被告滥用其支配地位,采取了限制经销商同时代理竞争对手产品、要求医疗机构优先采购其药品、以及附加不合理交易条件等手段,排挤其他厂商的合法竞争机会,扰乱市场秩序,因而提起民事诉讼。
一审法院在审理过程中,首先对相关市场进行了严格界定,综合考虑药品疗效替代性、临床使用习惯、审批和流通环节等因素,认定本案相关市场为中国境内的注射用头孢类抗生素市场。随后,法院从市场份额、交易对手依赖度、行业进入壁垒及品牌影响力等方面认定被告在该市场中确实具有支配地位。在此基础上,法院进一步审查了被告的具体行为,认为其通过排他性交易安排和差别待遇限制了下游选择,阻碍了有效竞争,已经构成《反垄断法》第十七条所禁止的滥用市场支配地位行为。最终,法院判决责令被告停止违法行为,并对原告提出的损害赔偿请求予以部分支持。
但在二审法院审理中,作出了与一审结论完全不一致的判决。首先,认为一审法院将本案相关市场界定为中国境内枸地氯雷他定原料药市场,并无明显不当。其次,关于被告是否是否具有相关市场支配地位,综合考虑本案证据,虽然监管审批、专用性投入、转产难度等因素决定了医某方在枸地氯雷他定原料药市场具有支配地位,但是医某方的市场支配地位受到来自其他第二代抗组胺原料药经营者的一定程度的竞争约束。尽管这些间接竞争约束不足以使医某方丧失其在枸地氯雷他定原料药市场的支配地位,但仍对医某方的市场支配地位有所弱化。最后,对于被告是否实施了滥用市场支配地位行为,一方面,因枸地氯雷他定原料药落入998专利保护范围,医某方作为998专利的专利权人和事实上唯一的专利合法实施者,在专利权保护期限内限定交易相对人扬某方只能与其交易的行为系专利权权利排他效力的当然之义,且其限定程度并未超出专利权的法定排他效力范围,不属于反垄断法意义上的排除、限制竞争效果。另一方面,本案现有证据不足以证明医某方将枸地氯雷他定原料药提价至48000元/千克的行为构成不公平高价行为。
结合上述二审法院的审判逻辑,可总结出本案的裁判要旨有三:
判断中间投入品经营者市场支配地位时,经营者面临的实际竞争约束既可能是直接的也可能是间接的;如果下游市场的间接竞争约束能够对中间投入品经营者的行为产生足够影响,则在中间投入品市场支配地位认定时,亦应充分考虑间接竞争约束。
对于不公平高价行为的认定和规制应当特别审慎,一般可以先分析高价行为所处相关市场的竞争状况和创新风险,明确需要考量的因素及其重点;继而借助收益率分析、利润分析、价格比较分析等经济分析手段,初步认定被诉价格是否属于不公平高价;最后从竞争效果、消费者福利两个方面复验初步结论并最终作出认定。
当被诉垄断行为涉及有效知识产权的行使时,对被诉垄断行为的排除、限制竞争效果分析需要考虑依法正当行使知识产权所必然带来的效果。如果所谓的排除、限制竞争效果是依法正当行使特定知识产权的必然结果,且未超出法律赋予该知识产权的合法效力范围,则其并不属于反垄断法意义上的排除、限制竞争效果。
该案不仅在裁判层面确认了医药领域存在滥用市场支配地位的现实风险,更在法律适用上明确了反垄断法与医药行业监管的结合路径。判决传递出清晰信号:药品市场关系公共健康与社会利益,任何企业即便在市场竞争中取得优势,也必须在法律框架内行使权利,不能借助市场地位排除竞争。
案件的司法意义在于提醒大型制药企业建立健全的合规制度,避免通过排他协议、捆绑销售或差别待遇等手段滥用优势,同时也为中小药企在市场竞争中维护自身权利提供了司法依据。作为医药行业反垄断司法的重要案例,本案为未来类似纠纷的裁判提供了参考样本,对于促进医药市场公平竞争、保障公共利益具有深远影响。
8.大明橡胶公司诉吉尼斯世界记录公司案
大明橡胶公司诉吉尼斯世界纪录公司案系一起兼涉反垄断与商标侵权的复杂纠纷。
在基本案情背景上,广州大明联合橡胶制品有限公司2013年获得“最薄的乳胶安全套”吉尼斯认证,2016年吉尼斯依据内部新规撤销认证,大明遂以其在“世界纪录认证服务”相关市场具有支配地位并通过废止认证、拒绝商标许可、差别对待等方式实施滥用市场支配地位为由起诉。
具言之,原告主张被告滥用市场支配地位的事实包括:①吉尼斯公司强行将其2015年的“PER一年制规则”,适用于大明公司2013年获得的世界纪录。此外,“PER一年制规则”也并未公示。上述行为违反了反垄断法第十七条第五项关于禁止具有市场支配地位的经营者在交易时附加其他不合理的交易条件的规定。②2015年4月,吉尼斯公司、吉尼斯北京公司以大明公司与前纪录保持者冈本株式会社之间存在诉讼为由,拒绝给予大明公司商标许可,使大明公司无法对外展示认证证书以及进行世界纪录保持者的相关宣传,但吉尼斯公司、吉尼斯北京公司却长期放纵、默许冈本株式会社在市场上继续使用吉尼斯的商标进行虚假宣传。③在产品类纪录上设置即使未能打破也只有一年有效期的规则。吉尼斯公司、吉尼斯北京公司的上述行为构成滥用市场支配地位,人为制造不公平的市场竞争环境和滥用知识产权排除、限制竞争。
法院认为,本案争议焦点集中于三端:其一,相关市场及支配地位的认定:大明主张吉尼斯在全球范围具独占性与不可替代性,吉尼斯则抗辩认证服务不属反垄断规制或存在替代者难谓支配;其二,滥用市场支配地位行为是否成立:大明指摘“年度复检”新规、拒绝许可与差别对待构成排除限制竞争,吉尼斯则称系规则优化并无竞争损害;其三,是否滥用商标权:吉尼斯公司、吉尼斯北京公司以大明公司与前纪录保持者冈本株式会社之间存在诉讼为由,拒绝给予大明公司商标许可,此是否构成滥用知识产权排除、限制竞争;其四,是否侵犯商标权:吉尼斯另诉大明在商品包装与宣传中使用“吉尼斯世界纪录”标识构成侵权,大明辩称系对获证事实的客观陈述。
对争议焦点的审理,值得注意的是,对于被告是否滥用知识产权排除、限制竞争而言,一审法院认为,原告提供的在案证据亦无法证明吉尼斯公司对冈本株式会社存在商标授权行为,且吉尼斯公司是否对他人进行商标授权许可使用均为其自主行为,与大明公司无涉。
在裁判结果上,北京知识产权法院一审及最高人民法院二审均以大明未能证明吉尼斯在相关市场具有支配地位且未举证到足以证明排除、限制竞争效果为由,驳回其诉求;在商标纠纷中,广东省高级人民法院再审撤销原判,认为大明在商品包装上标注“吉尼斯世界纪录”系表明认证事实而非将该标识用于“广告宣传”等商标意义上的来源识别,不构成侵权。
最后,本案的影响在于,一方面明确世界纪录认证服务的市场界定与反垄断诉讼举证门槛,强调“地位”与“滥用”的区分及竞争效果证明责任;另一方面细化商标“客观叙述/合理使用”的认定标准,于竞争秩序与知识产权保护之间实现平衡,并为类似跨领域纠纷提供可资依循的裁判路径与合规指引。
9.涉中超联赛图片独家授权案
(1)基本案情
经中国足协授权,中超公司取得中超联赛资源代理开发经营权。中超公司于2016年网上公开招标2017-2019年中超联赛官方图片合作机构,映脉公司以相应报价中标,由此取得独家经营中超联赛图片资源的权利,而体娱公司未中标。但体娱公司仍于2017年、2018年派人进入中超联赛现场拍摄图片并销售传播,期间中国足协出面发布声明予以制止以维护映脉公司的独家经营权。并且,映脉公司基本同步分别以体娱公司、夏某某、陆某某未经映脉公司授权拍摄、传播2017年中超联赛图片并虚假宣传,以及体娱公司未经映脉公司授权在其官网(全体育网)展示、提供下载、对外销售2018年中超联赛图片为由,向北京市海淀区人民法院提起了2起不正当竞争纠纷诉讼3。两案均支持了映脉公司的诉讼请求,并已终审结案。体娱公司在两起不正当竞争纠纷案件中累计赔偿体娱公司500余万。在2020年6月,体娱公司以中超公司、映脉公司滥用市场支配地位限定交易相对人只能与映脉公司进行交易为由,向法院起诉,请求判令中超公司、映脉公司停止垄断行为、消除影响、赔偿经济损失及合理开支。

(2)案例分析
本案是一起典型的知识产权与反垄断交叉领域案件,入选了最高人民法院知识产权法庭2022年典型案例。案件的起因是中超联赛的主办方通过招投标方式,将中超联赛比赛图片的经营权以独家授权方式授予某图片代理公司。相关市场主体认为该种独家授权安排剥夺了其他经营者的进入机会,涉嫌构成《反垄断法》所禁止的滥用市场支配地位行为,于是提起诉讼。
法院在审理过程中,首先确认了本案的核心争议焦点,即体育赛事图片经营权经招投标形式独家授予,是否属于滥用市场支配地位。法院认为,图片版权是一种民事权利,具有天然的排他性。权利人基于版权的排他性质,可以自主决定授权方式,包括独家授权、排他授权或普通授权。因此,单纯的独家授权行为,并不当然等同于滥用市场支配地位。反垄断法的规制对象,并非权利本身的排他性,而是权利人是否以不正当方式行使排他性权利,从而排除或限制市场竞争。法院进一步指出,在本案中,中超联赛主办方通过公开、公平的招投标程序确定独家授权对象,符合市场化和竞争性原则,不存在滥用市场支配地位的情形。招投标的本质是竞争性选择,既能提高市场效率,也能实现权利收益的最大化,符合《著作权法》赋予权利人自主处分权利的立法目的。因此,原告关于滥用市场支配地位的主张缺乏事实与法律依据。
最终,法院判决驳回原告的诉讼请求,并在裁判要旨中明确指出:民事权利的排他性或者排他性民事权利本身并不是《反垄断法》预防和规制的对象,只有在排他性民事权利被不正当行使、排除或者限制竞争时,才可能构成反垄断法意义上的违法行为。
以下简要介绍一审、二审裁判观点。

该案的裁判意义在于厘清了知识产权法与反垄断法的适用边界。它强调,知识产权的排他性属于权利本质属性,合理行使排他权本身并不构成垄断;反垄断法的介入前提是存在权利行使的不正当性,且对市场竞争产生了实质性损害。这一裁判标准对于平衡权利人合法行使权利与维护市场公平竞争秩序具有重要价值,也为今后涉及体育赛事版权、媒体独家授权、出版发行等领域的反垄断争议提供了清晰的司法指引。
(三)其他垄断纠纷案
在检索过程中发现,存在部分案件未明确指明具体案由,也未指明被诉行为属于何种垄断行为或者属于多种垄断行为复合的情形。笔者将这类案件情形统一纳为其他垄断纠纷,与其他明确案由或垄断行为等案件作区分。
1.云南海燕公司诉中国建筑西南设计研究院案
本案是一起典型的知识产权滥用抗辩失败的案件。法院明确区分了正当的知识产权行使与反垄断法所禁止的滥用行为。科顺公司在行业推荐性图集中使用其注册商标“APF”,被认定为是为了区分产品来源、介绍其施工方法的正当商业行为,并未构成《反垄断法》所规制的垄断。
本案判决逻辑同样围绕以下两个焦点展开,这为我们理解知识产权与反垄断的边界提供了范本:
(1)争议焦点一:被诉行为是否构成反竞争的经营者集中?
上诉人云南海燕公司认为,二被上诉人“串通”将“APF”商标编入《粘霸APF自粘防水系统构造图集》《西南地区建筑标准设计推荐性应用图集》,向社会公开出版,各设计院设计施工图纸都以此作为参考,构成了《反垄断法》第三条第(三)款的 “具有或者可能具有排除、限制竞争效果的经营者集中”。
对此,法院给出明确的回应。首先,《反垄断法》中的经营者集中特指企业合并、取得股权或资产、通过合同取得控制权等情形。其次,本案的基本事实与前述定义不符。本案中,中建西南研究院(设计单位)与科顺防水公司(生产企业)是完全独立的主体,仅为编写图集进行合作,不存在任何股权、资产或控制权的转移。最后,涉案图集仅为推荐性应用标准,不具有法律强制性。设计单位和施工单位没有义务必须采用图集中的产品。
(2)争议焦点二:被诉行为是否构成滥用知识产权排除、限制竞争?
本案中,云南海燕公司主张科顺防水公司与中建西南研究院以编写图集的方式,滥用知识产权,使科顺防水公司成为防水层用”APF”自粘防水卷材的独占专供者,获取不当利益,构成市场垄断。
一审法院认为,第一,科顺公司依法享有“APF”注册商标专用权,这是其合法的知识产权。第二,科顺公司将“APF”商标编入涉案图集具有正当性目的。在图集中使用“APF”商标,目的在于区分产品来源,将科顺公司的产品及其施工工艺与其他公司的产品(如东方雨虹、卓宝科技等)进行区分,方便使用者理解和选择。这是商标的核心功能。第三,编入涉案图集的行为也符合行业惯例。由多家企业参与编写行业推荐性图集,并在图中使用各自商标来介绍其产品和技术,是建筑行业的普遍做法,具有合理性和必要性。最后,上诉人未能提供任何证据证明,该图集的出版实际导致了其产品被排除在市场之外,或限制了市场竞争。图集中同时收录了多家竞争对手的产品,本身就体现了竞争性。
本案法院的判决再次强调了知识产权保护的重要性。《反垄断法》明确规定,正当行使知识产权的行为不适用本法。只有当权利人利用知识产权去实施“排除、限制竞争”的行为(如签订排他性协议、恶意提起诉讼、实施搭售等)时,才可能构成滥用,从而落入反垄断法的规制范围。本案中,科顺公司的行为属于典型的、正当的商标使用。
2.A公司反诉某行业协会垄断纠纷案
(1)基本案情
某协会是由深圳市从事某行业的相关企业自愿组成的非营利性社会组织,接受深圳市教育局的监督管理和业务指导。2006年,深圳市教育局在服装等商品上获准注册第3777541号注册商标。自2007年起,深圳市教育局作出多份规范性文件,要求深圳市中小学生应穿着标有前述商标、统一款式的学生校服。前述商标到期后,2021年3月14日,某协会获准注册第28309378号商标,该商标与前述商标的商标标识和核定使用商品类别相同,由其会员企业使用在深圳市校服商品上。
2021年8月,A公司向某行业协会申请入会未获批准,并未经许可在深圳校服商品上使用前述商标。某协会以A公司构成商标侵权为由提起诉讼,A公司反诉某行业协会无正当理由拒绝其入会使用商标构成垄断。
市中级法院在审理过程中邀请深圳市教育局共同对本案进行调解,在双方的联合调解下,某协会与A公司达成一致调解意见,某协会同意A公司加入协会并使用涉案商标,承诺制定并公开涉案商标的使用管理规则,双方放弃其他诉讼请求。
(2)裁判要旨及反垄断分析
本案的裁判要旨在于:
知识产权权利人作为原告起诉被告未经许可使用其知识产权的行为构成侵权,被告反诉原告的起诉属于滥用知识产权的垄断行为的,可以合并审理。
一般商标因法律、政策需要必须使用于公共领域,或者因长期、大量使用在公共领域使相关公众对其产生特定联系的,该商标承载了公共利益,对其保护应充分考量其公共属性。商标权人无正当理由任意拒绝他人的合理商标许可使用申请的,属于滥用其商标权,其行为有可能构成垄断。
本案中的深圳校服商标因政策要求,长期、大量使用于公共领域,具有显著的公共属性。从《国务院反垄断委员会关于知识产权领域的反垄断指南》等相关规定来看,对于承载公共利益的知识产权,权利人行使权利时需受到更多限制。某协会作为商标权利人,无正当理由任意拒绝 A 公司合理的商标许可使用申请,这种行为极有可能构成垄断。该商标不仅是标识,更承载着展示深圳学生精神风貌、特区教育品牌形象的功能,与公共利益紧密相连。若某协会随意限制其他企业使用,可能阻碍市场竞争,影响校服供应的多元化与价格合理性,损害消费者(学生及家长)利益。
从反垄断角度分析,某协会拒绝A公司入会及使用商标的行为,若被认定为滥用知识产权,将对深圳校服市场竞争秩序产生负面影响。在相关市场中,某协会的行为可能限制了新企业进入市场,阻碍了市场的自由竞争与创新活力。正常情况下,市场应允许有能力、有意愿的企业参与竞争,通过竞争实现资源优化配置,推动产品和服务的改进。若某协会凭借商标权筑起过高的市场壁垒,使得像A公司这样的企业无法公平参与竞争,可能导致市场缺乏活力,创新动力不足。长此以往,整个深圳校服产业的发展可能受到抑制,不利于产业的持续健康发展。
3.李某宝诉腾讯滥用市场支配地位与轴辐垄断协议案
本案是一起因重复起诉的程序问题而未进入实体审理的案件。最高人民法院最终裁定驳回起诉,其核心原因在于,李某宝在其商标侵权诉讼败诉后,又基于完全相同的事实,以垄断纠纷为名再次起诉,诉腾讯滥用市场支配地位与存在轴辐垄断协议以及滥用知识产权排除、限制竞争,试图通过更换案由实质上否定前诉的生效判决结果。
本案判决逻辑主要围绕程序问题的争议焦点进行了裁判审理,从前端的程序审理阻隔了后端的知识产权领域反垄断的实体审理。
(1)程序审理
程序问题的争议焦点为:李某宝在商标侵权案前诉败诉后,能否就同一事实,以垄断纠纷为不同案由再次起诉?
法院主要通过“一事不再理”原则,审查了三个核心要素。对此,一审法院认定本案构成重复起诉,从程序上驳回了原告的起诉。即便原告对此裁定提起上诉,但二审法院认为一审法院裁定并无不当,驳回上诉、维持原裁定。

(2)实体审理
值得注意的是,本案中李某宝诉腾讯的系列垄断行为是否成立呢?实际上,本案一二审法院并未对此争议焦点进行实体上的审理,判决书仅呈现出为原告(上诉人)李某宝的主张。李某宝诉争腾讯的系列垄断行为主要包括:依据平台规则等知识产权滥用市场支配地位、拒绝交易;滥用知识产权排除、限制竞争;轴辐垄断协议。
李某宝主张前述垄断行为的主要理由为:
某讯公司停止滥用知识产权排除、限制竞争的垄断(侵权)行为,依法履行法定知识产权保护义务,停止妨碍李某宝对“人某”商标权的行使;
某讯公司《公众平台的命名唯一性原则》因违反民法典、电子商务法、商标法、反垄断法而无效,某讯公司据此平台规则存在滥用市场支配地位,拒绝与李某宝进行交易,不允许李某宝合法注册使用“人某”微某号;
《公众平台的命名唯一性原则》作为新的证据出现,才形成某讯公司根据该平台规则滥用知识产权,构成具有横向垄断协议效果的轴辐协议的完整证据链条,由此本案垄断纠纷属于一审法院管辖......某讯公司没有举证证明其形成轴辐协议、实施拒绝交易行为的合法性。
对此,笔者结合裁定书中李某宝提供证据及论述的内容,提出一些浅见。
首先,关于市场支配地位及其滥用的认定,李某宝仅提供了一份媒体报道称微信公众号市场份额为63.4%,这对于严谨的相关市场界定和市场支配地位认定来说,证据极其单薄。“命名唯一性”规则是几乎所有互联网平台(如微博、抖音、知乎等)为避免混淆、提升用户体验而普遍采用的行业惯例,具有合理性和正当性。这种规则并非针对特定用户,而是对所有用户一视同仁,通常不被视为反垄断法所禁止的滥用市场支配地位行为。
其次,关于滥用知识产权排除、限制竞争的认定。一方面,李某宝指控腾讯“滥用知识产权”,但其未能明确腾讯具体滥用了哪一项知识产权。腾讯作为平台方,在此处行使的是经营管理权,而非某项具体的专利权、商标权或著作权,这存在知识产权权利主体的认识错误。另一方面,腾讯拒绝李某宝的注册申请,是执行其平台规则的结果,该规则的目的是维护平台秩序,而非为了排除、限制竞争,更不能谈滥用知识产权排除、限制竞争。同时,前诉判决也已认定腾讯在处理李某宝的投诉时“主观上不存在过错”。
(未完待续)
注释
1.合同纠纷判决书原文参见:湖北省武汉市江夏区人民法院(2017)鄂0115民初803号、(2018)鄂0115民初2426号民事判决书。
2.刘继峰等著.中华人民共和国反垄断法理解与适用[M].北京:中国法制出版社,2022:80.
3.映脉公司诉体娱公司不正当竞争纠纷类案的判决书请参见:(2017)京0108民初14964号、(2018)京73民终1122号;(2018)京0108民初36806号、(2020)京73民终2107号。
(本文仅代表作者观点,不代表知产力立场)
编辑 | 有得


















