全文 | 中华人民共和国公司法(修订草案)(附修改前后对照表)
第十三届全国人大常委会第三十二次会议对《中华人民共和国公司法(修订草案)》进行了审议。
12月24日,《中华人民共和国公司法(修订草案)》公布,社会公众可以直接登录中国人大网(www.npc.gov.cn)或国家法律法规数据库(flk.npc.gov.cn)提出意见,也可以将意见寄送全国人大常委会法制工作委员会(北京市西城区前门西大街1号,邮编:100805。信封上请注明公司法修订草案征求意见)。征求意见截止日期:2022年1月22日。
以下是公司法(修订草案)全文及修改前后对照表。
中华人民共和国公司法(修订草案)
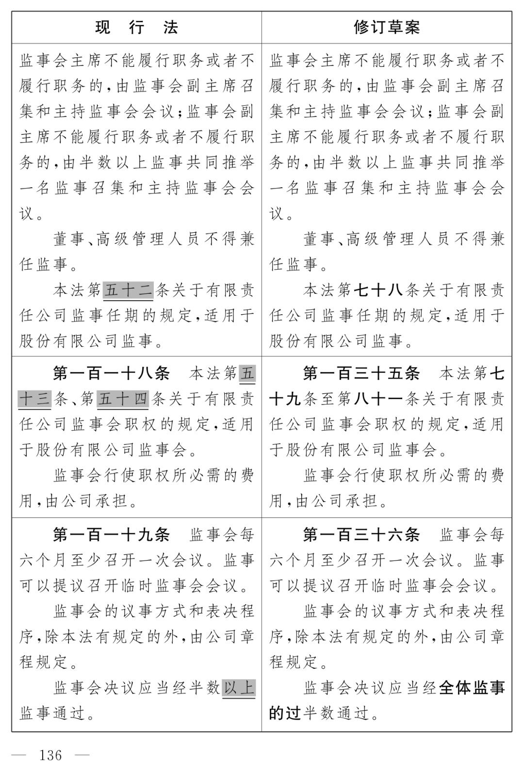
《中华人民共和国公司法(修订草案)》修改前后对照表
来源 | 中国人大网
编辑 | 布鲁斯
(图片来源 | 网络)


















