附对照表 | 《专利审查指南》修改决定公布,2026年1月1日起施行

来源 | 国家知识产权局
编辑 | 布鲁斯
11月13日,国家知识产权局对外公布《关于修改〈专利审查指南〉的决定》全文,该决定自2026年1月1日起施行。这是继2023年12月根据新的专利法实施细则进行修订之后,专利审查指南再次作出修改。
笔者注意到,今年(2025年)4月30日,国家知识产权局曾发布通知,就《专利审查指南修改草案(征求意见稿)》公开征求意见,征求意见截止日期为2025年6月15日。
相关链接
据介绍,征求意见期间围绕《专利审查指南》的修改广泛开展调研论证,针对社会热点关注问题,进一步通过书面征求意见、座谈会、调研等方式听取意见建议。在对各方意见进行充分研究和吸收采纳,进一步完善修改内容后,形成《专利审查指南(修改草案送审稿)》,经国家知识产权局局务会审议通过,于2025年11月10日国家知识产权局令第八十四号公布,自2026年1月1日起施行。
据悉,由国家知识产权局制定的部门规章《专利审查指南》自2010年2月1日起施行以来,先后于2013年9月、2014年3月、2017年2月、2019年9月、2019年12月、2020年12月、2023年12月进行了七次修改。此次是该规章的第八次修改。
此次修改主要涉及健全新领域新业态保护制度,包括明确了植物品种定义,扩大专利可授权客体范围;增加对人工智能伦理的考虑和判断,给出创造性审查示例,明确申请文件撰写要求;增加比特流专利申请审查专门规定等。其次是优化了审查标准和规则,包括完善同日申请处理方式;明确权利要求中对技术问题的解决没有作出贡献的特征,通常不会给技术方案带来创造性;明确无效宣告请求的提出并非请求人真实意思表示时将不予受理等。此外还固化审查实践中的成熟做法,包括明确按需审查理念和快速审查相关规定、分案申请未声明优先权时相关审查规则、优先权转让证明文件提交要求等。
除了《专利审查指南》外,根据国家知识产权局今年4月公布的2025年立法工作计划,在法律和行政法规方面,国家知识产权局今年内将配合立法部门推进《商标法》修改进程,并配合立法部门审查《集成电路布图设计保护条例》;在部门规章方面,国家知识产权局今年内还将修改《专利代理管理办法》,并配合《集成电路布图设计保护条例》修改进程,完善其配套部门规章,修改《集成电路布图设计保护条例实施细则》。按此计划,已于2024年12月至2025年2月征求意见的《集成电路布图设计保护条例》及其实施细则或有望加快出台,《专利代理管理办法》的修改草案或也将于不久后进入征求意见等程序。
上述法律、法规和规章中,商标法无疑是现阶段最受知识产权领域关注的法律修改项目。自2023年公布了商标法修订草案征求意见以来,社会各界也对商标法修改提出了许多意见和建议。虽然国务院今年5月对外公布的2025年度立法工作计划中将商标法修订草案列入“拟提请全国人大常委会审议的法律案”,并且全国人大常委会2025年度立法工作计划将商标法修改列入“预备审议项目”“由有关方面抓紧开展调研和起草工作,视情安排审议”,但鉴于列入全国人大常委会预备审议项目中多数在今年还未提请审议,且其中不乏电信法、消费税法这样“预备期”5年以上的立法项目,考虑到全国人大常委会立法任务繁重,笔者个人预计商标法修改虽有一定概率能在2025年内提请全国人大常委会初次审议,但或许更有可能要到2026年甚至更久后才能提请全国人大常委会进行初次审议。
关于修改《专利审查指南》的说明
一、修改必要性
为深入贯彻落实习近平总书记关于知识产权工作的重要指示论述精神,全面贯彻落实党的二十大和二十届二中、三中、四中全会精神,完善新领域新业态专利审查标准,积极回应创新主体对专利授权确权工作的合理诉求,持续提高专利审查质量和审查效率,国家知识产权局对《专利审查指南》进行修改。
二、修改主要过程
2025年4月30日至6月15日,《专利审查指南(修改草案征求意见稿)》面向社会公开征求意见。其间,广泛开展调研论证,针对社会热点关注问题,进一步通过书面征求意见、座谈会、调研等方式听取意见建议。在对各方意见进行充分研究和吸收采纳,进一步完善修改内容后,形成《专利审查指南(修改草案送审稿)》,经国家知识产权局局务会审议通过,于2025年11月10日国家知识产权局令第八十四号公布,自2026年1月1日起施行。
三、修改主要内容
本次修改坚持需求导向,聚焦完善新领域新业态专利审查标准,针对审查实践中亟待解决且意见较为成熟一致的内容予以完善。
(一)健全新领域新业态的保护制度,进一步激励产业创新
一是明确植物品种定义,扩大专利可授权客体范围,与植物新品种制度形成合理有效衔接,加强种业知识产权保护。二是增加对人工智能伦理的考虑和判断,给出创造性审查示例,明确申请文件撰写要求,适应人工智能技术发展需求。三是增加比特流专利申请审查专门规定,明确可授予专利权的情形,顺应流媒体产业快速发展的新形势。
(二)针对审查实践中亟待解决的问题,优化审查标准和规则
一是完善同日申请处理方式,仅允许通过放弃实用新型专利权的方式获得发明专利授权,回归立法本意。二是根据创造性条款的法律内涵和本质要求,明确权利要求中对技术问题的解决没有作出贡献的特征,通常不会给技术方案带来创造性,以提高审查效率,提升专利申请质量。三是明确无效宣告请求的提出并非请求人真实意思表示时将不予受理,规制恶意无效行为。
(三)固化审查实践中的成熟做法,更好服务创新主体
一是明确按需审查理念和快速审查相关规定,满足创新主体实际需求。二是明确分案申请未声明优先权时相关审查规则,保障分案申请人要求优先权的权利。三是明确优先权转让证明文件提交要求,便于申请人理解审查标准。
国家知识产权局令
第八十四号
《国家知识产权局关于修改〈专利审查指南〉的决定》已经2025年9月18日第5次局务会议审议通过,现予公布,自2026年1月1日起施行。
局 长:申长雨
2025年11月10日
附件
国家知识产权局关于修改《专利审查指南》的决定
国家知识产权局决定对《专利审查指南》作如下修改:
一、关于第一部分第一章第4.1.2节的修改
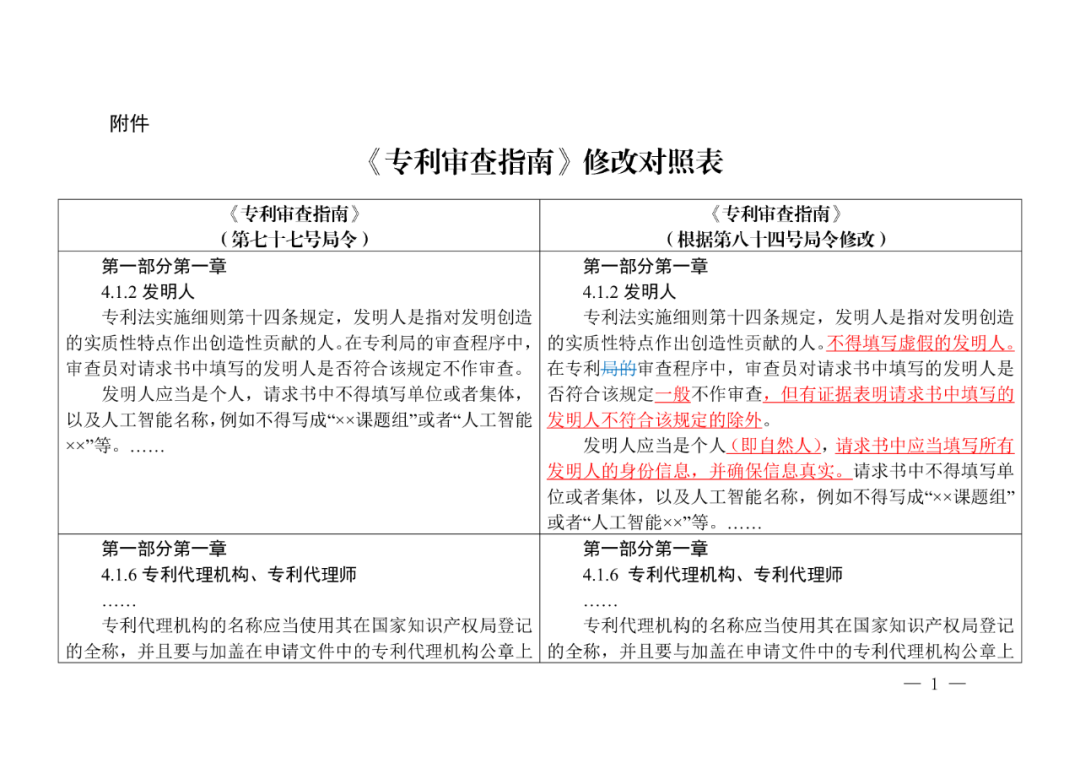
(一)将《专利审查指南》第一部分第一章第4.1.2节第一段修改为:
专利法实施细则第十四条规定,发明人是指对发明创造的实质性特点作出创造性贡献的人。不得填写虚假的发明人。在专利审查程序中,审查员对请求书中填写的发明人是否符合该规定一般不作审查,但有证据表明请求书中填写的发明人不符合该规定的除外。
(二)将《专利审查指南》第一部分第一章第4.1.2节第二段中的“发明人应当是个人,请求书中不得填写单位或者集体,以及人工智能名称,例如不得写成‘××课题组’或者‘人工智能××’等。”修改为“发明人应当是个人(即自然人),请求书中应当填写所有发明人的身份信息,并确保信息真实。请求书中不得填写单位或者集体,以及人工智能名称,例如不得写成‘××课题组’或者‘人工智能××’等。”
本节其他内容无修改。
二、关于第一部分第一章第4.1.6节的修改
(一)在《专利审查指南》第一部分第一章第4.1.6节第二段新增一句,内容如下:
专利代理机构应当对请求书中填写的申请人身份信息和联系方式进行核实。
(二)在《专利审查指南》第一部分第一章第4.1.6节新增最后一段,内容如下:
专利代理机构或者专利代理师以自己的名义申请专利或者请求宣告专利权无效的,依照《专利代理条例》处理。
本节其他内容无修改。
三、关于第一部分第一章第6.2节的修改
在《专利审查指南》第一部分第一章第6.2.1.2节和第6.2.2.2节各新增最后一段,内容如下:
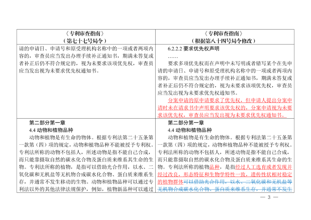
分案申请的原申请要求了优先权,但申请人提出分案申请时未在请求书中声明要求该优先权的,分案申请视为未要求该优先权,审查员应当发出视为未要求优先权通知书。
本节其他内容无修改。
四、关于第二部分第一章第4.4节的修改
将《专利审查指南》第二部分第一章第4.4节第一段修改为:
动物和植物是有生命的物体。根据专利法第二十五条第一款第(四)项的规定,动物和植物品种不能被授予专利权。专利法所称的动物不包括人,所述动物是指不能自己合成,而只能靠摄取自然的碳水化合物及蛋白质来维系其生命的生物。专利法所称的植物品种,是指经过人工选育或者发现并经过改良,形态特征和生物学特性一致,遗传性状相对稳定的植物群体。动物和植物品种可以通过专利法以外的其他法律法规保护,例如,植物新品种可以通过《植物新品种保护条例》给予保护。
本节其他内容无修改。
五、关于第二部分第三章第6.2.2节的修改
将《专利审查指南》第二部分第三章第6.2.2节最后一段修改为:
对于同一申请人同日(仅指申请日)对同样的发明创造既申请实用新型又申请发明专利的,根据专利法实施细则第四十七条的规定,应当在申请时分别说明对同样的发明创造已申请了另一专利;未作说明的,依照专利法第九条第一款关于同样的发明创造只能授予一项专利权的规定处理;作出说明的,发明专利申请经审查没有发现驳回理由,应当通知申请人在规定期限内声明放弃实用新型专利权。申请人声明放弃的,应当作出授予发明专利权的决定,并在公告授予发明专利权时一并公告申请人放弃实用新型专利权声明。申请人不同意放弃的,应当驳回该发明专利申请;申请人期满未答复的,视为撤回该发明专利申请。
申请人放弃已经授予的实用新型专利权的,应当在答复审查意见通知书时附交放弃实用新型专利权的书面声明。此时,对那件符合授权条件、尚未授权的发明专利申请,应当发出授权通知书,并将放弃上述实用新型专利权的书面声明转至有关审查部门,由专利局予以登记和公告,公告上注明上述实用新型专利权自公告授予发明专利权之日起终止。
本节其他内容无修改。
六、关于第二部分第四章第6.4节的修改
将《专利审查指南》第二部分第四章第6.4节修改为:
发明是否具备创造性是针对要求保护的发明而言的,因此,对发明创造性的评价应当针对权利要求限定的技术方案进行。在判断创造性时,应当针对权利要求限定的技术方案整体进行评价,即评价技术方案是否具备创造性,而不是评价某一技术特征是否具备创造性。
发明对现有技术作出贡献的技术特征,例如,使发明产生预料不到的技术效果的技术特征,或者体现发明克服技术偏见的技术特征,应当写入权利要求中;否则,即使说明书中有记载,评价发明的创造性时也不予考虑。对技术问题的解决没有作出贡献的特征,即使写入权利要求中,通常也不会对技术方案的创造性产生影响。
【例如】
一项涉及照相机的发明,发明所要解决的技术问题是如何实现更灵活的控制快门,该技术问题是通过改进相机内部的相关机械和电路结构实现的。在审查员指出权利要求不具备创造性后,申请人在权利要求中增加了包括照相机外壳的形状、显示屏大小、电池仓的位置等特征。说明书中并未说明权利要求新增特征与所述技术问题的解决存在任何关联,这些新增特征或者是权利要求主题本身所隐含的常规组成部分,或者是本领域的技术人员基于其普通技术知识和常规实验手段所能得到的,申请人也未提供证据证明或者充分理由说明这些技术特征能够给要求保护的技术方案带来任何进一步的技术效果,因此,上述技术特征没有对所述技术问题的解决作出贡献,并不会给要求保护的技术方案带来创造性。
七、关于第二部分第九章第6节的修改
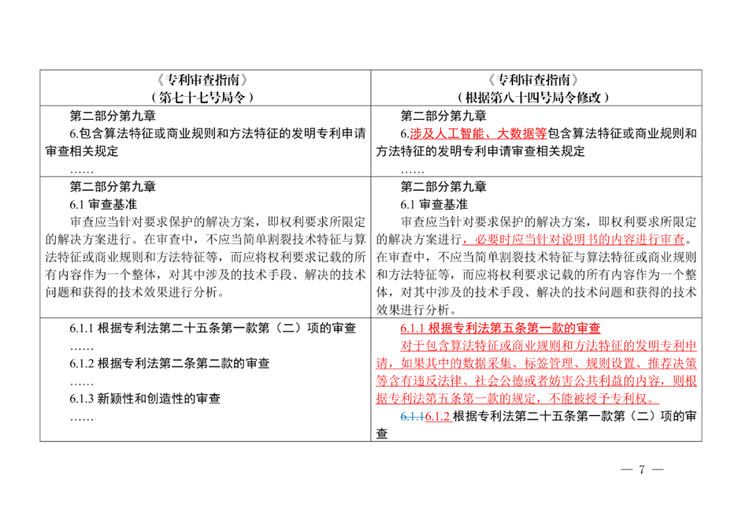
(一)将《专利审查指南》第二部分第九章第6节标题修改为:涉及人工智能、大数据等包含算法特征或商业规则和方法特征的发明专利申请审查相关规定。
(二)将《专利审查指南》第二部分第九章第6.1节修改为:
审查应当针对要求保护的解决方案,即权利要求所限定的解决方案进行,必要时应当针对说明书的内容进行审查。在审查中,不应当简单割裂技术特征与算法特征或商业规则和方法特征等,而应将权利要求记载的所有内容作为一个整体,对其中涉及的技术手段、解决的技术问题和获得的技术效果进行分析。
(三)在《专利审查指南》第二部分第九章第6.1节新增第6.1.1节,内容如下:
6.1.1根据专利法第五条第一款的审查
对于包含算法特征或商业规则和方法特征的发明专利申请,如果其中的数据采集、标签管理、规则设置、推荐决策等含有违反法律、社会公德或者妨害公共利益的内容,则根据专利法第五条第一款的规定,不能被授予专利权。
(四)将《专利审查指南》第二部分第九章第6.1节中的“6.1.1根据专利法第二十五条第一款第(二)项的审查”修改为“6.1.2根据专利法第二十五条第一款第(二)项的审查”,将“6.1.2根据专利法第二条第二款的审查”修改为“6.1.3根据专利法第二条第二款的审查”,将“6.1.3新颖性和创造性的审查”修改为“6.1.4新颖性和创造性的审查”。
(五)在《专利审查指南》第二部分第九章第6.2节新增第(1)项,内容如下:
(1)包含算法特征或商业规则和方法特征的发明专利申请,如果违反了法律、社会公德或者妨害了公共利益,不能被授予专利权。
【例1】
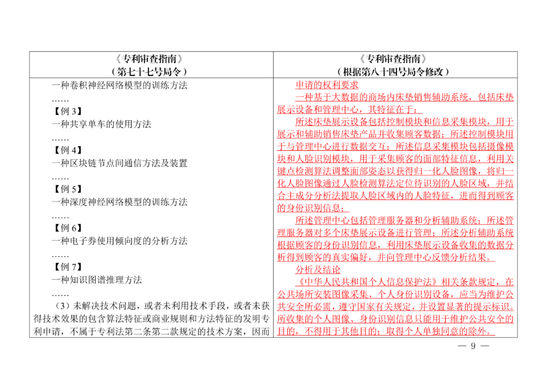
一种基于大数据的商场内床垫销售辅助系统
申请内容概述
发明专利申请的解决方案是一种基于大数据的商场内床垫销售辅助系统,其通过摄像模块和人脸识别模块完成顾客面部特征信息的采集并得到顾客的身份识别信息,对收集到的信息进行数据分析,评估顾客对床垫的真实偏好,帮助商家精准营销。
申请的权利要求
一种基于大数据的商场内床垫销售辅助系统,包括床垫展示设备和管理中心,其特征在于:
所述床垫展示设备包括控制模块和信息采集模块,用于展示和辅助销售床垫产品并收集顾客数据;所述控制模块用于与管理中心进行数据交互;所述信息采集模块包括摄像模块和人脸识别模块,用于采集顾客的面部特征信息,利用关键点检测算法调整面部姿态以获得归一化人脸图像,将归一化人脸图像通过人脸检测算法定位待识别的人脸区域,并结合主成分分析法提取人脸区域内的人脸特征,进而得到顾客的身份识别信息;
所述管理中心包括管理服务器和分析辅助系统;所述管理服务器对多个床垫展示设备进行管理;所述分析辅助系统根据顾客的身份识别信息,利用床垫展示设备收集的数据分析得到顾客的真实偏好,并向管理中心反馈分析结果。
分析及结论
《中华人民共和国个人信息保护法》相关条款规定,在公共场所安装图像采集、个人身份识别设备,应当为维护公共安全所必需,遵守国家有关规定,并设置显著的提示标识。所收集的个人图像、身份识别信息只能用于维护公共安全的目的,不得用于其他目的;取得个人单独同意的除外。
从该发明创造请求保护的解决方案可知,将图像采集和人脸识别手段用于商场等经营场所进行床垫的精准营销,不属于维护公共安全所必需。此外,为了获取和分析顾客对床垫的真实偏好,对顾客的面部信息进行采集并获取其身份识别信息显然是在顾客未察觉的情况下进行的,申请中也未表明数据获取或者信息采集合法、合规。因此,该发明创造与法律相违背,根据专利法第五条第一款的规定,不能被授予专利权。
【例2】
一种无人驾驶车辆应急决策模型的建立方法
申请内容概述
发明专利申请的解决方案是一种无人驾驶车辆应急决策模型的建立方法,以行人的性别和年龄作为障碍物数据,通过训练出的决策模型来确定无法避让障碍物情况下的被保护对象和被撞对象。
申请的权利要求
一种无人驾驶车辆应急决策模型的建立方法,其特征在于,包括:
获取无人驾驶车辆的历史环境数据和历史障碍物数据,所述历史环境数据包括车辆的行驶速度、与所在车道上障碍物的距离、与相邻车道上障碍物的距离、所在车道上障碍物的运动速度和运动方向、相邻车道上障碍物的运动速度和运动方向;所述历史障碍物数据包括行人的性别和年龄;
对所述历史环境数据和历史障碍物数据进行特征提取,作为决策模型的输入数据,将无法避让障碍物时车辆的历史行驶轨迹作为决策模型的输出数据,根据历史数据训练决策模型,所述决策模型为深度学习模型;
获取实时环境数据和实时障碍物数据,当无人驾驶车辆遇到无法避让障碍物的情况时,利用训练后的决策模型确定无人驾驶车辆的行驶轨迹。
分析及结论
该发明创造涉及一种无人驾驶车辆应急决策模型的建立方法。人的生命具有同等的价值和尊严,无论其年龄和性别如何,无人驾驶车辆的应急决策模型在无法避让的事故中,如果基于行人的性别和年龄进行被保护对象和被撞对象的选择,这与公众对于生命面前人人平等的伦理道德观念相违背。此外,这种决策方式会强化社会中存在的性别和年龄偏见,还会引发公众对公共出行安全性的担忧,破坏公众对科技和社会秩序的信任。因此,该发明创造含有违反社会公德的内容,根据专利法第五条第一款的规定,不能被授予专利权。
(六)将《专利审查指南》第二部分第九章第6.2节中的“(1)属于专利法第二十五条第一款第(二)项范围之内的包含算法特征或商业规则和方法特征的发明专利申请,不属于专利保护的客体。”修改为“(2)属于专利法第二十五条第一款第(二)项范围之内的包含算法特征或商业规则和方法特征的发明专利申请,不属于专利保护的客体。”,将“【例1】”修改为“【例3】”,将“(2)为了解决技术问题而利用技术手段并获得技术效果的包含算法特征或商业规则和方法特征的发明专利申请,属于专利法第二条第二款规定的技术方案,因而属于专利保护的客体。”修改为“(3)为了解决技术问题而利用技术手段并获得技术效果的包含算法特征或商业规则和方法特征的发明专利申请,属于专利法第二条第二款规定的技术方案,因而属于专利保护的客体。”,将“【例2】”修改为“【例4】”,将“【例3】”修改为“【例5】”,将“【例4】”修改为“【例6】”,将“【例5】”修改为“【例7】”,将“【例6】”修改为“【例8】”,将“【例7】”修改为“【例9】”,将“(3)未解决技术问题,或者未利用技术手段,或者未获得技术效果的包含算法特征或商业规则和方法特征的发明专利申请,不属于专利法第二条第二款规定的技术方案,因而不属于专利保护的客体。”修改为“(4)未解决技术问题,或者未利用技术手段,或者未获得技术效果的包含算法特征或商业规则和方法特征的发明专利申请,不属于专利法第二条第二款规定的技术方案,因而不属于专利保护的客体。”,将“【例8】”修改为“【例10】”,将“【例9】”修改为“【例11】”,将“【例10】”修改为“【例12】”,将“(4)在进行创造性审查时,应当考虑与技术特征在功能上彼此相互支持、存在相互作用关系的算法特征或商业规则和方法特征对技术方案作出的贡献。”修改为“(5)在进行创造性审查时,应当考虑与技术特征在功能上彼此相互支持、存在相互作用关系的算法特征或商业规则和方法特征对技术方案作出的贡献。”,将“【例11】”修改为“【例13】”,将“【例12】”修改为“【例14】”,将“【例13】”修改为“【例15】”,将“【例14】”修改为“【例16】”,将“【例15】”修改为“【例17】”。
(七)在《专利审查指南》第二部分第九章第6.2节新增【例18】和【例19】,内容如下:
【例18】
一种识别船只数量的方法
申请内容概述
发明专利申请提出了一种识别船只数量的方法,其获取船只图片数据,通过深度学习训练出检测数据模型,解决准确识别当前海域内船只数量的技术问题。
申请的权利要求
一种识别船只数量的方法,其特征在于,包括:
获取船只图片数据集,并对数据集中的图片信息进行预处理,标记出图片信息中船只的位置和边界信息,并把所述数据集划分为训练数据集与测试数据集;
采用所述训练数据集进行深度学习,构建训练模型;
基于所述测试数据输入训练模型中训练,以获得船只测试结果数据;
根据所述船只测试结果数据与预设误差参数相乘,以确定出实际船只数量。
分析及结论
对比文件1公开了一种识别树上果实数量的方法,并具体公开了获取图片信息、标记图片上果实的位置和边界、划分数据集、模型训练和确定实际果实数量的步骤。
发明专利申请的解决方案与对比文件1的区别仅在于识别对象的不同。虽然船只和果实本身在外观、体积和存在环境等方面存在差异,但是对于所属技术领域的技术人员而言,识别出实际数量所需的信息标记、数据集划分、模型训练等步骤,其针对的都是图片上待识别对象的位置关系,权利要求中也未体现出因识别对象不同,在深度学习、模型训练过程中对训练方式、模型层级等做出的改变,对图片上的船只数据进行标记与对图片上的果实数据进行标记以获得用于训练的数据集并进行模型训练,没有对深度学习、模型构建或者训练过程等做出调整或者改进。因此,要求保护的发明技术方案不具备创造性。
【例19】
一种建立废钢等级划分神经网络模型的方法
申请内容概述
废钢在收储时需要根据钢料的平均尺寸进行等级划分,但其存放时杂乱无章、相互堆叠,人工进行尺寸测量和等级判定时效率低且等级划分准确率不高。发明专利申请提出一种建立废钢等级划分神经网络模型的方法,通过卷积神经网络学习形成具有等级分类输出的等级划分神经网络模型,能够提高废钢等级划分的效率和准确率。
申请的权利要求
一种建立废钢等级划分神经网络模型的方法,所述模型用于对收储的废钢进行等级划分,包括:
获取多个图像,确定多个图像的不同废钢等级,对所述图像进行预处理,提取不同等级的图像数据特征,对提取的不同等级的图像数据特征进行卷积神经网络学习形成具有等级分类输出的等级划分神经网络模型;
所述图像数据特征的提取是对图像画面像素点矩阵数据进行卷积神经网络卷积计算的集合进行提取,包括:对卷积层或者卷积层加池化层构成的多条线路的输出集合来实现对图像中物体颜色、边缘特征和纹理特征的提取,以及对图像中物体边缘、纹理之间关联特征的提取;
其中,所述对图像中物体颜色、边缘特征的提取由卷积层加池化层构成的三条线路的输出集合来实现,包括从左至右的第一条线路一层池化层、第二条线路二层卷积层和第三条线路四层卷积层;所述对图像中纹理特征的提取是对上述图像中物体颜色、边缘特征的提取结果进行集合后,由卷积层构成的三条线路的输出集合来实现,包括从左至右的第一条线路0卷积层、第二条线路二层卷积层和第三条线路三层卷积层;
所述对边缘、纹理之间关联特征提取的卷积层计算的线路数大于对图像中物体颜色、边缘和纹理特征提取的卷积层计算的线路数。
分析及结论
对比文件1为解决再生资源来源复杂、种类多、材质差异大,需要准确识别出废钢属于料豆、冲压料余料、面包铁或者其他种类以提高再生资源回收利用率的问题,提供了一种基于卷积神经网络模型对废钢种类进行识别的方法,并具体公开了获取多个已经确定废钢种类的图像数据,对所述图像数据进行预处理以进行特征提取,利用卷积神经网络进行训练并获得产品模型的相关步骤。
发明专利申请的解决方案与对比文件1的区别在于训练的数据和提取的特征不同、卷积层和池化层的线路数量和层级设置也不同。相对于对比文件1,确定发明实际解决的技术问题是如何提升废钢等级划分的准确性。对比文件1是利用已经确定种类的废钢图像数据进行特征提取并进行模型训练,发明专利申请为了根据废钢的平均尺寸进行等级划分,需要针对杂乱无章、相互叠压的废钢图像识别出废钢的形状、厚度,为了提取图像中废钢的颜色、边缘和纹理等特征,在模型训练的过程中对卷积层和池化层的线路数量和层级设置等均进行了调整,上述算法特征与技术特征功能上彼此相互支持、存在相互作用关系,能够提升废钢等级划分的准确性,应当考虑所述算法特征对技术方案作出的贡献。上述对卷积层和池化层线路数量和层级设置进行调整等内容未被其他对比文件公开,也不属于本领域的公知常识,现有技术整体上并不存在对上述对比文件1进行改进以获得发明专利申请的技术方案的启示,要求保护的发明技术方案具备创造性。
(八)将《专利审查指南》第二部分第九章第6.3.1节第一段修改为:
包含算法特征或商业规则和方法特征的发明专利申请的说明书应当清楚、完整地描述发明为解决其技术问题所采用的解决方案。所述解决方案在包含技术特征的基础上,可以进一步包含与技术特征功能上彼此相互支持、存在相互作用关系的算法特征或商业规则和方法特征。如果涉及人工智能模型的构建或者训练,则一般需要在说明书中清楚记载模型必要的模块、层级或者连接关系,训练必需的具体步骤、参数等;如果涉及在具体领域或者场景中应用人工智能模型或者算法,则一般需要在说明书中清楚记载模型或者算法如何与具体领域或者场景相结合,算法或者模型的输入、输出数据如何设置以表明其内在关联关系等,使得所属技术领域的技术人员按照说明书记载的内容,能够实现该发明的解决方案。
(九)在《专利审查指南》第二部分第九章第6.3节新增第6.3.3节,内容如下:
6.3.3审查示例
【例20】
一种用于生成人脸特征的方法
申请内容概述
发明专利申请通过将设有空间变换网络的第一卷积神经网络所生成的特征区域图像集合,对各第二卷积神经网络实现信息共享,据此可以减少内存资源占用,同时提高人脸图像生成结果的准确度。
申请的权利要求
一种用于生成人脸特征的方法,包括:
获取待识别人脸图像;
将所述待识别人脸图像输入第一卷积神经网络生成所述待识别人脸图像的特征区域图像集合,其中,所述第一卷积神经网络用于从人脸图像中提取特征区域图像;
将所述特征区域图像集合中的每个特征区域图像输入对应的第二卷积神经网络生成该特征区域图像的区域人脸特征,其中,所述第二卷积神经网络用于提取对应的特征区域图像的区域人脸特征;
根据所述特征区域图像集合中的各特征区域图像的区域人脸特征生成所述待识别人脸图像的人脸特征集合;
其中,所述第一卷积神经网络中还设置有空间变换网络,用于确定人脸图像的特征区域;以及
将所述待识别人脸图像输入第一卷积神经网络,生成所述待识别人脸图像的特征区域图像集合,包括:将所述待识别人脸图像输入所述空间变换网络,确定所述待识别人脸图像的特征区域;将所述待识别人脸图像输入所述第一卷积神经网络,根据确定的特征区域,生成所述待识别人脸图像的特征区域图像集合。
说明书相关段落
本申请实施例提供的用于生成人脸特征的方法,首先通过将获取的待识别人脸图像输入第一卷积神经网络,可以生成待识别人脸图像的特征区域图像集合。第一卷积神经网络可以用于从人脸图像中提取特征区域图像。然后,可以将特征区域图像集合中的每个特征区域图像输入对应的第二卷积神经网络,从而生成该特征区域图像的区域人脸特征。第二卷积神经网络可以用于提取对应的特征区域图像的区域人脸特征。之后,根据特征区域图像集合中的各特征区域图像的区域人脸特征,可以生成待识别人脸图像的人脸特征集合。也就是说,第一卷积神经网络所生成的特征区域图像集合,对于各第二卷积神经网络可以实现信息共享。这样可以减少数据量,从而降低内存资源的占用,同时有助于提高生成效率。
为了提高生成结果的准确度,第一卷积神经网络中还可以设置有空间变换网络,用于确定人脸图像的特征区域。此时,电子设备可以将待识别人脸图像输入空间变换网络,以确定待识别人脸图像的特征区域。这样,第一卷积神经网络对输入的待识别人脸图像,可以根据空间变换网络确定出的特征区域,提取特征层上与特征区域匹配的图像,以生成待识别人脸图像的特征区域图像集合。空间变换网络在第一卷积神经网络中的具体设置位置在本申请中并不限制。空间变换网络可以通过不断地学习来确定不同人脸图像的不同特征的特征区域。
分析及结论
发明专利申请请求保护一种用于生成人脸特征的方法,为了提高人脸图像生成结果的准确度,第一卷积神经网络中可以设置有空间变换网络,用于确定人脸图像的特征区域,但是说明书中并未记载该空间变换网络在第一卷积神经网络中的具体设置位置。
所属技术领域的技术人员知晓,空间变换网络作为一个整体,可以插入到第一卷积神经网络中的任意位置,形成卷积神经网络嵌套的结构,例如该空间变换网络可以作为第一卷积神经网络的第一层,也可以作为第一卷积神经网络的中间层,上述位置并不影响其识别图像的特征区域的能力。通过训练,空间变换网络能够确定不同人脸图像的不同特征所在特征区域。由此,空间变换网络不仅可以指导第一卷积神经网络进行特征区域切割,还可以对输入数据进行简单的空间变换,以便提高第一卷积神经网络的处理效果。据此,发明专利申请所采用的模型的层级清楚,各层级之间的输入/输出及其之间的关系清楚,其中,卷积神经网络和空间变换网络都是公知的算法,所属技术领域的技术人员根据上述记载能够构建相应的模型架构。因此,发明专利申请请求保护的解决方案在说明书中已被充分公开,符合专利法第二十六条第三款的规定。
【例21】
一种基于生物信息预测癌症的方法
申请内容概述
发明专利申请提供了一种基于生物信息预测癌症的方法,通过训练好的恶性肿瘤增强筛查模型,将血常规、血生化检测指标和人脸图像特征共同作为筛查模型的输入,得到恶性肿瘤患病预测值,由此解决提升恶性肿瘤预测准确性的技术问题。
申请的权利要求
一种基于生物信息预测癌症的方法,其特征在于,包括:
获取待筛查者的血常规化验单、血生化化验单,识别血常规、血生化化验单中的检测指标、年龄、性别;
获取待筛查者正面的素颜人脸图像,提取人脸图像特征;
基于恶性肿瘤增强筛查模型,预测出相应待筛查者中恶性肿瘤患病预测值;
其中,恶性肿瘤增强筛查模型的训练过程为:构建大规模人群样本集合,样本中包含同一人的血常规、血生化和人脸图像;利用血常规、血生化和人脸图像特征建立学习样本;利用学习样本训练机器学习算法模型,得到恶性肿瘤增强筛查模型。
说明书相关段落
目前采用肿瘤标志物识别恶性肿瘤时,肿瘤标志物的标准在大于阈值的情况下,并不能确定为恶性肿瘤,在小于阈值的情况下,也不能排除恶性肿瘤,根据肿瘤标志物预测癌症,其准确性不高。本申请利用血常规、血生化检测指标、人脸图像来提高多种恶性肿瘤的识别准确性。本申请在利用血项化验数据的同时,参考人脸图像所反映出的待筛查者的健康状况,可以更加准确的预测恶性肿瘤的患病概率,其中恶性肿瘤增强筛查模型计算特征的选取,可以利用血常规数据和血生化的部分指标或者全部指标。
分析及结论
发明专利申请要解决的技术问题是如何提高恶性肿瘤预测的准确性,为解决上述技术问题,该解决方案利用训练好的恶性肿瘤增强筛查模型,将血常规、血生化检测指标和人脸图像特征共同作为筛查模型的输入,以期得到恶性肿瘤患病预测值。然而,血常规和血生化这两种常见的生化检测项目各包含了几十个检测指标。但是,说明书中并未记载具体哪些指标是与肿瘤预测准确度相关的关键指标,或者是参考了所有指标、对各指标赋予不同权重进行预测,所属技术领域的技术人员也无法确定哪些指标能够用于判断恶性肿瘤。同时,基于目前的科学研究,除了面部皮肤癌等少数几种肿瘤外,人脸特征与罹患恶性肿瘤之间是否存在关联尚不确定,说明书中也未记载或者证明“判断的依据因素”与“判断的结果”两者之间的因果关系。此外,说明书中也没有提供任何验证数据证明采用该解决方案识别多种恶性肿瘤的准确率比采用肿瘤标志物识别的准确率更高,或者明显高于随机判断恶性肿瘤患病概率的准确率水平。所属技术领域的技术人员仅根据说明书公开的内容,无法确定本申请的解决方案可以解决其要解决的技术问题。因此,发明专利申请请求保护的技术方案在说明书中未被充分公开,说明书不符合专利法第二十六条第三款的规定。
本节其他内容无修改。
八、关于新增第二部分第九章第7节
在《专利审查指南》第二部分第九章新增第7节,内容如下:
7.包含比特流的发明专利申请审查相关规定
在流媒体、通信系统、计算机系统等应用领域中,各种类型的数据一般以比特流的形式生成、存储、传输等。本节旨在根据专利法及其实施细则的规定,对包含比特流的发明专利申请保护客体的审查以及说明书和权利要求书的撰写作出具体规定。
7.1保护客体的审查
7.1.1根据专利法第二十五条第一款第(二)项的审查
如果一项权利要求的主题仅仅涉及一种单纯的比特流,则该权利要求属于专利法第二十五条第一款第(二)项规定的智力活动的规则和方法,不属于专利保护的客体。例如,“一种比特流,其特征在于,包括语法元素A、语法元素B、……”。
如果一项权利要求,除其主题名称之外、对其进行限定的全部内容仅仅涉及单纯的比特流,则该权利要求属于专利法第二十五条第一款第(二)项规定的智力活动的规则和方法,不属于专利保护的客体。例如,“一种生成比特流的方法,其特征在于,该比特流包括语法元素A、语法元素B、……”。
7.1.2根据专利法第二条第二款的审查
在数字视频编解码的技术领域,通常视频数据通过视频编码方法生成比特流,比特流通过视频解码方法生成视频数据。如果一种生成比特流的特定视频编码方法属于专利法第二条第二款所述的技术方案,则由该特定视频编码方法所限定的、存储或者传输该比特流的方法以及存储该比特流的计算机可读存储介质,能够实现存储或者传输资源的优化配置等,因此,由该特定视频编码方法所限定的存储或者传输方法以及计算机可读存储介质属于专利法第二条第二款所述的技术方案,属于专利保护的客体。
7.2说明书及权利要求书的撰写
7.2.1说明书的撰写
包含由特定视频编码方法生成的比特流的发明专利申请的说明书,应当对该特定视频编码方法作出清楚、完整的说明,以所属技术领域的技术人员能够实现为准。保护主题涉及存储或者传输该比特流的方法以及存储该比特流的计算机可读存储介质的,说明书还应当作出相应的说明以支持权利要求。
7.2.2权利要求书的撰写
包含由特定视频编码方法生成的比特流的发明专利申请可以撰写成存储方法、传输方法和计算机可读存储介质权利要求。这类权利要求一般应当以生成该比特流的特定视频编码方法权利要求为基础,通过引用该特定视频编码方法权利要求、或者包括该特定视频编码方法全部特征的方式撰写。
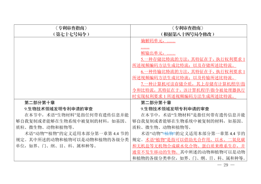
【例1】
一件涉及视频编解码技术的发明专利申请,可以按下述方式撰写权利要求。
1.一种视频编码方法,其特征在于,包括以下步骤:
帧划分步骤,……
……
熵编码步骤,……
2.一种视频编码装置,其特征在于,包括以下单元:
帧划分单元,……
……
熵编码单元,……
3.一种视频解码方法,其特征在于,包括以下步骤:
熵解码步骤,……
……
帧输出步骤,……
4.一种视频解码装置,其特征在于,包括以下单元:
熵解码单元,……
……
帧输出单元,……
5.一种存储比特流的方法,其特征在于,执行权利要求1所述视频编码方法生成比特流;以及存储所述比特流。
6.一种传输比特流的方法,其特征在于,执行权利要求1所述视频编码方法生成比特流;以及传输所述比特流。
7.一种计算机可读存储介质,其上存储有计算机程序/指令和比特流,其特征在于,该计算机程序/指令被处理器执行时实现权利要求1所述视频编码方法生成所述比特流。
九、关于第二部分第十章第9节的修改
(一)将《专利审查指南》第二部分第十章第9节第二段修改为:
术语“动物”的定义适用本部分第一章第4.4节的规定。术语“植物”是指可以借助光合作用,以水、二氧化碳和无机盐等无机物合成碳水化合物、蛋白质来维系生存,并通常不发生移动的生物。其中所述的动物和植物可以是动物和植物的各级分类单位,如界、门、纲、目、科、属和种等。
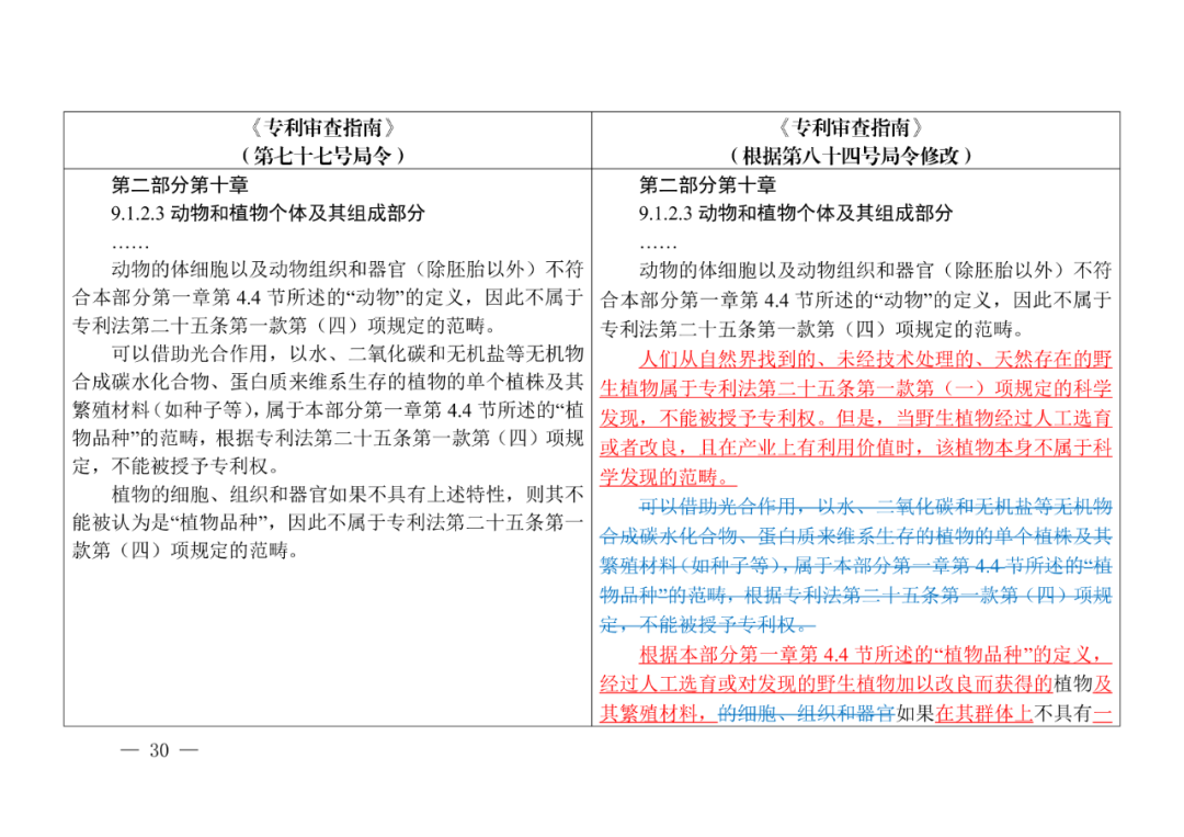
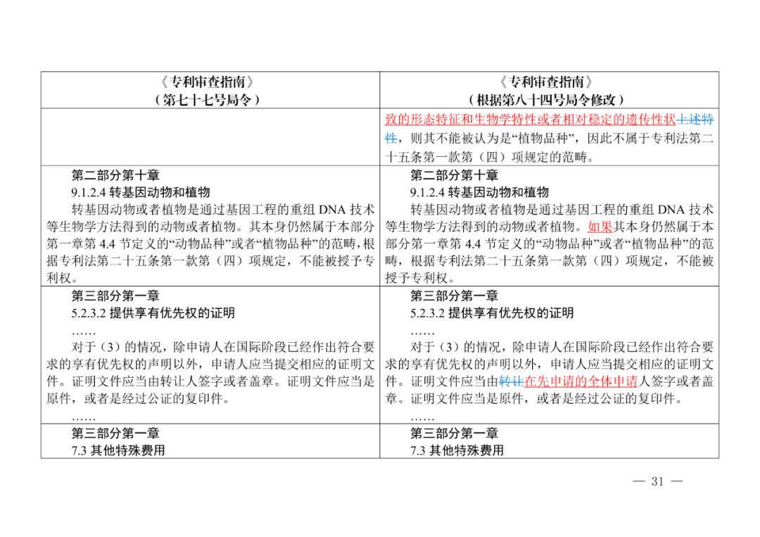
(二)将《专利审查指南》第二部分第十章第9.1.2.3节最后两段修改为:
人们从自然界找到的、未经技术处理的、天然存在的野生植物属于专利法第二十五条第一款第(一)项规定的科学发现,不能被授予专利权。但是,当野生植物经过人工选育或者改良,且在产业上有利用价值时,该植物本身不属于科学发现的范畴。
根据本部分第一章第4.4节所述的“植物品种”的定义,经过人工选育或对发现的野生植物加以改良而获得的植物及其繁殖材料,如果在其群体上不具有一致的形态特征和生物学特性或者相对稳定的遗传性状,则其不能被认为是“植物品种”,因此不属于专利法第二十五条第一款第(四)项规定的范畴。
(三)将《专利审查指南》第二部分第十章第9.1.2.4节修改为:
转基因动物或者植物是通过基因工程的重组DNA技术等生物学方法得到的动物或者植物。如果其本身仍然属于本部分第一章第4.4节定义的“动物品种”或者“植物品种”的范畴,根据专利法第二十五条第一款第(四)项规定,不能被授予专利权。
本节其他内容无修改。
十、关于第三部分第一章第5.2.3.2节的修改
将《专利审查指南》第三部分第一章第5.2.3.2节第五段修改为:
对于(3)的情况,除申请人在国际阶段已经作出符合要求的享有优先权的声明以外,申请人应当提交相应的证明文件。证明文件应当由在先申请的全体申请人签字或者盖章。证明文件应当是原件,或者是经过公证的复印件。
本节其他内容无修改。
十一、关于第三部分第一章第7.3节的修改
将《专利审查指南》第三部分第一章第7.3节第(3)项删除。
本节其他内容无修改。
十二、关于第四部分第一章第6.2节的修改
(一)将《专利审查指南》第四部分第一章第6.2节第一段修改为:
审查决定通常包括下列内容。
(二)将《专利审查指南》第四部分第一章第6.2节第(4)项最后一段删除。
本节其他内容无修改。
十三、关于第四部分第三章第2.1节的修改
将《专利审查指南》第四部分第三章第2.1节第一段修改为:
对已作出审查决定的无效宣告案件涉及的专利权,以相同或者实质相同的理由和证据再次提出无效宣告请求的,不予受理和审理。
本节其他内容无修改。
十四、关于第四部分第三章第3.2节的修改
(一)在《专利审查指南》第四部分第三章第3.2节新增第(2)项,内容如下:
(2)无效宣告请求的提出并非请求人真实意思表示的。
(二)将《专利审查指南》第四部分第三章第3.2节中的“(2)”修改为“(3)”,将“(3)”修改为“(4)”,将“(4)”修改为“(5)”。
本节其他内容无修改。
十五、关于第四部分第三章第3.3节的修改
将《专利审查指南》第四部分第三章第3.3节第(3)项修改为:
在复审和无效审理部就一项专利权已作出无效宣告请求审查决定后,又以相同或者实质相同的理由和证据提出无效宣告请求的,不予受理,但所述理由或者证据因时限等原因未被所述决定考虑的情形除外。
本节其他内容无修改。
十六、关于第四部分第三章第4.6节的修改
在《专利审查指南》第四部分第三章第4.6节新增第4.6.4节,内容如下:
4.6.4修改文本的提交
专利权人修改权利要求书的,应当提交全文替换页和修改对照表。
专利权人在同一无效宣告请求的审理程序中提交的多个修改文本均符合本章第4.6.3节规定的,以最后一次提交的修改文本为准,其余修改文本不作为审查基础。
本节其他内容无修改。
十七、关于第五部分第二章第1节的修改
将《专利审查指南》第五部分第二章第1节第(1)项第三段修改为:
申请附加费是指申请文件的说明书(包括附图、序列表)页数超过30页或者权利要求超过10项时需要缴纳的费用,该项费用的数额以页数或者项数计算。对于符合规定格式提交的计算机可读形式序列表,不计算页数。
本节其他内容无修改。
十八、关于第五部分第二章第4.2.1节的修改
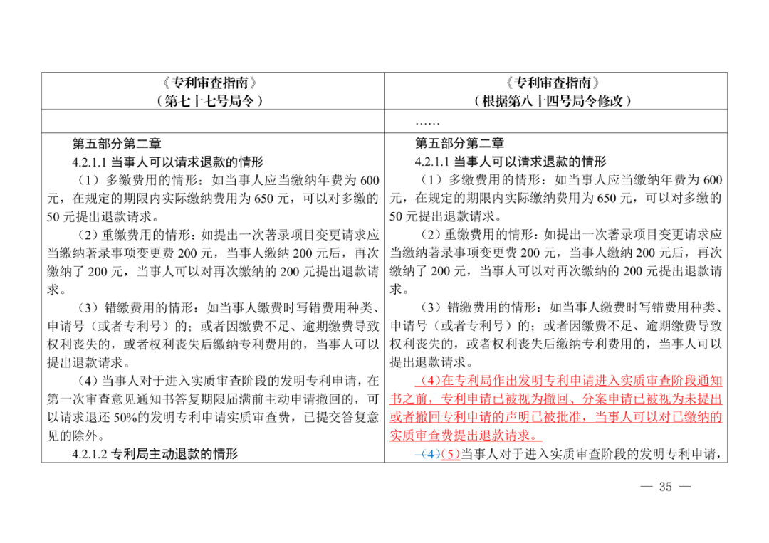
(一)将《专利审查指南》第五部分第二章第4.2.1.1节修改为:
(1)多缴费用的情形:如当事人应当缴纳年费为600元,在规定的期限内实际缴纳费用为650元,可以对多缴的50元提出退款请求。
(2)重缴费用的情形:如提出一次著录项目变更请求应当缴纳著录事项变更费200元,当事人缴纳200元后,再次缴纳了200元,当事人可以对再次缴纳的200元提出退款请求。
(3)错缴费用的情形:如当事人缴费时写错费用种类、申请号(或者专利号)的;或者因缴费不足、逾期缴费导致权利丧失的,或者权利丧失后缴纳专利费用的,当事人可以提出退款请求。
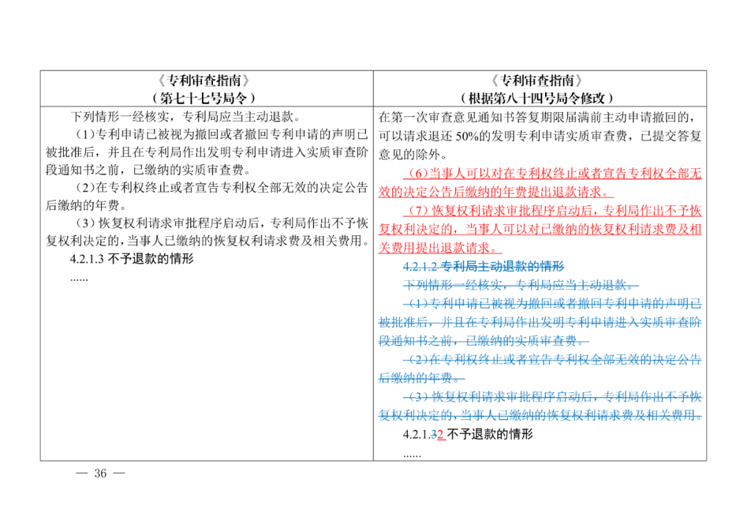
(4)在专利局作出发明专利申请进入实质审查阶段通知书之前,专利申请已被视为撤回、分案申请已被视为未提出或者撤回专利申请的声明已被批准,当事人可以对已缴纳的实质审查费提出退款请求。
(5)当事人对于进入实质审查阶段的发明专利申请,在第一次审查意见通知书答复期限届满前主动申请撤回的,可以请求退还50%的发明专利申请实质审查费,已提交答复意见的除外。
(6)当事人可以对在专利权终止或者宣告专利权全部无效的决定公告后缴纳的年费提出退款请求。
(7)恢复权利请求审批程序启动后,专利局作出不予恢复权利决定的,当事人可以对已缴纳的恢复权利请求费及相关费用提出退款请求。
(二)将《专利审查指南》第五部分第二章第4.2.1.2节删除。
(三)将《专利审查指南》第五部分第二章第4.2.1.3节的“4.2.1.3不予退款的情形”修改为“4.2.1.2不予退款的情形”。
本节其他内容无修改。
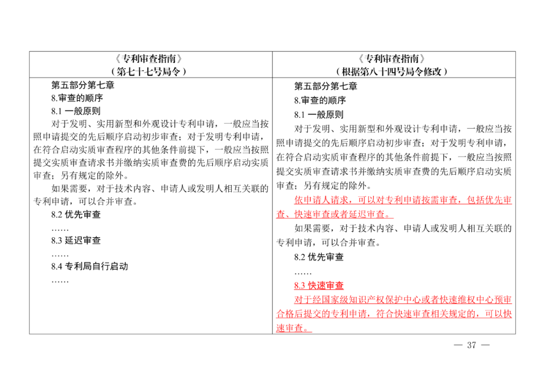
十九、关于第五部分第七章第8节的修改
(一)在《专利审查指南》第五部分第七章第8.1节新增第二段,内容如下:
依申请人请求,可以对专利申请按需审查,包括优先审查、快速审查或者延迟审查。
(二)在《专利审查指南》第五部分第七章新增第8.3节,内容如下:
8.3快速审查
对于经国家级知识产权保护中心或者快速维权中心预审合格后提交的专利申请,符合快速审查相关规定的,可以快速审查。
(三)将《专利审查指南》第五部分第七章第8节的“8.3延迟审查”修改为“8.4延迟审查”,将“8.4专利局自行启动”修改为“8.5专利局自行启动”。
本节其他内容无修改。
二十、关于第五部分第八章第1.3.2.6节的修改
将《专利审查指南》第五部分第八章第1.3.2.6节修改为:
专利权期限补偿公布的项目包括:主分类号、专利号、申请日、授权公告日、原专利权期满终止日、现专利权期满终止日。
药品专利权期限补偿公布的项目包括:主分类号、专利号、申请日、授权公告日、药品名称及经批准的适应症、原专利权期满终止日、现专利权期满终止日。
二十一、关于第五部分第八章第1.3.2.7节的修改
将《专利审查指南》第五部分第八章第1.3.2.7节修改为:
专利实施许可合同备案生效公布的项目包括:主分类号、专利号、备案号、许可人、被许可人、发明名称、申请日、发明公布日、授权公告日、许可种类(独占、排他、普通)、备案日。
专利实施许可合同备案变更公布的项目包括:主分类号、专利号、备案号、变更日、变更项(许可种类、许可人、被许可人)及变更前后内容。
专利实施许可合同备案注销公布的项目包括:主分类号、专利号、备案号、许可人、被许可人、许可合同备案解除日。
二十二、关于第五部分第九章第1.2.1节的修改
在《专利审查指南》第五部分第九章第1.2.1节新增最后一段,内容如下:
对于国际申请或者分案申请,专利证书记载的专利申请日时的发明人或者设计人姓名、申请人姓名或者名称,是指国际申请进入中国国家阶段时或者分案申请递交日时的发明人或者设计人姓名、申请人姓名或者名称。
本节其他内容无修改。
二十三、关于第五部分第九章第2.2.1节的修改
将《专利审查指南》第五部分第九章第2.2.1节修改为:
以下情形引起的延迟属于授权过程中的合理延迟:依照专利法实施细则第六十六条规定修改专利申请文件的复审程序、依照专利法实施细则第一百零三条规定的中止程序、依照专利法实施细则第一百零四条规定的保全措施、其他合理情形如基于复审请求人陈述的新理由或提交的新证据撤销驳回决定的复审程序、行政诉讼程序等。
本决定自2026年1月1日起施行。
《专利审查指南》修改对照表


























































