历经五年,《商业秘密保护规定》正式发布:十大变革深度解读

作者 | 布鲁斯
远程办公泄密、离职员工带走技术、“失败数据”难以维权……这些困扰企业多年的商业秘密保护难题,终于迎来了破局之策。
2026年2月24日,国家市场监督管理总局第126号令正式公布《商业秘密保护规定》(以下简称“新规”),自2026年6月1日起施行。这是我国时隔三十年对商业秘密行政保护核心规章的全面迭代,是落实党的二十届三中全会“构建商业秘密保护制度”战略部署的关键举措,标志着我国商业秘密行政保护进入了体系化、精细化、数字化的新阶段。
一、立法进程:从波折暂停到重启落地,三十年规则迎来全面升级
我国商业秘密行政保护的源头,可追溯至1995年原国家工商行政管理局发布的《关于禁止侵犯商业秘密行为的若干规定》(以下简称“1995年规定”)。这部仅12条的规章,是我国首部专门规范商业秘密保护的部门规章,历经1998年小幅修订后,沿用至今已近三十年,早已无法适配数字经济时代商业秘密保护的新需求、新场景。
新规的修订历程历经波折:
·2020年9月,市场监管总局首次发布《商业秘密保护规定(征求意见稿)》,拟替代1995年规定,但因2021年底《反不正当竞争法》启动第三次修订,规章修订工作同步暂停;
·2023-2024年,该规章未被列入市场监管总局年度重点立法项目,修订进程暂缓;
·2024年7月,党的二十届三中全会审议通过《中共中央关于进一步全面深化改革、推进中国式现代化的决定》,明确提出“构建商业秘密保护制度”的战略部署,为新规修订按下“加速键”;
·2024年8月,市场监管总局正式重启规章修订工作,结合新形势下商业秘密保护的新特点、新要求,对条文进行了全面重构;
·2025年3月,《商业秘密保护规定》重新列入市场监管总局年度重点立法项目;2025年4月25日,征求意见稿向社会公开征求意见;
·2026年2月24日,新规正式发布,完成了从征求意见到落地施行的全流程,彻底替代了施行近三十年的1995年规定。
二、核心调整:从征求意见稿到正式版的十大关键变革
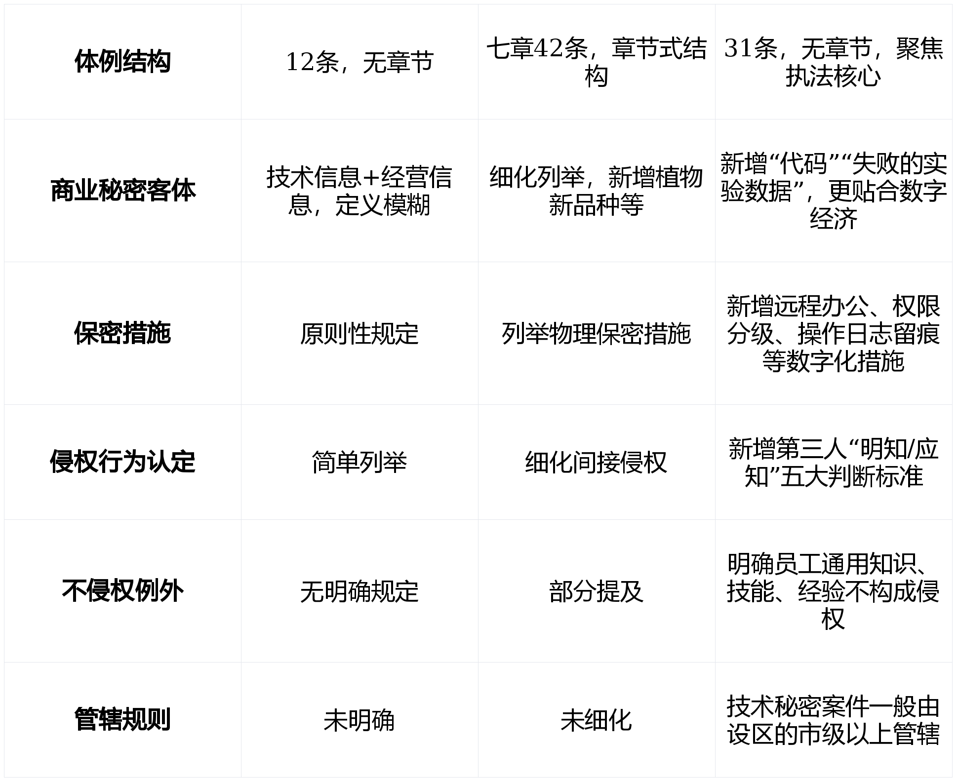
相较于2025年4月的征求意见稿,正式版在体例结构、核心规则、执法程序等方面进行了全面优化。为便于直观对比,我们先通过一张表格快速了解三个版本的核心差异:


(一)【体例重构】从42条到31条,回归行政规章核心定位
征求意见稿采用七章42条的章节式结构,分总则、商业秘密界定、保护体系建设、侵权行为、查处、法律责任、附则七大模块,包含大量宣示性、引导性条款;正式版大幅精简为31条无章节结构,删除了政府统筹、多部门协同、司法衔接等非行政执法核心内容,将原“商业秘密保护体系建设”章节整合为单一条款,聚焦商业秘密行政执法的实体与程序规则。
这一调整大幅提升了规章的实操性和执法适用性,避免了行政规则与司法裁判规则的冲突,体现了立法者对“行政-司法”二元分野的清晰把握——行政保护追求效率,旨在快速制止侵权;民事赔偿的公平性则应交由司法审判。
(二)【管辖破局】技术秘密案一般由市级管辖,破解基层执法难题
正式版第3条新增了级别管辖的核心规则,明确“技术秘密案件一般由设区的市级以上市场监督管理部门管辖”,仅在经国家市场监督管理总局同意的前提下,可由具备相应执法能力的县级市场监督管理部门管辖。
这一调整直击过往基层执法中技术秘密案件专业能力不足、裁判标准不统一的痛点。技术秘密案件往往涉及复杂的专业判断,基层执法力量难以胜任。新规既保障了复杂技术秘密案件的执法质量,也兼顾了基层执法的灵活性,是务实之举。
(三)【客体扩容】纳入“代码”与“失败数据”,覆盖研发全周期
在商业秘密构成要件上,正式版进行了多处关键优化:
1.技术信息范围:删除了征求意见稿中“组分、植物新品种繁殖材料”等表述,新增“代码”作为技术信息的典型类型,贴合数字经济下软件、算法类商业秘密的保护需求;
2.商业价值认定:删除了“信息因其不为公众所知悉而具有价值”的前提,明确列举了资产增加、成本降低、研发时间缩短等商业价值的具体表现,同时突破性地将“失败的实验数据、技术方案”纳入具有商业价值的范畴。
这意味着,药企研发中那条“此路不通”的化合物合成路径,或车企碰撞测试中未达标的“废案”,如今均获得了法律意义上的“商业价值”认可。这解决了实践中负面研发成果保护难的问题,实现了对企业研发全周期成果的全覆盖。
(四)【数字赋能】保密措施认定适配远程办公新场景
正式版第9条在征求意见稿的基础上,新增了针对远程办公、跨境协作等场景的保密措施认定规则,明确“采取权限分级、数据脱敏、操作日志留痕等技术保密措施”可被认定为合理保密措施。
这一调整贴合后疫情时代企业远程办公、跨境研发的常态化需求。今后,企业仅靠一纸“不准泄密”的劳动合同可能不够,还需要证明对员工的云桌面权限、代码下载记录、敏感文件操作日志进行了有效管控。新规解决了数字化场景下保密措施认定标准模糊的行业痛点,为企业提供了清晰的合规指引。
(五)【链条打击】细化侵权行为认定,填补第三人过错判断规则空白
正式版第14条新增了第三人“明知或者应知”的判断标准,明确应当综合考虑以下五大因素:
-商业信息的保密程度
-获取渠道与方式的合理性
-交易价格
-第三人与权利人的关系
-行业惯例
这一规则填补了过往规章中间接侵权过错认定的空白,为执法机关打击链条式、产业化的商业秘密侵权行为提供了明确依据,大幅强化了对商业秘密的全链条保护。
(六)【边界平衡】明确员工通用知识经验的不侵权例外
正式版第15条新增了关键的不侵权例外情形,明确“商业秘密权利人的前员工利用在工作中积累的通用知识、技能、行业经验,或者通过公开渠道可获取的行业信息开展工作”不属于侵犯商业秘密的行为。
这一调整平衡了企业商业秘密保护与劳动者自由择业权的关系,解决了实践中大量离职员工侵权纠纷中“通用知识与商业秘密边界模糊”的核心争议。同时,新规删除了征求意见稿中“仅以长期稳定交易关系主张客户信息不构成商业秘密”“客户自愿交易不侵权”的两款规定,回归了商业秘密构成要件的法定标准,避免了规则对法定要件的突破。
(七)【程序规范】明确立案标准与调查权限,兼顾维权与企业经营
正式版新增第19条,明确了商业秘密侵权案件的三大立案条件,填补了征求意见稿中立案规则的空白;同时第23条完整列举了执法机关的五项调查措施,明确了查封扣押、查询银行账户等强制措施的审批权限。
值得注意的是,第23条特别增加了“避免对企业正常生产经营活动产生影响”的约束性条款,既保障了执法机关的调查权,也规范了执法行为,兼顾了维权效率与企业经营权益。
(八)【精准处罚】细化“情节严重”认定,强化重复侵权打击
正式版第26条对“情节严重”的认定标准进行了全面优化:
-删除了征求意见稿中“30万元损失”的固定数额标准,改为“造成权利人直接损失数额较大”的弹性表述,兼顾了不同行业、不同规模企业的差异;
-新增“二年内因侵犯商业秘密受到行政处罚后,再次实施侵犯商业秘密行为”的法定情节严重情形,与《行政处罚法》的过罚相当原则相衔接,强化了对重复侵权、恶意侵权行为的打击力度。
(九)【边界厘清】删除司法化规则,聚焦行政保护核心职能
正式版全面删除了征求意见稿中关于民行交叉案件处理、赔偿调解、违法所得计算、损失赔偿计算、软件侵权比对等偏向司法裁判的规则,严格回归部门规章的定位,聚焦商业秘密行政保护的执法规则。
这一删减体现了立法者清晰的边界意识——行政保护与司法保护各司其职:前者追求效率,旨在快速制止侵权、维护市场秩序;后者追求公平,重在填平权利人损失。这种分野避免了行政权对民事司法裁判的不当介入,确保了规章的合法性与适用性。
(十)【国际视野】新增跨部门衔接与域外效力规则
-第29条明确了境外侵权行为的管辖规则,对在境外实施、扰乱境内市场秩序、损害境内经营者合法权益的侵权行为,可适用我国法律进行规制;
-第30条明确了其他部门对商业秘密保护的监管职责衔接,构建了多元共治的商业秘密保护格局。
这一规则强化了商业秘密保护的域外效力,服务于我国企业“走出去”的涉外维权需求,也与《与贸易有关的知识产权协定》(TRIPS协定)、《区域全面经济伙伴关系协定》(RCEP)中的商业秘密保护规则高度契合。
三、规则价值:构建我国商业秘密行政保护的新框架
此次新规的发布,是我国商业秘密保护制度建设的里程碑事件,具有多重核心价值:
其一,填补了三十年来商业秘密行政保护的规则空白。1995年规定的12条内容已完全无法适配数字经济下商业秘密保护的新需求,新规全面细化了商业秘密的构成要件、侵权行为类型、执法程序、法律责任等全链条规则,构建了完整、清晰、可操作的行政保护体系,为市场监管部门执法提供了明确依据,也为企业维权提供了清晰指引。
其二,平衡了保护创新与市场竞争的双重目标。新规既通过细化侵权规则、降低维权门槛、强化处罚力度,强化了对商业秘密权利人的保护,也通过明确不侵权例外情形、划清商业秘密与员工通用知识的边界、规范执法程序,避免了商业秘密保护的滥用,维护了劳动者的合法权益与公平竞争的市场秩序。
其三,衔接了国际经贸规则,优化了国际化营商环境。新规中的数字化场景保护、域外管辖、第三人侵权认定等规则,与TRIPS协定、RCEP中的商业秘密保护规则高度契合,提升了我国商业秘密保护的国际化水平,向全球市场展现了我国强化知识产权保护、优化营商环境的坚定决心。
四、企业应对:新规下的商业秘密合规升级要点
距离新规正式施行还有3个月(至2026年6月1日),企业需提前布局,按以下“合规三步走”完成商业秘密体系的升级:
第一阶段:完成“资产盘点”与“定密管理”
企业需全面梳理研发、经营全流程的技术信息与经营信息,重点关注两项新增保护客体:
-将“代码”纳入技术信息管理范围,明确软件、算法、数据处理逻辑中的秘点;
-将“失败的实验数据、技术方案”纳入商业秘密管理,建立负面研发成果的存档与保密机制。
同时,建立分级分类的定密机制,精准界定秘点,避免因定密模糊、范围过宽或过窄导致维权失败。
第二阶段:完成“数字化保密措施”升级
针对远程办公、跨境协作、数据存储等数字化场景,对照新规第9条完成以下技术措施升级:
-权限分级:按岗位职责设定数据访问权限,最小化原则配置;
-数据脱敏:在测试环境、外包协作中屏蔽核心敏感数据;
-操作日志留痕:确保核心数据的访问、下载、修改记录可追溯、可导出;
-加密存储与传输:对核心商业秘密数据实施全生命周期加密。
同时,配套完善保密协议、规章制度、涉密场所管理、离职交接等物理保密措施,确保形成“技术+制度”的双重防护网。
第三阶段:完成“员工边界”专项培训
在劳动合同、保密协议中明确商业秘密的具体范围,严格区分员工的通用知识、技能与企业的商业秘密。重点做好两项工作:
-在职培训:向核心员工解读新规第15条“不侵权例外”的边界,明确哪些属于企业商业秘密、哪些属于员工可自由使用的通用知识;
-离职交接:完善离职员工的保密义务告知、涉密资料移交、竞业限制启动等约束机制,从源头防范员工离职引发的商业秘密泄露风险。
第四阶段:建立侵权应急响应机制
完善商业秘密侵权的证据固定与保全机制,熟悉新规中的举报、立案、执法调查全流程。在遭遇商业秘密侵权时,可快速通过市场监管部门的行政执法渠道制止侵权行为,同时做好刑事报案、民事索赔的衔接,最大限度降低侵权损失。
距离新规施行还有3个月,时间紧、任务重。企业应抓住窗口期,将新规要求转化为内部的合规行动,在商业秘密保护的新格局中抢占先机。


















