《专利审查指南修改草案(再次征求意见稿)》发布(附对照表&说明)
来源 | 国家知识产权局网站
编辑 | 布鲁斯
关于就《专利审查指南修改草案(再次征求意见稿)》公开征求意见的通知
为配合专利法及其实施细则修改,国家知识产权局持续开展《专利审查指南》修改工作,现将《专利审查指南修改草案(再次征求意见稿)》(以下简称“再次征求意见稿”)及其说明予以公布,征求社会各界意见。有关单位和各界人士可以在2022年12月15日前,选择以下方式中的一种,围绕再次征求意见内容的修改完善提出具体意见:
1. 电子邮件:tiaofasi@cnipa.gov.cn
2. 传真:010-62083681
3. 信函:北京市海淀区西土城路6号国家知识产权局条法司审查政策处 邮编100088(请于信封左下角注明“审查指南”)
附件1:《专利审查指南修改草案(再次征求意见稿)》修改对照表.pdf
附件2:关于《专利审查指南修改草案(再次征求意见稿)》的说明.pdf
刚刚,国家知识产权局公布了《专利审查指南修改草案(再次征求意见稿)》修改对照表及说明(全文附后)。
国家知识产权局在修改说明中表示,修改后的专利法已于 2021 年 6 月 1 日起施行,专利法实施细则(以下简称“细则”)也正在修改过程中。为在审查实践层面保障对专利法及其实施细则的贯彻落实,国家知识产权局在认真研究和论证的基础上,综合 2020 年 11 月 10 日公布的《专利审查指南修改草案(第二批征求意见稿)》、2021 年 8 月 3 日公布的《专利审查指南修改草案(征求意见稿)》相关内容,形成本次《专利审查指南修改草案(再次征求意见稿)》。
国家知识产权局指出,本次征求意见的内容主要是针对前两次公众反馈的意见进行完善,并进一步对专利法及其实施细则相关规定进行的配套修改。未修改的部分不再征求意见。
据悉,第四次修改后的专利法已于2021年6月1日起施行,而专利法实施细则、专利审查指南也正在修改过程中。国家知识产权局开展了《专利审查指南》适应性修改工作,以在审查实践层面保障对专利法及其实施细则的贯彻落实,并于2021年8月公布了《专利审查指南修改草案(征求意见稿)》。
知产力注意到,第一次征求意见稿中,首次将“创造性审查”加入了修改草案之中。据了解,根据现行的《专利审查指南》,对发明专利申请是实质性审查,而对实用新型专利申请只审查“新颖性”,不审查创造性。但是,在《专利法》中,规定实用新型专利是需要创造性的。国家知识产权局曾表示将积极推进实用新型制度改革,在《专利法实施细则》修改草案中,将明显不具备创造性纳入实用新型初步审查范围,并配套修改《专利审查指南》,进一步细化完善相关审查标准。
除此以外,国家知识产权局还在今年(2022年)7月《对十三届全国人大五次会议第8016号建议答复的函》中,针对全国人大代表朱兆云提出的“关于加强改进中医药知识产权保护的建议”明确,《专利审查指南修改草案(征求意见稿》已增加“关于中药领域发明专利申请审查的若干规定”等内容,为中医药专利审查提质增效。
那么,此次时隔一年多后发布的再次征求意见稿,与现行审查指南及第一次征求意见稿又有哪些不同?有哪些亮点?回应了专利审查实践中的哪些问题?还有哪些内容有待今后进一步完善?如生效后将有可能对今后专利审查实践产生哪些影响?
为此,知产力将围绕刚刚发布的专利审查指南再次征求意见稿,邀请学者、法官、律师及相关机构人士,结合自身研究经验和最新理论实践撰文,分享真知灼见,以期帮助进一步加强和完善我国专利审查实践。
截稿时间:2022年11月31日。
投稿须知:请在知产力微信公众号会话页面回复“投稿”获悉。
附《专利审查指南修改草案(再次征求意见稿)》修改对照表及说明
???
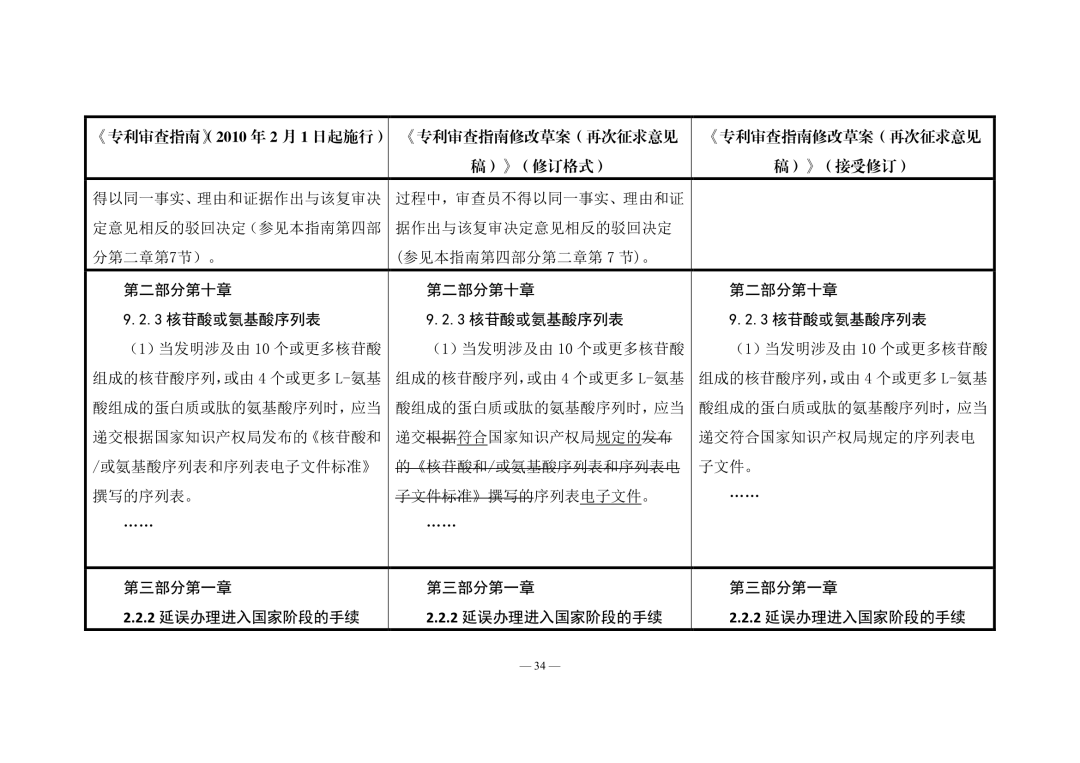
附件1:《专利审查指南修改草案(再次征求意见稿)》修改对照表
附件2:关于《专利审查指南修改草案(再次征求意见稿)》的说明
(图片来源 | 网络)


















