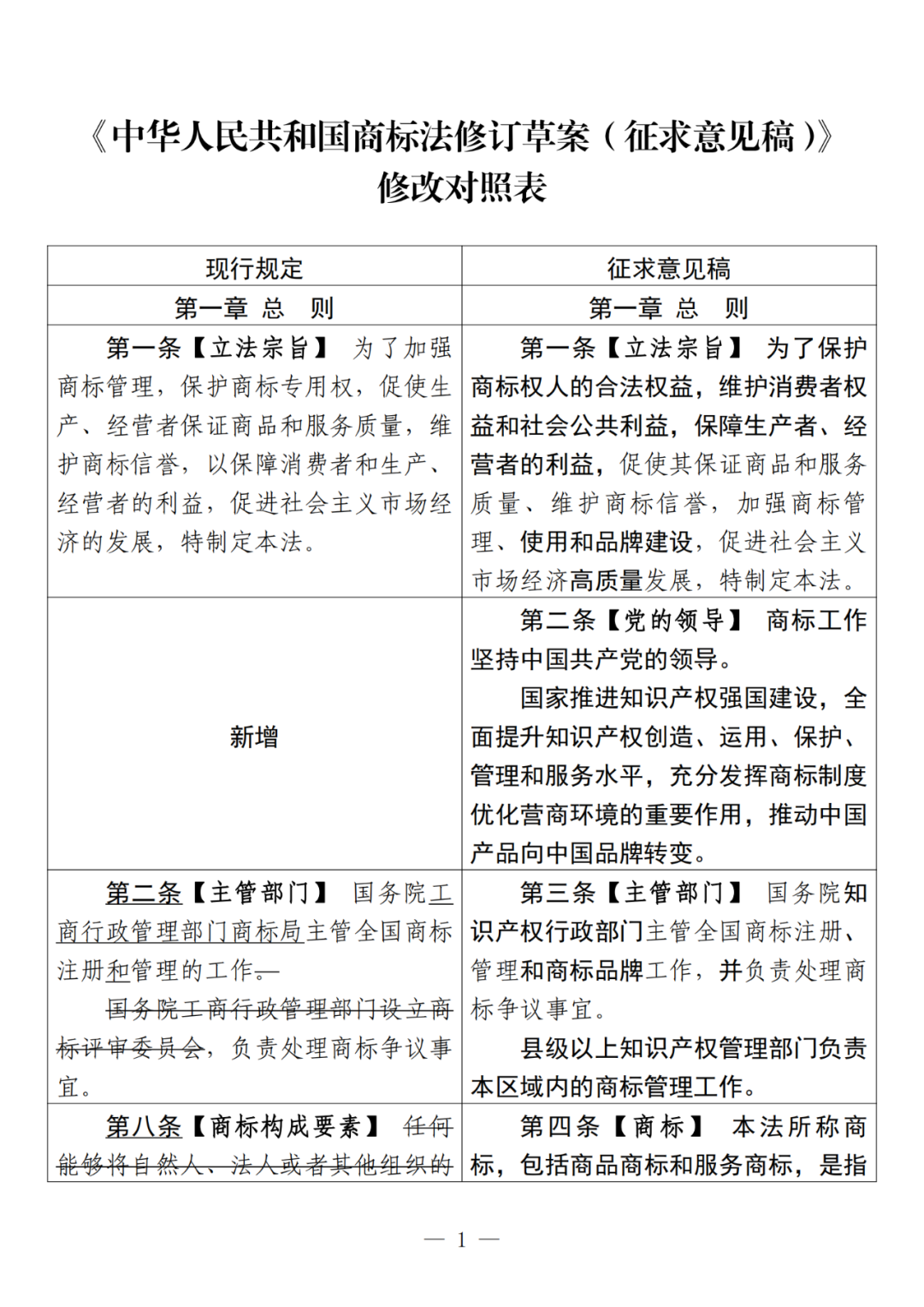
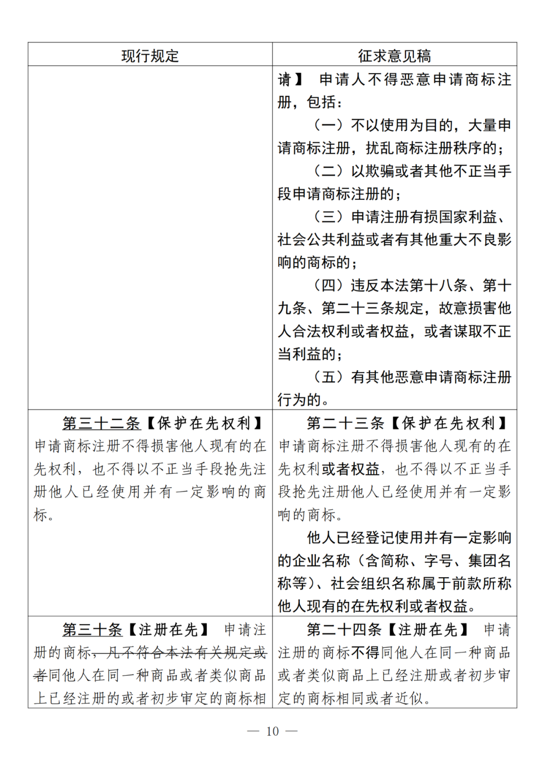
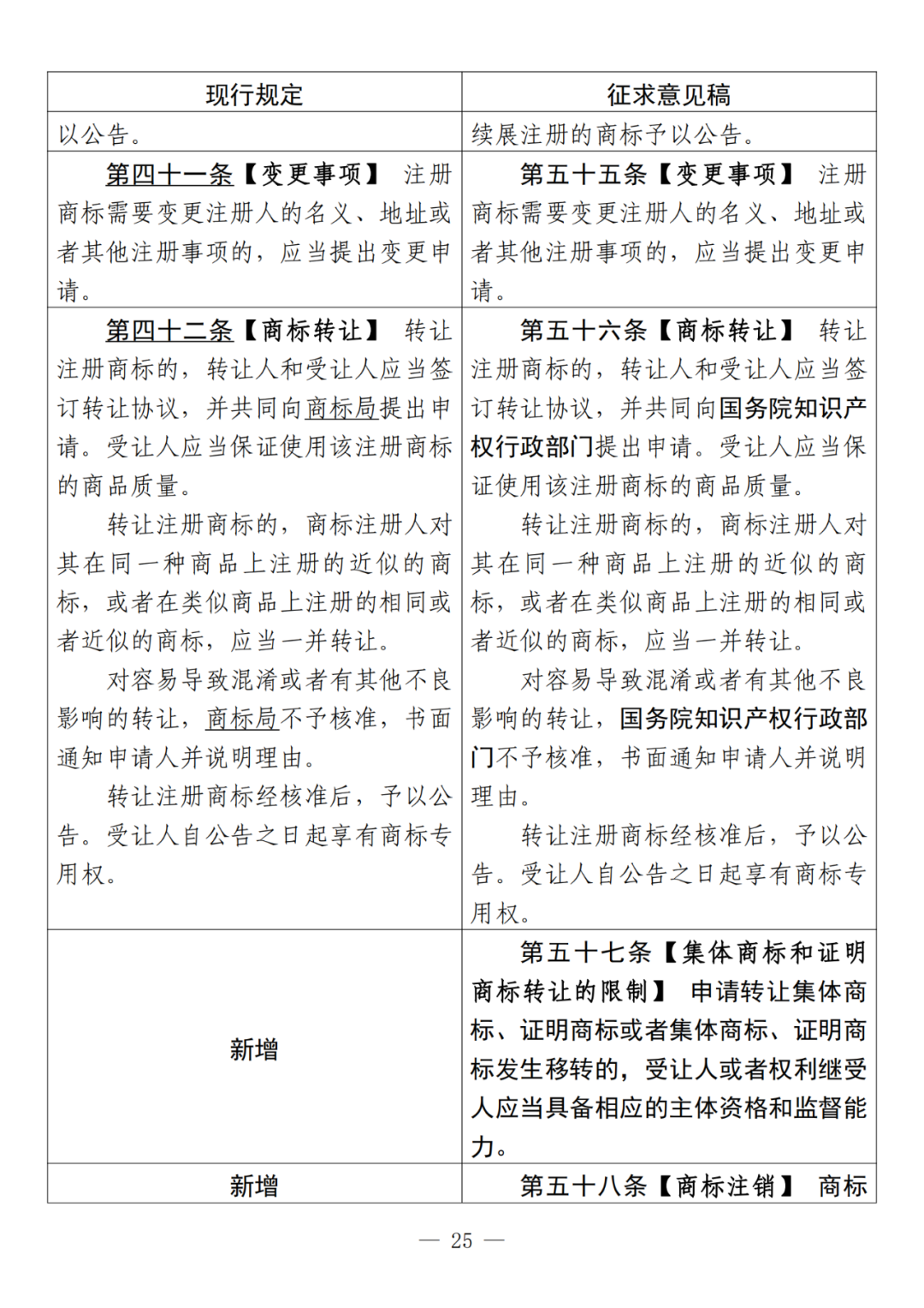
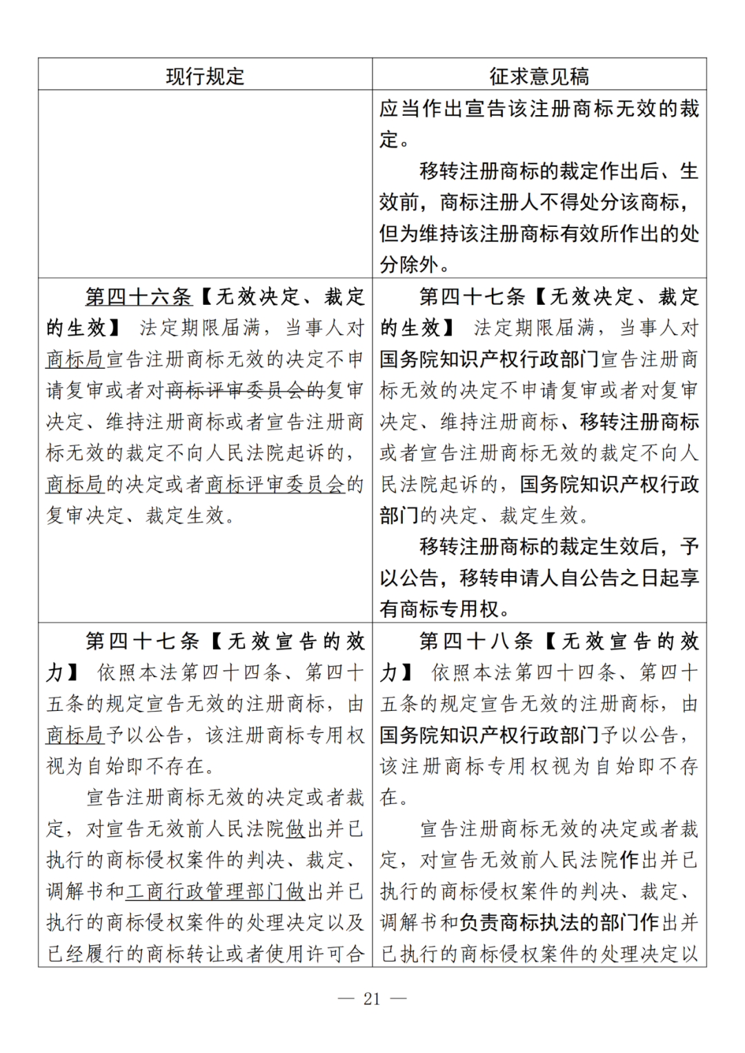
附修改对照表丨中华人民共和国商标法修订草案(征求意见稿)
商标法,又要修改了。
来源 | 国家知识产权局
编辑 | 玄袂
国家知识产权局关于《中华人民共和国商标法修订草案(征求意见稿)》公开征求意见的通知
为贯彻落实习近平总书记关于知识产权工作的重要指示精神和党的二十大关于“加强知识产权法治保障”的部署要求,进一步完善商标制度,解决商标领域存在的突出问题,促进社会主义市场经济高质量发展,国家知识产权局积极推进《中华人民共和国商标法》修改工作,起草了《中华人民共和国商标法修订草案(征求意见稿)》,现向社会各界公开征求意见。有关单位和各界人士可以在2023年2月27日前,通过以下方式,围绕征求意见稿的修改完善提出具体意见:
一、通过电子邮件将意见发送至:tiaofasi@cnipa.gov.cn。
二、传真:010-62083681。
三、通过信函方式寄至:北京市海淀区西土城路6号国家知识产权局条法司条法二处 邮编100088(请于信封左下角注明“商标法”)。
附件:
1.中华人民共和国商标法修订草案(征求意见稿).pdf
2.关于《中华人民共和国商标法修订草案(征求意见稿)》的说明.pdf
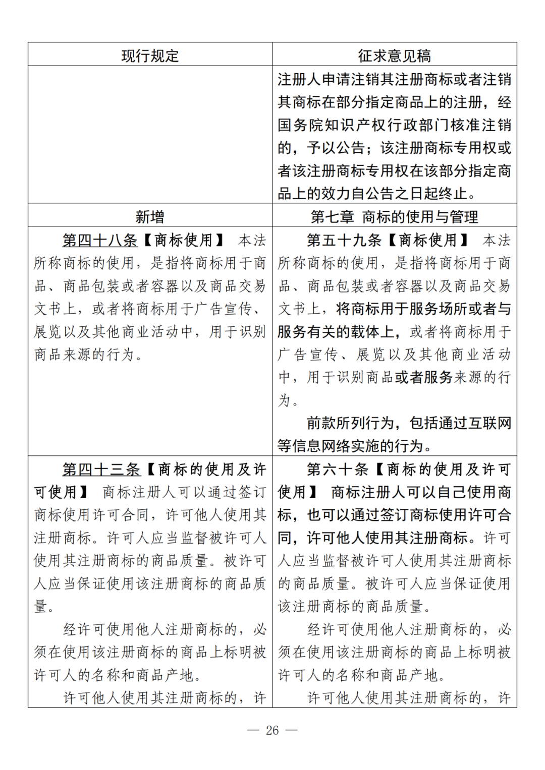
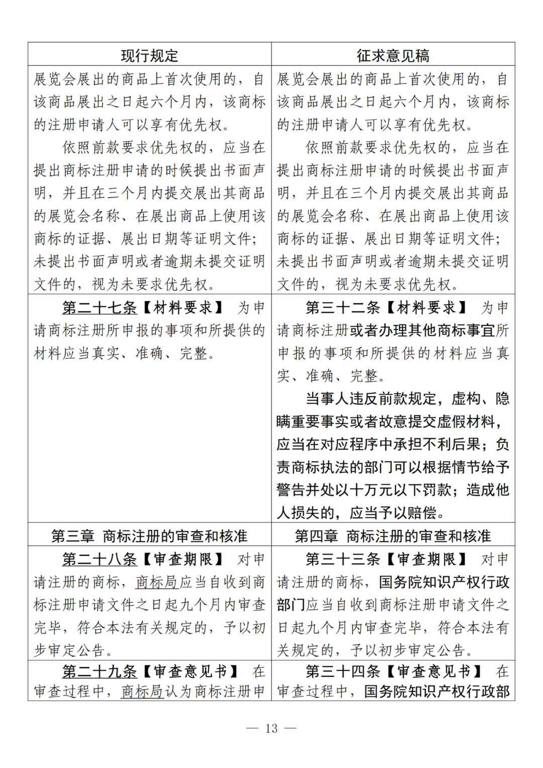
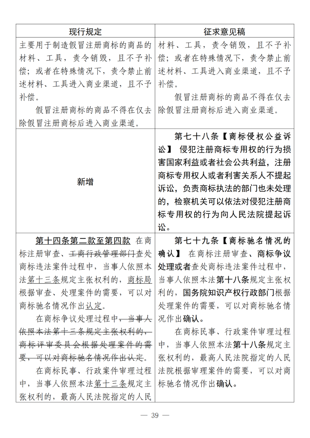
3.《中华人民共和国商标法修订草案(征求意见稿)》修改对照表.pdf
国家知识产权局
2023年1月13日
附件下载
(长按识别二维码,直接下载3个附件PDF)
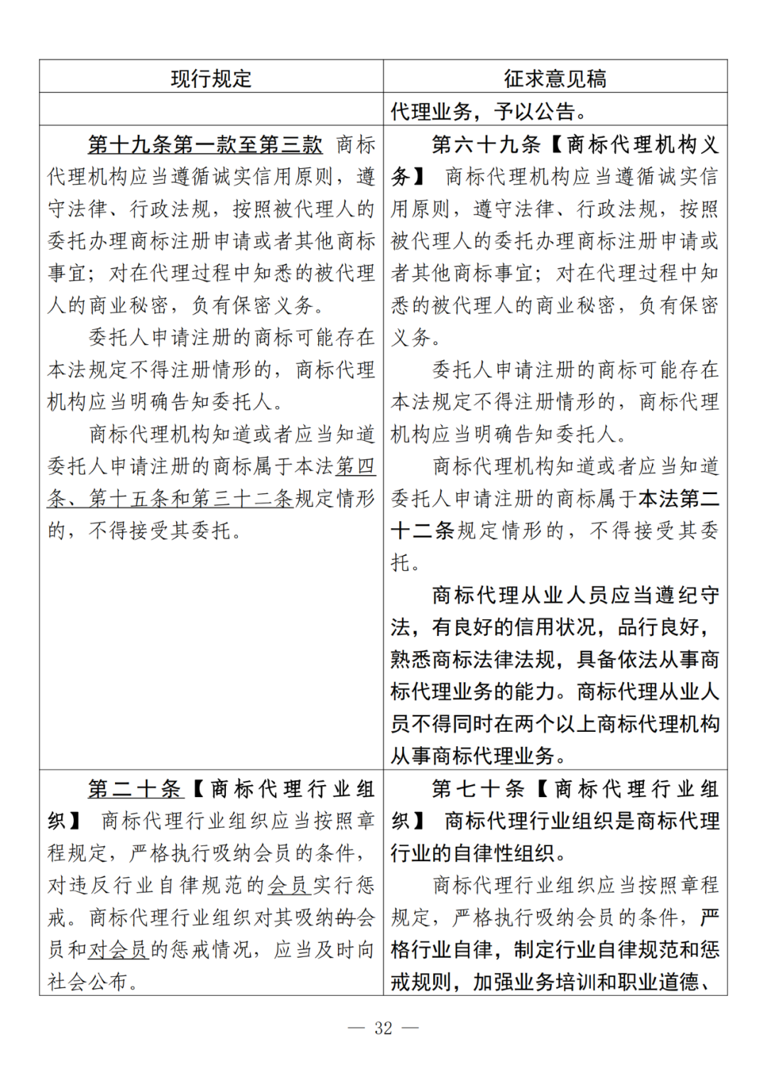
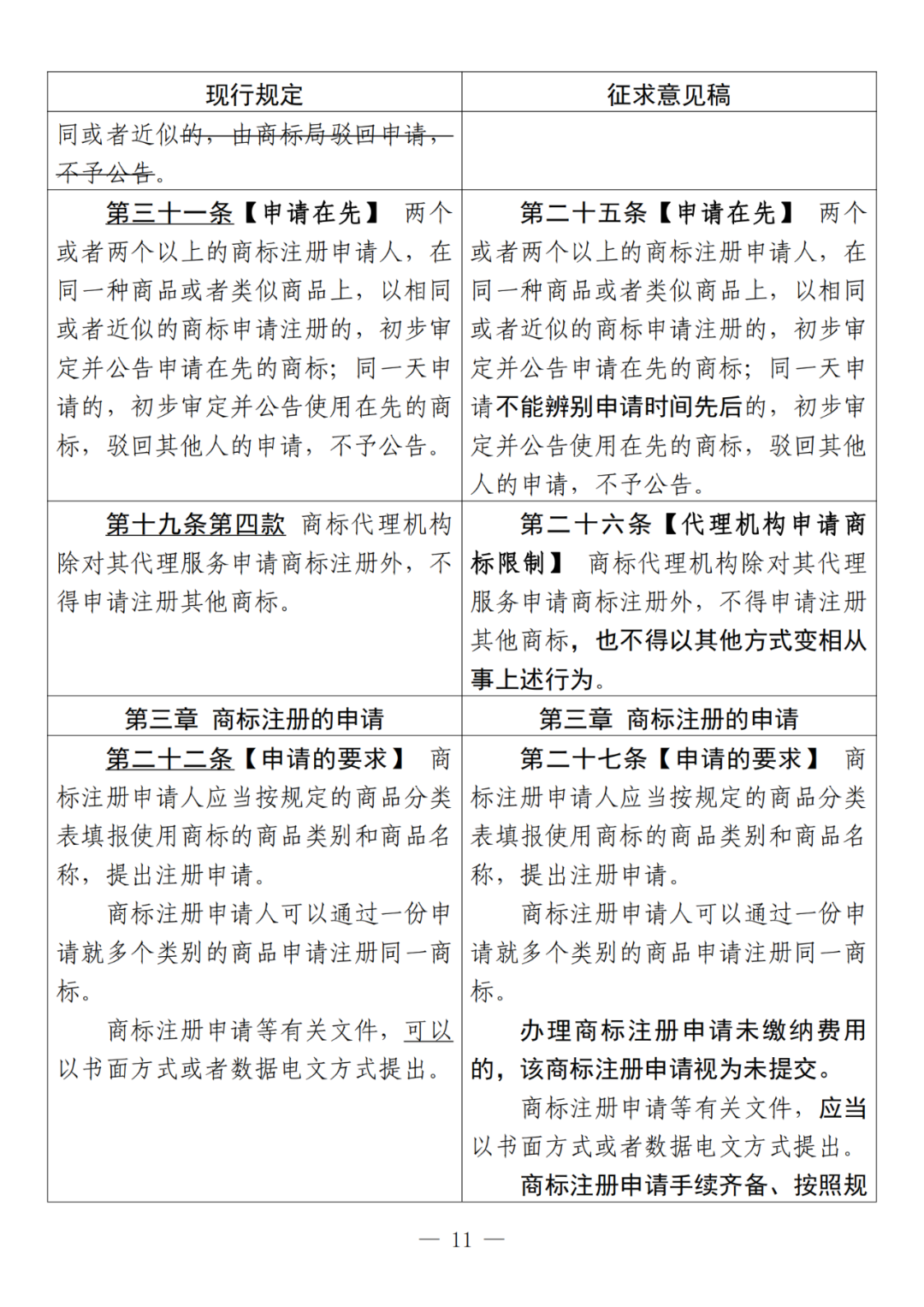
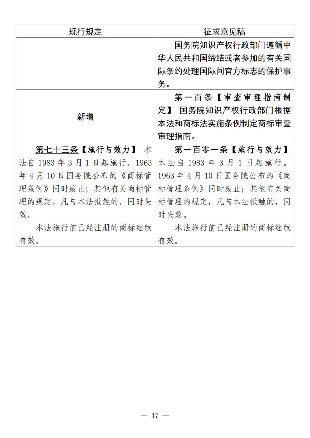
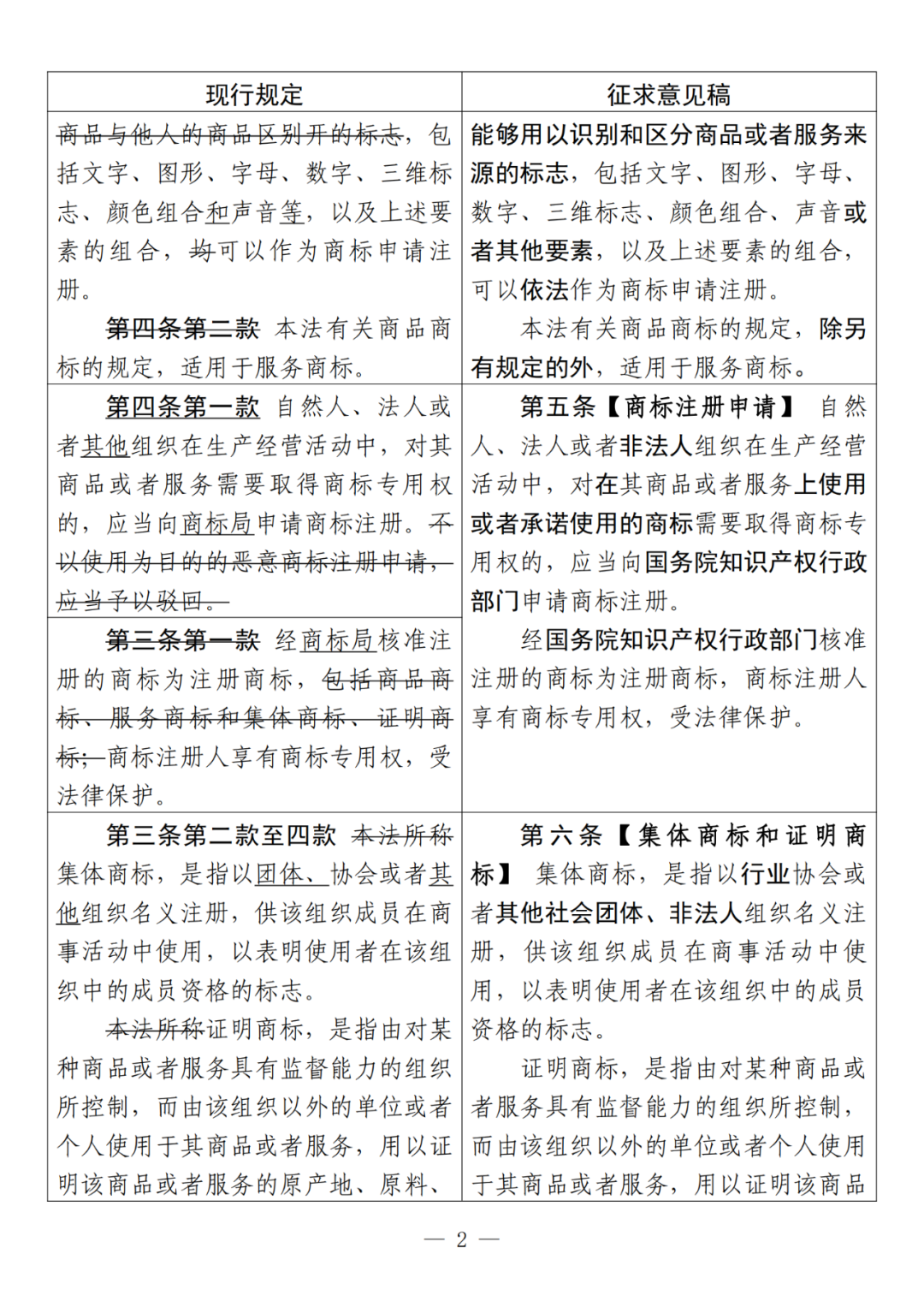
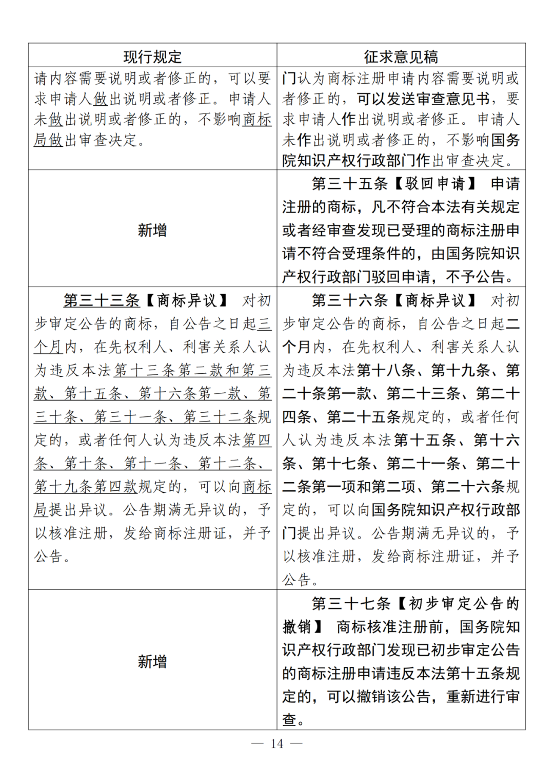
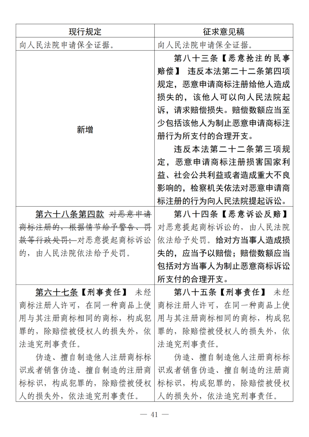
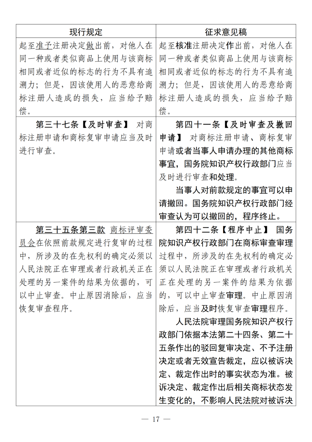
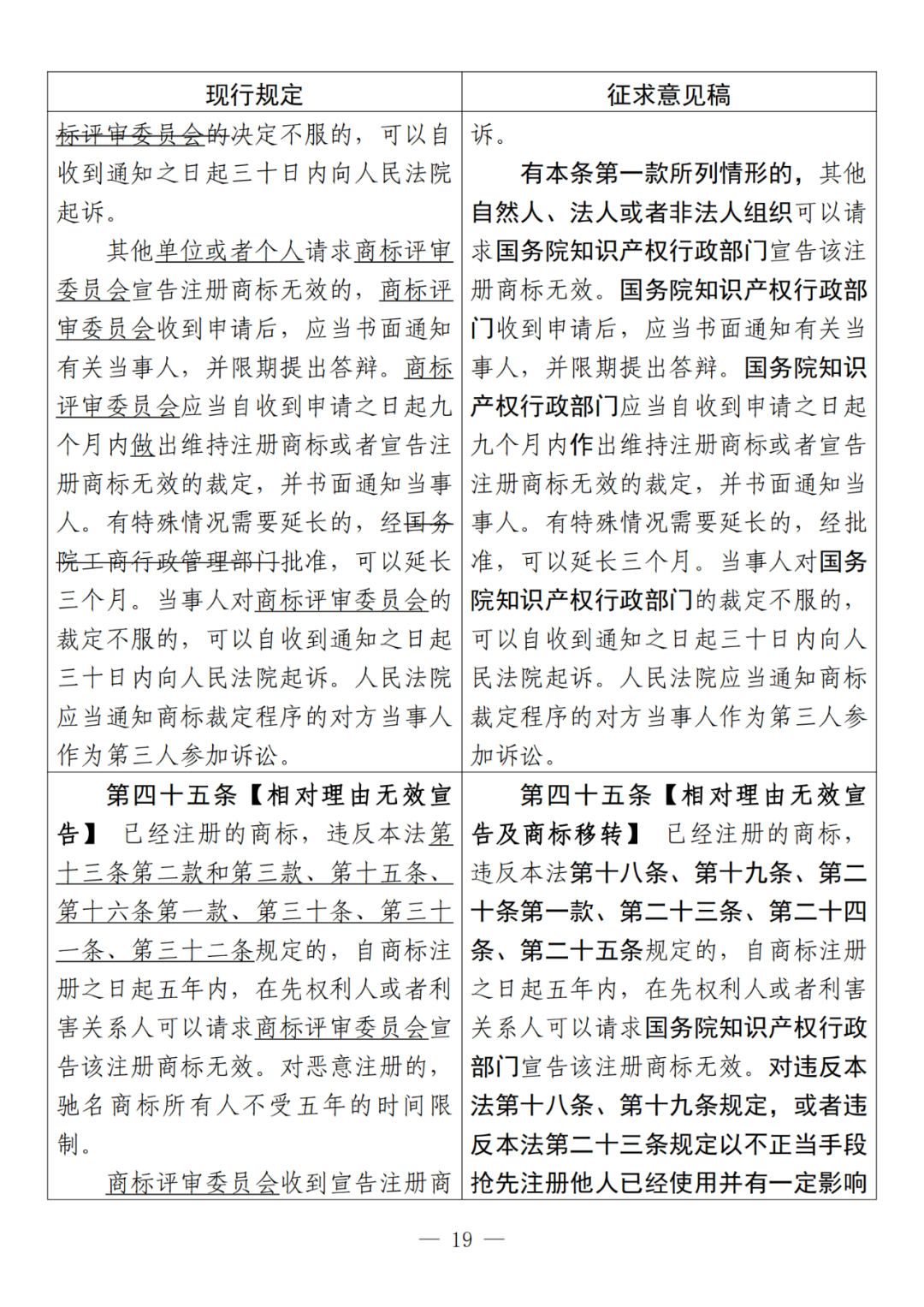
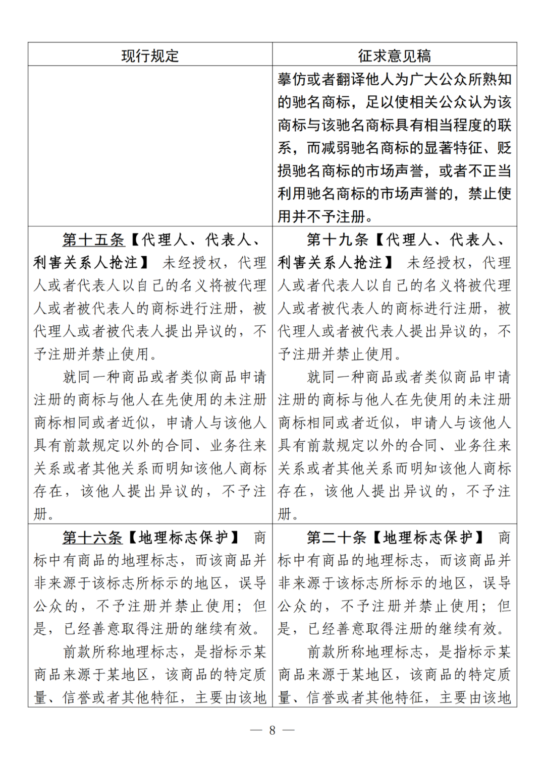
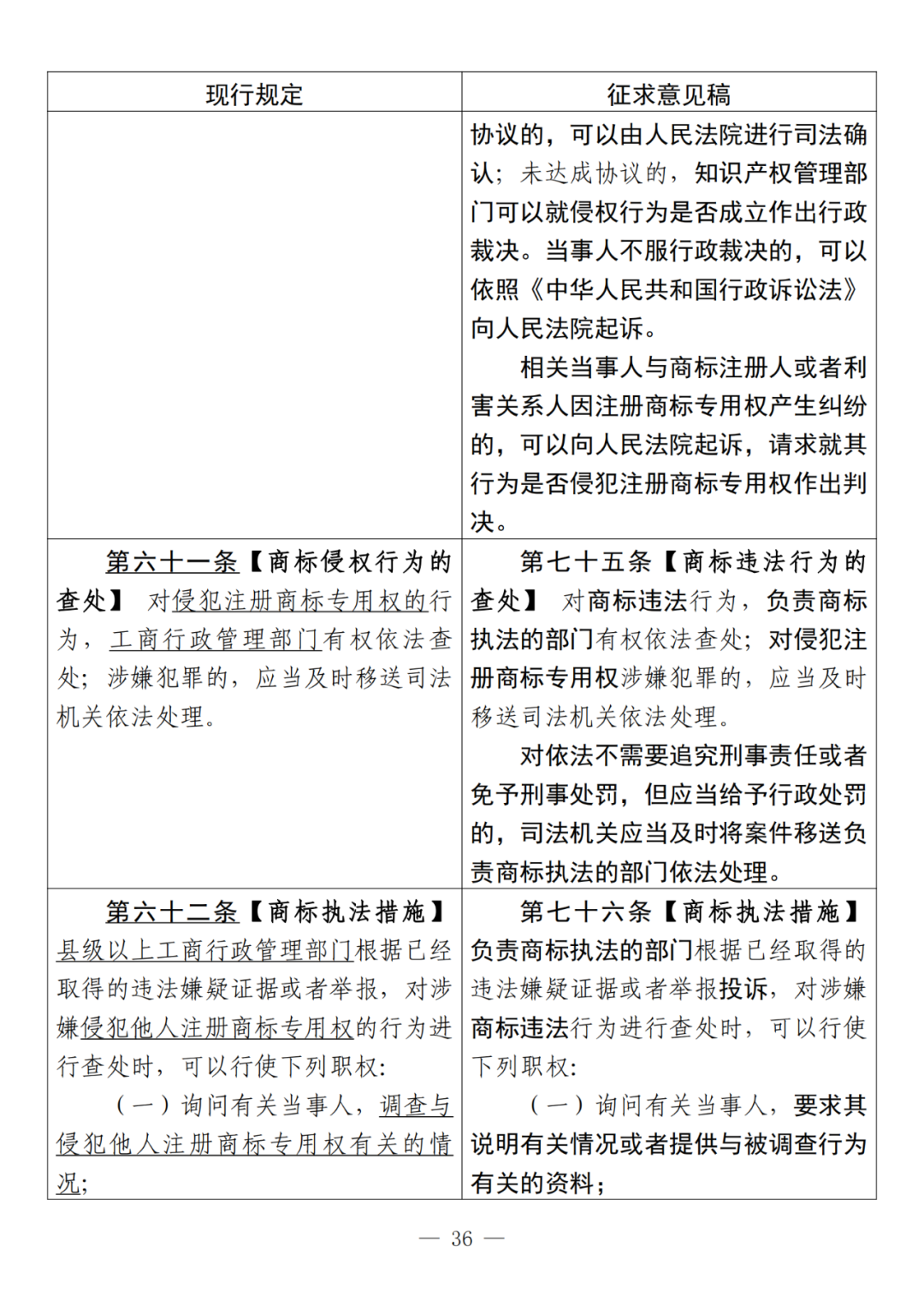
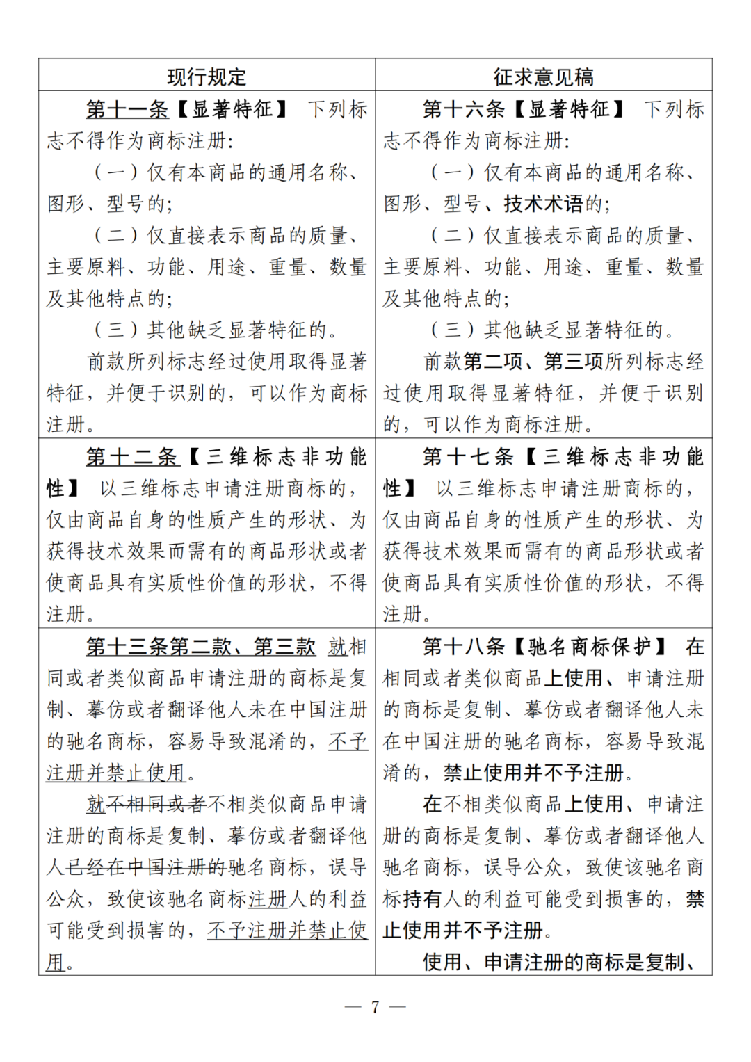
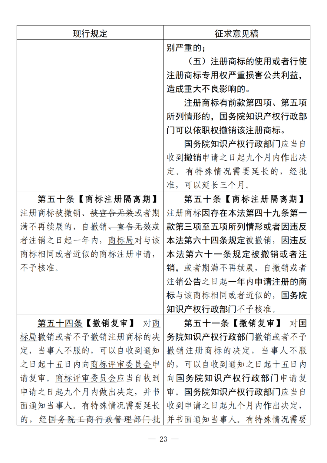
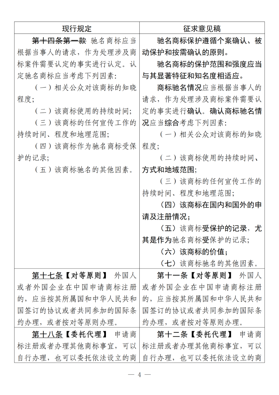
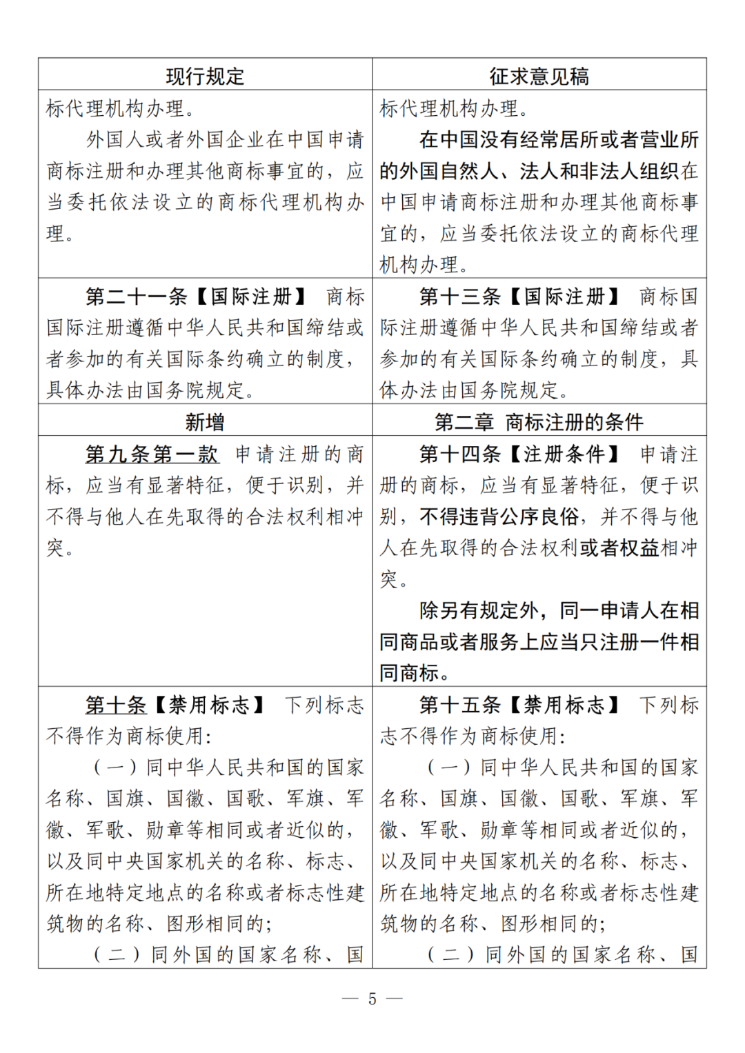
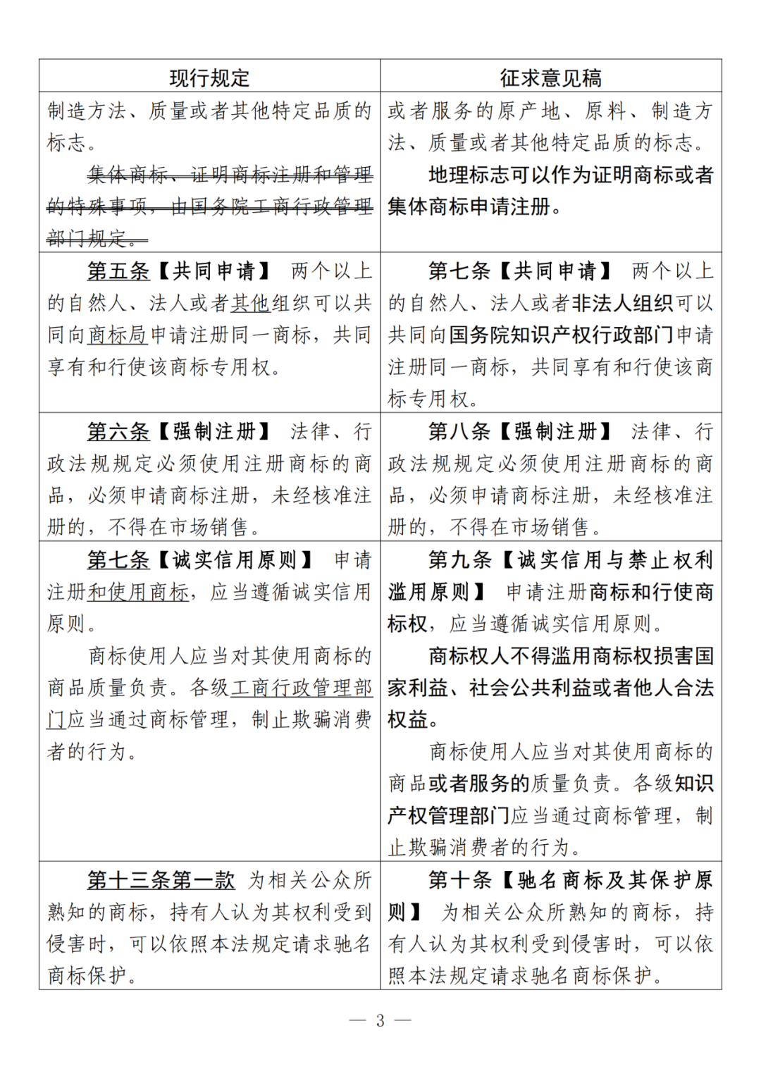
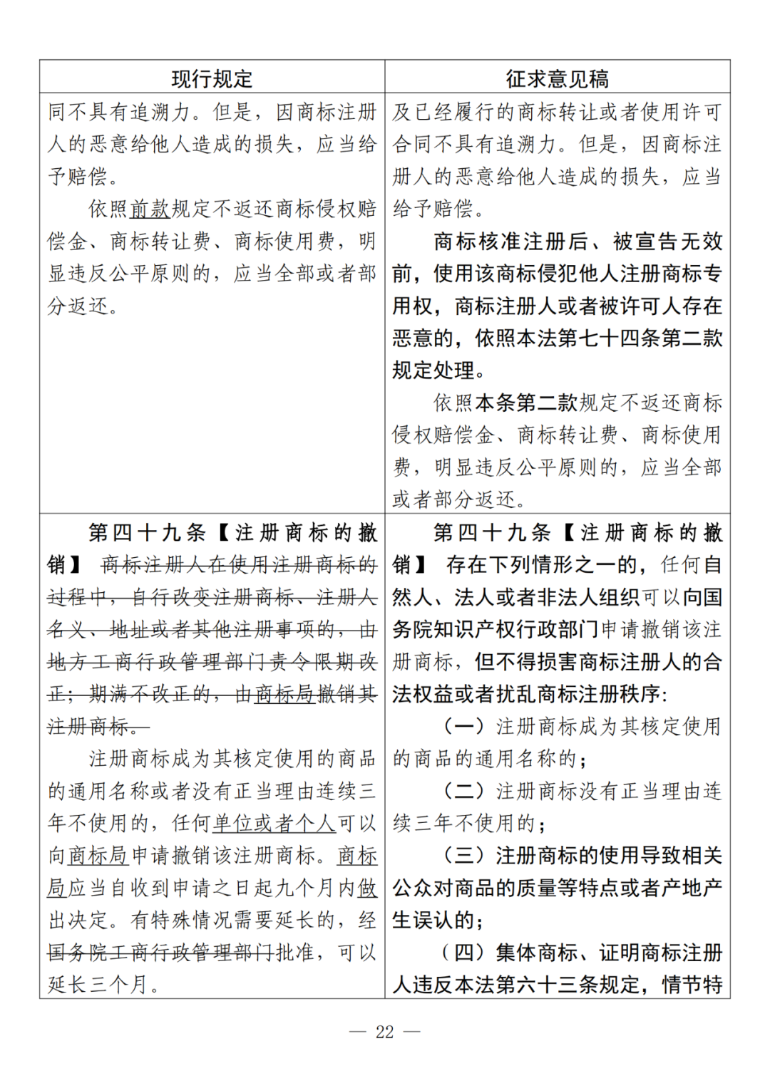
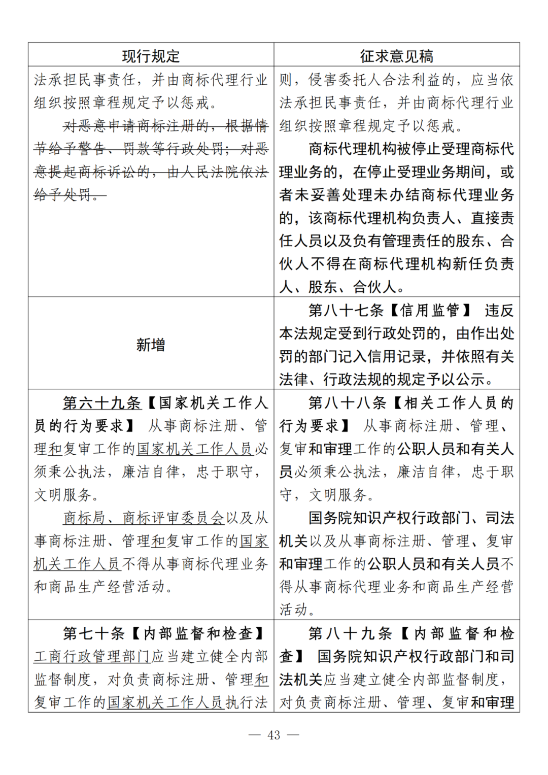
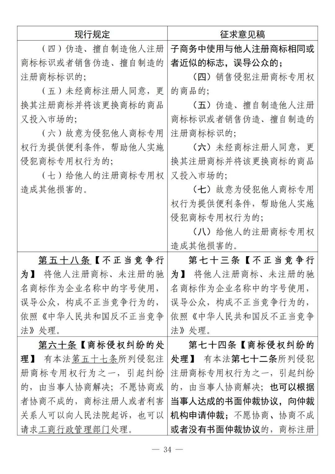
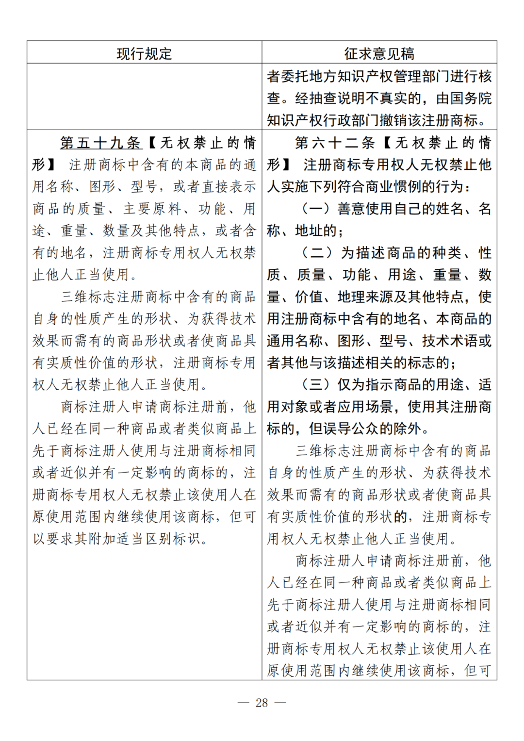
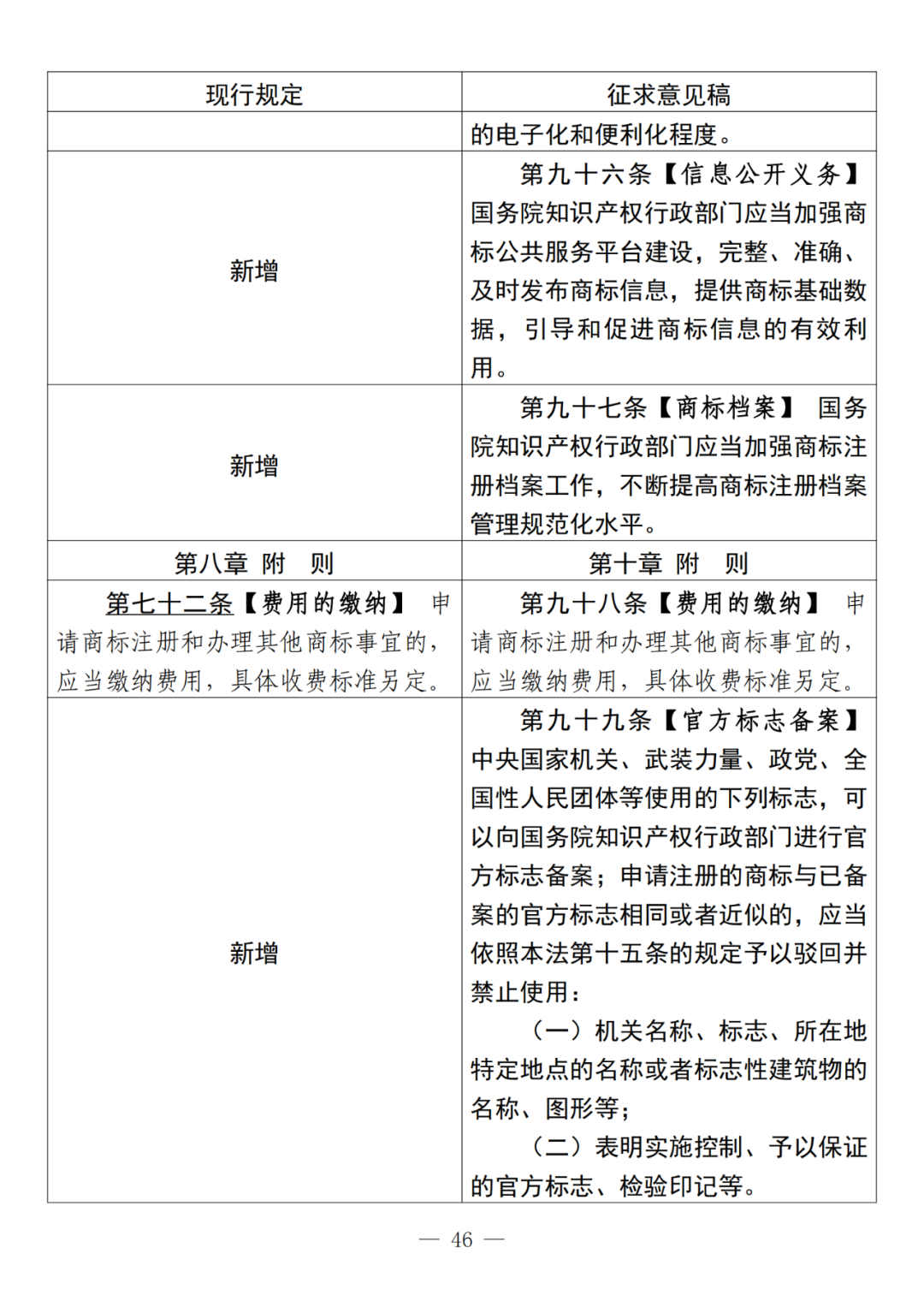
修改对照表
修改说明
(图片来源 | 网络)


















