AI训练是否应获许可仍待明确:Getty v. Stability案被告抗辩和法院观点

上期回顾:
AI训练是否应获许可仍待明确:Getty v. Stability案分析之原告诉请
作者 | 岳浩然 阮丹羚
上文以原告的诉请为主线,梳理了Getty v. Stability案的事实背景和争议问题。对于上述争议问题,本文以对被告抗辩和法院观点的梳理为主,同时穿插了少量个人思考。
为便于非技术读者,对于一些偏技术性的问题,本文以比较通俗的表述进行了梳理:比如“文生图”的基本工作原理与被告据此提出的法律抗辩;将AI训练类比人类学习、据此主张模型权重不属“侵权复制品”的推理链,以及对相反观点的罗列。此外,本文也讨论了一些细节问题:比如对服务器位置界定管辖的担忧、点击同意和默认接受等电子授权的效力、AI生成图像中的水印是否构成商标性使用、开发者免责声明的作用、原告通过设计特定提示词取证能否被采纳等。本文的分析仅为对本类型案件初步探讨,诸多观点尚不成熟,以期抛砖引玉。
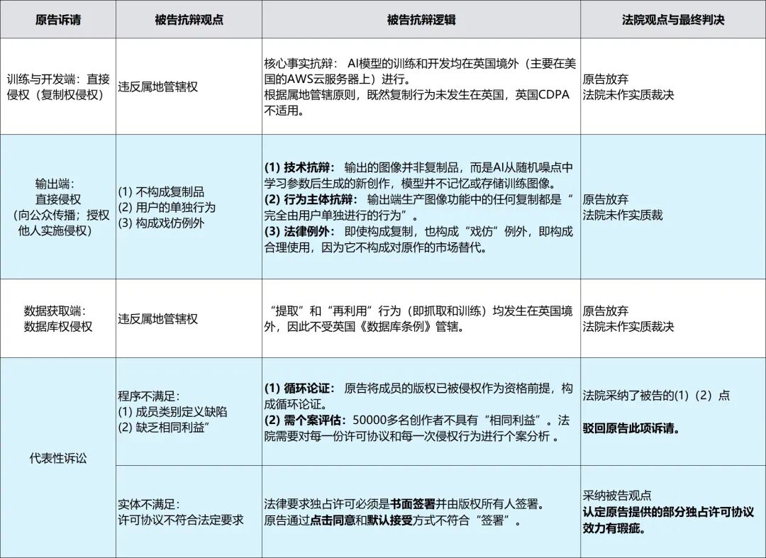
1、被告抗辩与法院观点分析总结表


2、属地管辖抗辩与法院观点
2.1 需遵循属地管辖原则
正如上文所述,对于原告针对数据获取的数据库侵权,和训练阶段的版权直接侵权的主张,被告以涉案AI模型训练中的数据获取和训练行为均发生在美国的亚马逊网络服务(AWS)云集群上,由于不在英国境内,故本案法院对上述指控没有管辖权为由进行抗辩。
但法官并没有直接采纳被告的观点,因为正如原告所述,被告的运营实体、开发团队(包括“首席技术官”)和主要员工均在英国,且CEO曾在采访中提到将乌克兰开发者带到英国,根据这些事实,法院认为,被告有可能在英国境内服务器或计算机上下载和存储了训练数据。
即使法官认可了原告的初步推论,但原告无法对该推论进行进一步的举证,最终原告不得不放弃了数据库侵权和版权直接侵权的主张。从而这些诉请,只能寄希望于在美国提起的诉讼能得到支持。
2.2 属地管辖似乎会增加原告的维权负担
上述对属地管辖的争论,也引出了一些值得思考的问题。
首先,类似属地管辖的要求并非英国版权法独有,这种对侵权行为发生地进行属地管辖的要求是普遍情况(如美国Subafilms v. MGM案明确,仅在美国境内作出授权,而所有实际侵权行为都发生在境外,不构成美国版权法下可诉的侵权)。即使英国有援引外国版权法审理案件(Lucasfilm v Ainsworth案)来突破该属地管辖的先例,但也属于偶然情况。所以如果仅就数据获取端和训练开发端产生的复制等行为进行维权,似乎只能严格遵循属地管辖,前往被告AI模型实际训练地起诉。
其次,当前很大部分的AI模型的训练工作发生在云服务上,且很大一部分选择了如亚马逊AWS、微软Microsoft Azure和谷歌Google Cloud的三大厂商的云服务上,而对于云服务的管辖,如果用“服务器所在地”来做判断,似乎很大一部分都将管辖地指向了美国。本文认为有两个问题值得思考:
(1)单就AI训练行为而言,AI模型开发者似乎可以通过选择云服务商来选择管辖。
这种管辖选择似乎会给原告带来一些举证和管辖问题上的障碍,但还不够令人担忧。因为这个问题同样适用于其他类型的网络服务商,比如YouTube的网络节点部署几乎遍布全球,但它并不因为“某节点在海外”就能躲开版权规则的约束;且就目前来看,训练后的AI模型必然涉及后续的商业活动,实际案件中还可以根据具体的损害结果来选择管辖。
但是,依旧存在一种管辖选择:一般认为美国对合理使用的态度最为开放包容,那么将AI训练行为的管辖固定在美国,似乎更有利于开发者的合理使用抗辩。
(2)美国版权诉讼对版权登记的严要求会增加原告的维权负担。
美国的版权诉讼通常以在美版局完成版权登记为前提,没有登记可能会丧失某些索赔权利的资格,甚至导致不可起诉。这明显超出了伯尔尼公约的规定,对原告的维权增加了负担。
尤其在AI训练相关的案件中,涉案作品往往作品数量巨大,对作品逐一登记的成本与举证负担很高。且因为版权登记的瑕疵导致维权受阻的案件已经实际出现,如Andersen v. Stability AI中,被告就以原告部分作品未做登记为由,使法官驳回了原告中部分艺术家的维权主张。
3、输出端内容不构成侵权的抗辩
对于原告认为输出端产生的图像,包含了原告作品实质表达部分的指控,法官在审理的过程中,根据不同输入行为又做了区分,区分为由“文本提示”(text prompts)生成图像功能和由“图像提示”(image prompts)生成图像功能。被告也针对这两种不同功能设计了截然不同的抗辩策略。
3.1. 针对文本生成图像功能(文生图功能)的抗辩:
文本生成图像功能(下称文生图)具体指,用户通过输入提示词或相关文字要求来生成图像。
该功能下,被告的抗辩逻辑主要是从文生图的技术层面解释,即文生图的过程在法律上根本不构成对任何版权作品的“复制”。这个过程利用了“随机噪音图像”(a random noise image)的去噪原理,“随机噪音图像”就好比一台老式电视机在没有信号时满屏的“雪花点”,在技术上,它是一个数字画布,其上每个像素的颜色值都是完全随机生成的,它纯粹是无序的统计噪音。而文生图过程就是一个由文本提示引导的去噪过程。具体为:
(1)首先,在训练端文生图的训练过程为:
(a)加噪音:在一张清晰的图像上,故意向其中的某些像素点添加“噪音”(雪花点);
(b)让AI预测:向AI模型展示这张“有噪音”的图像,并让它预测并移除刚刚添加的噪音,移除正确便给予正向反馈;
(c)重复:训练会不断重复这个过程,每次都添加更多的噪音,直到原始图像完全变成一张“随机噪音图像”。经过数十亿次这样的练习,AI模型变得极其擅长一件事:看着一张充满噪音的图像,并预测出噪音是什么,然后将其去除,还原出清晰的图像。
同时,对于用以训练的图像而言,模型并没有记住(memorised)或以其他方式复制它们,而只是通过重复的训练提取了图像中抽象的风格、概念或模式,并将其转化成“参数值”保存在模型中。被告称这个过程没有对作品的具体表达进行复制。
(2)其次,在输出端文生图的过程为,当用户输入了文本提示词后:
(a)将提示词转为参数:模型首先使用一个叫作“文本编码器”的组件,将用户的提示词,比如“吃菠萝的小狗”,拆解为一个个具体词汇,如“小狗”“吃”“菠萝”,然后再分析词汇和它们之间的关系,并将每个词汇转换成一个数学上的概念或方向,即参数。这个参数将作为向导,来指引AI“创作”。
(b)创建起始画布:模型生成一张100%噪音的“随机噪声图像”作为“起始画布”,它不包含任何照片信息,只是一个充满噪音的随机起点。
(c)迭代去噪:面对100%噪声的起始画布,AI模型根据文字形成的参数,预测出画布中最不符合该参数概念的一小部分噪声,并去除。然后循环迭代这个去噪的过程,每次都额外去除一小部分噪音,直至AI模型认为已经完成100%的去噪。由于每次迭代的过程都是随机的,因此根据相同的提示词所输出图像也会具有“随机性”。
(3)最后,对于训练行为是如何具体指导输出过程的,被告称其为“优化的参数值”(optimised parameter values),这就是被告法律论证的核心:
在上述迭代去噪的过程中,AI模型是如何知道要移除哪部分噪声才能让图像更符合用户要求呢?它依赖的不是一个存储着“小狗吃菠萝”的照片数据库。相反,它依赖的是它在训练阶段学到的“模型权重”(model weights)或“优化的参数值”,这些权重或参数值是数十亿个微小的数字,这些数字中没有存储“图像”,而是存储“关系”和“概率”。例如,“小狗”这个概念通常与“四条腿”和“毛茸茸”的纹理相关联、“菠萝”通常是黄色的等等。这些信息以数字的形式存储在每个词汇的参数中。
综上,被告通过对其AI模型文生图的技术过程的还原,表明其论点:AI模型是从“随机噪声”开始,利用这些学到的“权重”“参数值”,来全新地创作一幅图像。其中,生成的图像不是从训练数据中“复制”或“提取”出来的,而是基于模型学到的统计模式合成的。这一论点的法律意涵是,模型从训练数据中提取的是抽象的风格、概念或模式,而非受版权保护的具体“表达”,因此不构成版权法意义下的“复制”。即使生成了和原告某些作品类似的图像,也只是风格或概念上(即思想部分)的相似。输出图像具有“随机性”的特点也印证了这一观点。
3.2 针对图像生成图像功能(图生图)的抗辩:
图像生成图像功能(下称图生图)具体指,用户可以输入一张图像(例如一张Getty的受版权保护的照片),并使用一个“滑动标尺”(sliding scale basis)来控制模型对该输入图像的“转换”程度。如果用户将转换率设置得很低(即被告所称的“受到用户的高度约束”),输出结果“在实质上和效果上是对用户提供的输入图像的部分复制”。
在这种情况下,被告无法从技术上否认“复制”行为的发生,因为输入和输出之间存在明确且可控的因果关系。因此,被告的策略是将法律责任转移给用户,即虽然发生了复制,但这是用户作出的行为,且被告没有能力也不应控制用户的使用,因此被告不应承担责任。
具体而言,被告将自己定位为中立的工具提供者,不论是用户自己下载了Stable Diffusion模型后自行运行,还是在DreamStudio平台上操作,被告更多提供的是一种托管服务,对用户的上传和本地复制行为,没有实际的控制权,更没有权利和能力来验证用户对其上传的图像是否享有版权或获得了授权。因此,被告不构成对用户复制侵权的授权。
3.3 备选抗辩:合理使用例——戏仿:
此外,被告明确表示,如果其上述主要抗辩(无论是文生图的技术抗辩还是图生图的责任转移抗辩)失败,它将转而寻求CDPA第30A条规定的“戏仿”(pastiche) 例外作为备选抗辩。
CDPA第30A条规定,为“戏仿、模仿或讽刺”之目的而进行的合理使用不构成侵权。被告首先需要论证其输出的内容符合“戏仿”的定义。
被告的主张是,其AI模型的输出图像是一种艺术作品,其特征符合“戏仿”的广义定义。被告将其定义为:“其风格可能模仿另一作品、艺术家或时期,或由模仿大量不同来源训练材料的元素的混合物组成”,这符合戏仿的目的。
但仅仅在使用意图上被认定为“戏仿”是不够的,被告还必须证明该使用构成了“合理使用”。在这一环节,被告提出了一系列创新性论点:
(1)“随机过程”表明没有复制的主观意图:在英国版权法下,要认定一项使用构成合理使用,法院必须评估多个因素,“使用的性质”(Nature of the dealing)是其中之一,一般认为,这指的是对版权作品使用的意图和方式(例如,是用于批评、研究,还是商业竞争)。被告声称AI模型利用的“随机过程”,并不是从数据库中“提取”或“复制粘贴”图像,而是从“随机噪声”开始,利用其学到的数学参数(模型权重)逐步“去噪”,最终“生成”一幅新图像。这个过程是概率性的,因此,模型并没有复制任何特定的版权作品的“意图”。如果输出的图像中确实出现了对原告作品(或其水印)的“复制”,这并非故意或系统的复制行为,而是一个统计上的“偶然”和“不可预测的”结果。
(2)生成的图像也满足“合理使用”的其他要素:
使用程度(Extent of taking):对版权作品的使用往往远小于整个作品,且即使模型输出了受版权保护的元素,图像也构成“戏仿”(即“模仿多种元素的混合物” )所必需的最少部分,而不是对整个作品的完整复制。
市场替代性(Substitute for the original):被告主张,戏仿图像不是原始版权作品的替代品。用户使用Stable Diffusion生成一张受特定风格启发的新图像,与去Getty Images网站购买或许可一张特定的、现有的、高分辨率的原始照片的目的是完全不同的。
市场干扰(Interfere in the market):被告进一步主张,戏仿图像也不会干扰原始版权作品的市场。被告在此利用了原告的主张,由于AI生成的图像往往是扭曲、有瑕疵的,那也正说明了它们不会是原始版权作品的替代品,因此它不会在经济上损害或干扰Getty Images对其高质量图像的核心许可市场。
被告的上述抗辩思路非常清晰,但最终,被告依然选择通过技术手段(屏蔽相关提示词和相关功能等)来解决原告的侵权主张。应该是被告想尽可能防止法官对其核心抗辩作出不利裁决,被告宁愿牺牲部分功能,也不愿让法院认定图像输出尤其是文生图的过程,构成版权法下的复制。这表明被告可能对其技术抗辩仍缺乏足够的信心,同时也使得这些关于AI训练和输出是否构成直接侵权的关键法律问题,在英国法域下仍然悬而未决。
4、对代表性诉讼的驳回申请与法院观点
对于原告的该项程序性诉请,上文论述的比较详细,法院支持了被告的抗辩,即原告无法明确代表的成员具体都有谁,因为原告对成员类别的定义,将成员的版权已被侵权作为资格前提,构成循环论证;且50,000多名创作者并不具有“相同利益”(same interest)。法院需要对每一份许可协议和每一次侵权行为进行个案评估。
此外,网络平台经常通过“弹窗勾选同意”等形式让用户签署独占许可合同,这种形式是否会影响合同的效力,本案也给出了一些回应。
对于原告主张其享有50,000多名创作者的独占许可授权的事实,被告提出了反驳:英国CDPA s.92(1)要求独占许可必须是“书面的”并“由版权所有人签署”。
被告质疑原告的某些协议,如原告通过:
“点击同意”,即登录、上传或系统更新时的弹窗等,让创作者通过勾选“同意/接受”的勾选框,以此视为签署了独占许可;
“默认接受”,如果创作忽视或跳过了上述该弹窗,在一定时期后原告系统会将这些尚未点击同意的创作者视为接受,并能继续上传内容。
被告主张这种创作者通过“点击同意”和“默认接受”方式授予原告的独占许可,达成不符合“签署”的积极行为要求,因此该独占许可是存在瑕疵或无效的。
法院认为,“点击同意”可以构成签署行为,法院引用了Bassano v Toft等先例,确认在网站上点击“我接受”等的复选框,这一积极行为足以构成CDPA s.92(1) 意义上的有效“签署”。但“默认接受”情况下的独占许可则不满足签署的要件。
据此,原告所主张的50,000多份独占许可中有一定数量的效力被否认,不仅影响了原告对代表性诉讼的主张,还使原告对这些作品的其他诉讼请求也无法得到支持。
5、对版权间接侵权的抗辩与法院观点
5.1 AI模型不构成侵权复制品
如上文所述,原告主张Stable Diffusion模型权重是CDPA下的“物品”(article),且该物品属于“侵权复制品”。
法官在“物品”是否必须有形的问题上支持了原告观点,采纳了“法律与时俱进”原则,认为如果将“物品”限制为有形物体,将“剥夺作者对电子复制品的保护”。
尽管原告争取到了AI模型权重构成“物品”,但却未能说服法官其进一步构成“侵权复制品”。因为被告对此做了非常充分的抗辩:
首先,需要区分AI的“训练过程”和最终的“产品”(即模型权重),训练过程确实涉及复制,但Stable Diffusion模型权重不涉及复制,其工作原理不是存储或“压缩”训练图像,而是有数十亿的参数或“统计表示”(statistical representations)构成,它们反映了从训练数据中学到的模式、纹理和关系,但并不“包含、存储或再现任何版权作品”。
其次,被告通过聘请专家(Thomas Brox教授)的证词,将AI模型训练和学习的过程,类比为与人类学习的过程:深度学习的AI模型使用的“人工神经网络”架构,旨在模拟大脑中的突触连接结构,模型权重是“知识”的集合,而不是“存储”。用于训练的数据集大小约为220TB,而最终的Stable Diffusion模型权重文件大小仅为3.44GB。这就像人阅读了成万本书,但并没有在大脑中形成一个图书馆。
最后,被告和专家还利用该类比,对生成的商标水印的问题做了回应,即这种现象是“记忆”的“过拟合”(overfitting),其主要原因是训练数据中存在大量重复(duplication)。例如,当带有同样水印的图片在数据集中出现了数百甚至数千次,模型就会“背住”它,Stability的专家将“过拟合”定义为一种“不希望的特性”或技术“缺陷”。这就像一个学生(AI模型)为了应付考试(用户提示),死记硬背了课本(训练数据)中的某几个特定段落。这种“死记硬背”是他“学习”过程中的一种“失败”(即“过拟合”),但这并不能证明这个学生的大脑(模型权重)本身就是课本的“复制品”。
法院认可了被告将AI训练类比为人类学习的抗辩观点,认为没有存储或再现任何版权作品的AI权重模型,不构成一个侵权复制品。这一裁决对AI行业具有重大意义。它至少在英国法律明确,对AI模型的分发和进口不会构成版权的间接侵权。
5.2 AI训练是否能等同于人类学习过程?
对于本案将AI训练类比为人类学习的思路,虽然在本案被法官所接受,但也有非常多的观点对这种类比表示质疑。典型的比如美国版权局在《版权与人工智能——第三部分:生成式人工智能训练》报告中明确表示:
人工智能训练与人类学习(尤其在版权视角下)存在差异。人类对自己经历过的作品只保留不完美的印象,这些印象经过了他们独特的个性、历史、记忆和世界观的过滤。而生成式人工智能训练则涉及创建完美的副本,并能几乎瞬间分析作品。其结果是一个能够以超人的速度和规模进行创作的模型。用罗伯特·布劳内斯教授的话说,“生成式模型训练超越了构成专有权结构基础的人类局限性。”
我们(美国版权局)也不同意AI训练因其类似人类学习,而本质上(在合理使用方面)具有转换性的观点。首先,这个类比建立在一个错误的前提上,因为合理使用并不能为所有以学习为目的的人类行为开脱。一个学生不能以促进个人教育为由,依赖合理使用来复印图书馆里的所有书籍;相反,他们必须购买或借阅一份合法获得的副本,通常是通过销售或许可。版权法不应仅仅因为复制行为是由计算机完成的,就给予更大的宽容度。
对于否定AI训练等同于人类学习过程的专业性论文非常多,尤为出名的是Apple ML Research发布的研究《The Illusion of Thinking》,本文作者也倾向于否定将AI训练与人类的学习过程等同(尤其在版权视角下),各种否定观点可大致总结如下表:

6、对商标侵权与仿冒的抗辩与法院观点
6.1 原告刻意设计的提示词取证能否作为证据?
对于商标侵权和仿冒的分析,法院首先需要明确,用户在使用被告AI模型具体哪些版本时产生了水印的问题。通过原被告的相关举证,最后把商标侵权和仿冒的判断聚焦在被告AI旧模型v1.x 和v2.x版本上,因为原告未能证明使用新模型(SD XL 和 v1.6)会产生水印。
这其中涉及到原告取证策略的问题,即原告在取证时,故意使用了他们认为会触发模型记忆的提示词,比如通过从Getty网站逐字复制的长篇详细描述作为提示词(逐字提示),或将上述长篇文字放入chatgpt让其生成多个提示词(改写提示),或使用“news photo”(新闻照片)或“vector art”(矢量艺术)作为提示词等,在原告律师使用这些提示词并加以引导的操作下,v1.2, 1.3, 1.4, 2.0和2.1版本生成了大量带有扭曲水印的图像。
被告抗辩认为这样的取证过程是“精心设计的”,因为普通用户不会像原告律师这样刻意使用这种奇怪的、逐字复制的长提示词来“攻击”模型。
法院对此的态度是:
否认了原告利用那些“奇怪”的提示词取证的证据——尤其是“逐字提示”和“改写提示”,这确实是精心设计且刻意的,不符合用户的真实适用提示词的情况。
认可了原告部分“精心设计的”提示词有效,比如利用“news photo”(新闻照片)和“vector art”(矢量艺术)作为提示词的取证证据。因为法官发现现实中真实用户有用这些词汇作为提示词的可能性。
法官对证据的严格审查是值得称赞的,并明确表达了态度,即原告可以设计提示词和取证过程,但这些提示词和取证过程要最低限度地符合真实用户的使用行为,过于脱离现实的提示词和取证过程所产生的证据是不能被接受的。这种态度也能为后续类案原告的取证提供思路和指引。
6.2 AI模型生成的水印是否构成被告对商标的使用?
对于原告认为被告在“商业过程”中“使用”了原告标志的指控。
被告抗辩,这是用户的行为,而非AI模型的“使用”。且用户会理解这些扭曲的水印不是来源标识,而仅仅是AI学习过程中产生的随机产物,因此也不会产生混淆。且被告还拿出了其产品服务的用户协议和免责声明等,其中都包含“用户自行对生成的结果及后续使用负责”“该模型仅供研究目的使用”“非商用”“禁止用户做侵权行为”等声明。
但法院驳回了被告的抗辩,裁定被告对产生的水印构成对原告商标的使用,需要承担法律责任。法院的论证逻辑是:
(1)控制的归属: 关键问题是谁控制了导致侵权发生的过程。法院认为,虽然用户输入了提示词,但被告对用于训练模型的数据拥有控制权。对于被告就其用户协议和免责声明等的抗辩 ,法院认定大部分用户不会阅读隐藏在超链接后的繁杂条款,本质还是要看被告对用户行为的控制能力。
(2)可预见的后果:水印的出现是被告主动选择使用包含清晰水印的数百万张Getty图像进行训练的“可预见后果”。因此,被告具有“直接或间接的控制权”。
(3)商业传播:被告“非商用”的声明形同虚设,用户的使用本身就是被告“自身商业传播”的一部分,构成了《1994年商标法》(TMA)意义下的“在商业过程中使用” 。
因此,在相同服务(图片、数字生成等商标类别)上生成(使用)了与原告ISTOCK商标相同的水印,无需判断是否实际构成了混淆,即可认定被告构成商标侵权。但对于GETTY IMAGES商标,由于被告生成的水印是扭曲的,法院认为该水印仅构成相似标识,需进一步对混淆与否进行判断。
最终,法院认定存在两种“混淆可能性”,一种是“商业合作的混淆”,即用户极有可能认为该AI工具得到了Getty的许可,或者该工具是Stability和Getty合作的产物,甚至还可能认为这就是Getty自己的AI工具。另一种是“售后混淆”,即使用户在访问被告服务时(售前)没有混淆,但在看到带有水印的输出结果(售后)时,也会产生关于来源的混淆。因此,被告旧模型生成带有原告水印的行为,均构成对原告商标的侵权。
6.3 对淡化等和仿冒的否定
对于原告关于商标淡化、声誉受损和仿冒诉讼请求,被告认为,原告的上述主张只基于其“纯粹的假设”,没有对实际遭受的损害进行举证。被告引用了欧洲法院对Intel Corp v CPM案的判决来着重强调:对于驰名商标的商标淡化、声誉受损、搭便车的诉求,原告不能仅做 “推定会产生损害”的举证,而是必须举证对消费者的经济行为(如购买习惯、搜索模式或市场决策等)发生了实际且可衡量的变化。
英国《1994年商标法》第10(3)条(TMA s. 10(3))为驰名商标提供了一种更强大的、特殊的保护,对于三种特定类型损害的保护:搭便车、商标淡化(对显著性的损害)、声誉损害,不要求证明存在消费者“混淆”。
但欧洲法院(ECJ,当时是欧盟最高法院)在Intel Corp v CPM案中,对驰名商标的保护又明确了一个新的法律标准,即原告不能仅仅因为“推断或假设”其商标显著性被削弱就获得胜诉,他们必须提供具体且真实的证据,证明市场上真实的“普通消费者”的经济行为(例如购买决策、搜索习惯)因此发生了改变,或存在发生这种改变的“严重可能性”。
具体到本案,法官采纳了Intel Corp v CPM案中“普通消费者经济行为实际改变”的判断标准,指出原告的举证仅有“规避许可费的假说”(推断消费者会通过AI模型生成一张“相同或相似”的图像,进而规避向原告付费使用)和“可能会生成色情图像的假设”,但这些“假设或推断”缺乏在实际发生了损害的证据。从而否定了原告关于商标淡化和声誉受损的主张。
对于仿冒的主张,被告利用了法官在前对“售后混淆”的论述,并转化为自己的抗辩。既然法院认为发生了“售后混淆”,但就目前关于仿冒侵权的先例来看,其仅规避售前混淆,即消费者因为虚假陈述导致了错误的购买决定。而本案的消费者是先做出了“购买”被告的决定(即决定使用Stable Diffusion)。他们是在使用服务之后才看到带水印的图像,这种售后混淆不构成仿冒。
售后的混淆是否能构成仿冒确为有争议的问题,但法官没有对此做出回应,而是再次强调原告无法就实际损失进行举证,且对原告主张的商标侵权的部分支持,已经为原告提供了足够的救济,因此驳回了原告的仿冒,也并未就售后混淆是否构成仿冒进行进一步的评述。
7、总结
本案作为少数已作出判决的AI训练案件,对后续类案有较强的参考价值。本案对一些争议的已决裁定,比如法院对被告生成水印构成商标侵权的裁定、对AI开发者的免责条款的否定等,也对AI行业本身起到了矫正和警示的作用。同时,诸如对属地管辖原则的秉持、对代表性诉讼的程序要求、对原告设计提示词的取证要求、对默认电子方式签订版权许可的否定等,也为类案原告的维权提供了指引。
但本案也有很多不尽人意的地方,比如因原告放弃相关诉求,使本案最为核心问题——针对AI训练与输出的版权问题(尤其是否构成合理使用的问题),没有得到法院充分的讨论。本案也有一些值得继续讨论的问题,比如AI模型是否构成侵权复制品、AI训练过程是否等同于人类学习过程,与法院裁定相左的观点日渐增多,当前的定论似乎也在遭受挑战。因此,虽然判决后原被告双方都“声称自己取得了胜利”,但或许事实上却是,双方都还未取得真正的胜利。
(本文仅代表作者观点,不代表知产力立场)
封面来源 | Pixabay 编辑 | 布鲁斯 有得


















