域外生成式AI公司知识产权瑕疵担保承诺浅析
作者 | 巩 靖 北京市通商律师事务所
孟小迪 中国政法大学数据法治研究院
叶 玲 清华大学法学院
编辑 | 布鲁斯
目录
一、生成式人工智能的商业应用
生成式AI是一种利用人工智能技术自动生成内容的新型生产方式。自2022年底OpenAI发布ChatGPT以来,全球掀起AI热潮,生成式AI大模型/服务迅速在自然语言处理、图像生成、智能客服和自动化文本生成等多个领域中取得了显著的商业应用成功。
生成式AI商业应用的产业链包括三类主要参与主体:上游是大模型服务提供者,负责创建和训练生成式AI大模型,直接对外提供可商用的大模型;中游是生成式AI服务提供者,将上游提供的模型和算法集成到各种应用程序和解决方案中以满足终端用户的需求,对外提供生成式AI应用程序和服务;下游是终端用户(自然人和企业),他们直接使用生成式AI应用程序和服务,如智能搜索、自动化文本生成、图像生成等程序和服务。
举例来说,OpenAI既对外提供GPT4.0大模型,也对外提供ChatGPT在线聊天生成式AI服务。向OpenAI购买GPT4.0大模型并基于此研发生成式AI服务的用户,属于生成式AI服务提供者。例如,Shutterstock的图片生成模型是基于OpenAI提供的大模型研发而成的,Shutterstock即属于中游的生成式AI服务提供者,而OpenAI在这项业务中属于上游的大模型服务提供者。与之相对的,向OpenAI直接购买ChatGPT在线聊天生成式AI服务、用于生成内容的自然人或企业,就属于终端用户。
图1: 生成式AI商业应用的产业链
在AIGC商业化应用迅猛发展的同时,在AIGC领域潜藏的知识产权诉讼风险也逐渐浮出水面。OpenAI最近遭遇了一次重大版权诉讼,美国作家 Julian Sancton代表自己和其他非虚构作家,声称OpenAI和Microsoft滥用了他们的作品来训练 ChatGPT的人工智能模型。【1】迄今为止,这已是 OpenAI 遭遇的第五起作者集体诉讼,前四起诉讼也以类似的理由提出。【2】在图像AI生成服务领域,Stable Diffusion、Midjourney等多家公司也遭遇了知识产权诉讼。在智能代码生成领域,【3】Microsoft被指控其GitHub Copilot 从公开可用的代码仓库中窃取代码,侵犯了版权。【4】
知识产权侵权风险如同悬在中下游用户头上的达摩克利斯之剑,极大打击中下游用户使用生成式AI大模型/服务的积极性。究其原因,生成式AI大模型依托海量互联网数据进行训练,而大模型的训练数据中有可能含有他人享有知识产权的文本、图像、视频等材料。鉴于算法黑箱和大模型的不透明性,位于产业链中下游的生成式AI服务提供者和终端用户无法事前预知自己使用这样的生成式AI大模型或者其生成物是否会引来知识产权索赔。这便导致了生成式AI服务提供者和终端用户可能会出于对知识产权索赔的顾忌而不敢与大模型服务提供者建立合作关系,从而阻碍了生成式AI商业应用的进一步发展。
二、知识产权瑕疵担保承诺的时间线
图2: 各家公司知识产权瑕疵担保承诺时间线
为了打消行业下游参与者的顾虑、促成交易的达成,在知识产权诉讼风波层出不穷的背景下,OpenAI、Google、Microsoft、Adobe和Shutterstock等领先的生成式AI大模型/服务研发公司(以下简称“AI公司”)率先对其下游合作主体承诺,如果下游合作主体遭受第三方的知识产权索赔,其将为这些下游合作主体承担相应的法律责任(即,提供知识产权瑕疵担保承诺)。
2023年5月,图库公司Shutterstock首次为其网站嵌入的AI Design Assistant这一AI图像生成服务作出知识产权瑕疵担保承诺,并且后续为一家有线电视网络即将推出的电视连续剧提供了针对图像的知识产权瑕疵担保。【5】6月8日,Adobe正式为其软件内嵌的Firefly AI图像生成服务作出知识产权瑕疵担保承诺;9月7日,Microsoft宣布了针对其旗下产品的Copilot版权承诺(Copilot Copyright Commitment);10月13日,Google也发布了知识产权瑕疵担保承诺的声明,主动承诺为旗下用户因使用谷歌大模型/服务而遭受的知识产权侵权风险承担责任;11月,Open AI在发布会上公开作出了版权盾承诺(Copyright Shield),表示将为因使用Open AI软件或Open AI大模型接口而面临版权诉讼的企业用户提供答辩并支付侵权损害赔偿金或和解金。【6】
三、知识产权瑕疵担保承诺适用的用户群体和知识产权纠纷类型
虽然位于头部的多家AI公司就可能产生的知识产权纠纷作出了知识产权瑕疵担保承诺,但需注意的是,这些AI公司作出的承诺并非是大包大揽式的无条件、全类别赔偿承诺,事实上,上述这些AI公司在瑕疵担保承诺兑现的前提上设置了诸多限制。首先,作出瑕疵担保承诺的AI公司通常会就瑕疵担保承诺所覆盖的用户群体和知识产权纠纷类型作出限缩。
1. 瑕疵担保承诺覆盖的用户群体
由于作出瑕疵担保承诺的AI公司在生成式AI商业应用的产业链中处于不同的位置,因此其瑕疵担保承诺覆盖的产品范围和用户群体也各不相同。本文涉及的各家AI公司均通过正面清单的方式,列明了其瑕疵担保承诺所覆盖的大模型/服务类别,其中,OpenAI、Microsoft、Google既是上游的大模型服务提供者,也是中游的生成式AI服务提供者,故其同时面向中游的生成式AI服务提供者和下游的终端用户提供瑕疵担保承诺。
1) OpenAI的瑕疵担保承诺的适用范围限于为中游服务商提供的大模型开发者平台的企业版API服务以及为下游终端用户提供的企业版ChatGPT软件(笔者注:ChatGPT分为免费版、Plus版、企业版)。
2) Microsoft的瑕疵担保承诺的适用范围包括为中游服务商提供的代码智能生成服务GitHub Copilot、企业版大模型服务Azure OpenAI以及为下游终端用户提供的企业的付费版本Copilot在线聊天机器人、AI智能生成服务Microsoft 365 Copilot。
3) Google的瑕疵担保承诺的适用范围包括为下游终端用户提供的Google Workspace企业版和教育版中嵌入的Duet AI服务和为中游服务商提供的Google云平台中嵌入Duet AI和Vertex AI的部分高级软件(Google Cloud Premium Software)。
区别于以上三家公司,Adobe和Shutterstock均是处于中游的生成式AI服务提供者,其担保承诺只面向下游的终端用户。
1) Adobe Firefly AI图片生成服务嵌入在Adobe的产品生态使用,其仅面向使用企业版本的终端用户提供知识产权瑕疵担保,并且对于企业版本用户的使用访问途径、适用产品系列、Firefly服务的用途等做出严格而细致的明示约定。
2) Shutterstock原本为图库网站,后基于Open AI的模型提供AI图片生成服务,其知识产权瑕疵担保承诺覆盖所有用户,不区分付费用户与免费用户。
2. 瑕疵担保承诺覆盖的知识产权纠纷类型
本文章涉及的各家AI公司作出的瑕疵担保承诺主要针对著作权纠纷,部分公司还覆盖了专利权、商标权、商业秘密等其他知识产权纠纷。
值得注意的是:Google的瑕疵担保承诺明确排除了用户对AI生成物的商业化使用而产生的商标相关的纠纷;Microsoft的瑕疵担保承诺排除了在贸易或商业活动中因商标使用、诽谤、虚假信息而产生的纠纷或与知识产权无关的纠纷等;Adobe的瑕疵担保承诺范围不限于知识产权纠纷,还包括了任何公开权利或隐私权的纠纷;Shutterstock没有明确限制瑕疵担保承诺适用的知识产权类型,但根据其博文可以推断出,至少Shutterstock的瑕疵担保承诺的范围覆盖著作权、商标权、公开权、诽谤等纠纷。
四、知识产权瑕疵担保承诺对纠纷发生前用户行为的限制
除了对瑕疵担保承诺所覆盖的用户群体和知识产权纠纷类型作出限缩外,AI公司还会对用户在使用大模型/服务的过程中的行为提出诸多限制。如果用户行为未满足这些限制性条件,AI公司将不会兑现其瑕疵担保承诺。本文对AI公司所声明的用户行为限制总结如下。
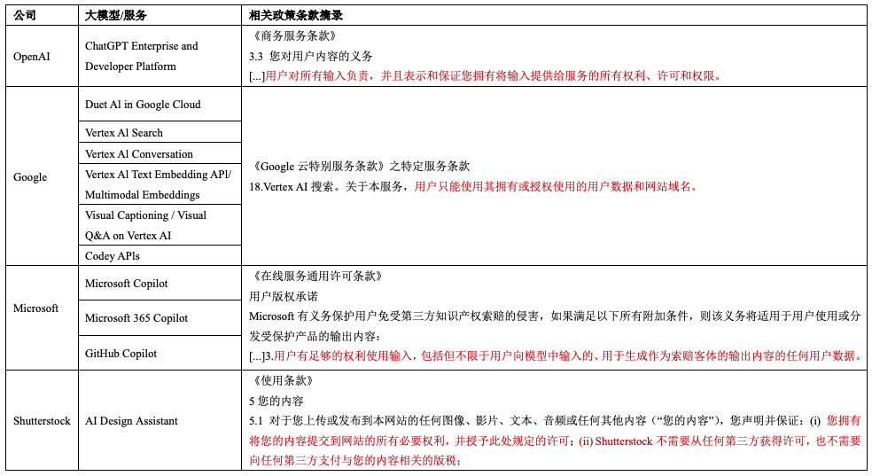
1. 用户应当对其输入的内容享有相关权利或获得相关许可
本文所涉及的AI公司对于用户输入的内容的要求基本一致,主要包括权属要求和合法性要求两个方面:
(1)权属要求
OpenAI、Google、Microsoft、Shutterstock均要求用户应当保证其对输入的内容和用户数据享有必要的权利、获得相应的许可或权限。
值得注意的是,对于因用户输入的内容而引起的知识产权侵权纠纷,不仅不适用瑕疵担保承诺,OpenAI、Google还要求用户为公司答辩、并承担相关赔偿责任。
(2)合法性要求
在权属要求的基础上,Shutterstock还进一步对输入内容本身的合法性作出了约定。用户不得上传、发布侵犯第三方隐私权或知识产权的内容,且内容本身不得包含色情、暴力等非法或不道德的内容。
2. 用户使用输出内容的方式受到特定限制
本文涉及的AI公司均在原则上要求用户及其终端用户在使用输出内容时,必须遵守法律法规、行业标准和用户协议的规定。具体来说,各AI公司在以下几个层面分别限制了用户使用输出内容的目的和方式:
(1)用户应当自行评估输出内容
OpenAI约定了用户需要对输出的所有使用行为负责,并且评估输出的准确性和个案适用性(包括适当地引入人工评审)。
(2)用户应当明示人工智能生成物标志
美国联邦贸易委员会(FTC)于2020年12月发布了《生成式AI服务标识指南》,要求在使用生成式AI技术创建或编辑图像、视频、音频或文本时,应当清楚地披露这一事实,并避免误导消费者及侵犯他人的隐私或知识产权。【7】
Google、Shutterstock在部分用户协议中均明确了这一要求,要求用户不得禁用或规避服务或输出中涉及来源引用、水印说明等在内的工具。
(3)不得在明知或应知侵权的情况下使用AI生成物
Google、Microsoft均约定用户及其终端用户不得创建、使用、修改、或者分发其明知或应当知道可能侵权的输出内容。此外,Google还在协议中约定用户在发生侵权纠纷后不得继续使用引起纠纷的生成式输出。
(4)不得规避必要的技术措施
Google、Microsoft均约定用户不得禁用或规避公司提供的用于帮助用户负责任地使用生成式AI的内容过滤器、元提示限制或其他技术工具。
(5)不得修改输出内容
AI公司所作出的瑕疵担保承诺的对象是其提供的大模型/服务的原始输出内容,故而AI公司瑕疵担保承诺的范围通常不包括因用户对原始输出内容修改后的内容而引起的知识产权纠纷。
较为特别的是,Shutterstock作为本文涉及的唯一一家对全部用户均承诺承担知识产权侵权损害赔偿的AI公司,其根据输出内容的类型(诸如图片、视频、新闻传媒、音乐等)制订了严格的使用许可规范,用户使用输出内容必须遵照相关的许可。并且,用户使用Shutterstock生成图片还需要通过该公司的前置侵权风险审核机制。
3. 用户不得将输出内容用于竞争产品的设计、运营
本文涉及到的对外提供模型的AI公司均禁止用户及其终端用户将输出内容用于以下行为:
1)不得直接使用服务、或使用输出内容用于创建、培训或(直接或间接)改进与AI公司提供的大模型/服务类似或有竞争关系竞争的模型或服务;
2)除非法律明确允许,不得对该大模型/服务进行逆向工程或提取其组成部分。
但OpenAI、Microsoft也对前述用途限制了例外情形:在非商业分发的情境中,用户或终端用户可以在开发初步分类分级或整理数据的人工智能模型(如:文本嵌入器或分类器)、以及微调AI公司自身用于提供服务的模型这两个场景中使用输出内容。
五、瑕疵担保承诺对纠纷发生后的用户行为的限制
1. 通知义务
在第三方知识产权索赔发生之后,本文所涉及的各家AI公司均对用户的通知义务做出约定,主要要求包括:
(1)形式要求
本文涉及的各家AI公司均要求用户应当在特定时间内以书面形式通知公司,具体来说:OpenAI和Adobe约定用户应该在知道或收到知识产权侵权索赔之后“立刻”通知。Google要求用户“必须尽快、在第三方启动诉讼之前,以书面形式通知赔偿方”第三方提起的所有指控,如因通知延迟影响了诉讼抗辩,赔偿方的义务将按影响的比例减少。Shutterstock要求用户在知悉或应该知悉索赔或可能索赔之日起不迟于5个工作日内以书面方式通知Shutterstock。
(2)内容要求
Shutterstock要求书面通知中必须包括用户当时已知的索赔的所有详细信息,如有争议的内容、提出索赔的个人和/或实体的名称,以及就索赔收发的任何函件的副本。
另外,因为Microsoft前置约定了用户在使用Azure OpenAI服务及可配置的GAI服务时必须要采取一定的技术措施,当第三方提起知识产权侵权索赔时,用户必须将记录了损害减轻措施和事件结果的报告提供给公司。
2. 协助义务
在知识产权纠纷案件发生后,本文涉及的各家AI公司均约定了用户负有积极协助义务,具体内容包括:
(1)用户的合理、积极合作义务
OpenAI和Google均约定了用户在索赔的抗辩或调查中应当提供合理合作,包括但不限于保存和共享相关的案涉用户内容;此外,Google还约定了如果因用户不配合影响了对第三方诉讼的抗辩,作出瑕疵担保承诺一方的义务将按影响的比例减少。
(2)瑕疵担保承诺方在纠纷解决或诉讼中的主导权
OpenAI在条款中明确了瑕疵担保方具有单独控制抗辩和索赔解决的权利。Adobe也强调瑕疵担保方在索赔处理中具有关键的控制权和权利决策。Shutterstock强调在先审慎评估索赔的合理性,直接约定了在公司对知识产权索赔的有效进行合理评估之前,其不承担任何法律费用或其他费用。
不过,OpenAI和Adobe还约定了在一般情况下,如果未经双方事先书面同意,一方不得就承认或陈述事实、和解或妥协等采取行动。
六、瑕疵担保承诺的义务范围
本文涉及的各家AI公司所作出的担保承诺均包括承担侵权损害赔偿金与和解金;此外,部分AI公司还承诺及时采取补救措施以消除侵权风险。本文整理AI公司瑕疵担保承诺的义务范围如下。
1. 承担侵权损害赔偿金及和解金
关于担保承担的赔偿金及和解金的上限,OpenAI是以用户遭到侵权赔偿指控的事件发生前12个月向OpenAI支付的价款为限;Adobe的最高总赔偿责任限额为3,000,000.00美元或用户根据适用的《销售订单》应付费用总和的两倍,Shutterstock则是沿用了其对输出内容进行许可的分类方法、对不同类型的输出内容约定了不同的赔偿数额上限。
2. 及时采取补救措施
在前述支付侵权损害赔偿金及和解金的基础上,OpenAI和Google还承诺及时采取补救措施,即替换或修改涉嫌侵权的服务,在尽量保证不实质性降低服务功能的情况下消除侵权风险。在前述举措商业上无法实现的情况下,OpenAI公司还承诺终止本协议并向用户退费。
七、小 结
2023年9月,经济合作与发展组织(OECD)发布报告《七国集团(G7)生成式人工智能广岛进程:达成G7生成式人工智能共识》,报告指出:生成式人工智能对知识产权带来了挑战。国家层面正在调查完全或部分由生成式人工智能创建的内容的知识产权法律地位问题。近日北京互联网法院针对AI生成图片的著作权侵权纠纷第一案做出判决,认为案涉AI绘画图片应当被认定为作品,该判决在AI生成物是否构成作品的问题上又引起了新一轮讨论,同时预示着AI生成物的相关诉讼在将来存在频发的可能性。【8】此外,4位插画创作者共同起诉了小红书所属的行吟信息科技(上海)有限公司,这将成为国内首批与AIGC训练数据集侵权相关的案件。【9】
不难看出,生成式AI大模型/服务所带来的知识产权纠纷将会成为不可回避的风险。当前,域外的主要AI公司已经面向其客户作出知识产权瑕疵担保承诺,意在消解产业链中下游的用户和终端用户对于使用生成式AI大模型和服务的侵权担忧。现阶段,可能出于把控风险的因素,域外AI公司目前所作出的瑕疵担保承诺对于用户(包括中游用户和终端用户)作出了诸多限制,这也导致在真正发生纠纷时,用户可能难以通过这些瑕疵担保承诺获得AI公司的实际赔付。例如,谷歌和微软要求用户不得在明知或应知AI生成物可能存在侵权的情况下继续使用该AI生成物(笔者注:相关协议中并未明确明知和应知的判断标准);OpenAI一方面就可能发生的知识产权纠纷作出瑕疵担保承诺,另一方面要求用户对“输出”的所有使用行为负责。因此,当前阶段域外AI公司对中下游用户所作出的瑕疵担保承诺,可能象征意义大于实质意义。然而,不能否认的是,域外AI公司作出知识产权瑕疵担保承诺在行业内是积极的探索。本文所梳理的与域外AI公司的知识产权瑕疵担保承诺的相关条款,或许对于国内AI领域的从业者有所助益。
注释
【1】Brittain, Blake. “OpenAI, Microsoft Hit with New Author Copyright Lawsuit Over AI Training.” Reuters, 22 Nov. 2023, www.reuters.com/legal/openai-microsoft-hit-with-new-author-copyright-lawsuit-over-ai-training-2023-11-21/.
【2】Poritz, Isaiah. “OpenAI Hit With Another Copyright Suit Amid Internal Chaos.” Bloomberg Law, 22 Nov. 2023, news.bloomberglaw.com/ip-law/openai-hit-with-another-copyright-lawsuit-amid-internal-chaos.
【3】Setty, Riddhi. “First AI Art Generator Lawsuits Threaten Future of Emerging Tech.” Bloomberg Law, 20 Jan. 2023, news.bloomberglaw.com/ip-law/first-ai-art-generator-lawsuits-threaten-future-of-emerging-tech.
【4】Toulas, Bill. “Microsoft Sued for Open-Source Piracy Through GitHub Copilot.” BleepingComputer, 5 Nov. 2022, www.bleepingcomputer.com/news/security/microsoft-sued-for-open-source-piracy-through-github-copilot/.
【5】Johnston, Bridget. “Introducing Indemnification for AI-Generated Images: An Industry First.” Shutterstock Blog, 11 Jul. 2023, www.shutterstock.com/blog/ai-generated-images-indemnification.
【6】Gold, Jon. “Adobe Offers Copyright Indemnification for Firefly AI-Based Image App Users.” Computerworld, 8 Jun. 2023, www.computerworld.com/article/3699053/adobe-offers-copyright-indemnification-for-firefly-ai-based-image-app-users.html;
Smith, Brad. “Microsoft Announces New Copilot Copyright Commitment for Customers.” Microsoft Blogs, 7 Sep. 2023, blogs.microsoft.com/on-the-issues/2023/09/07/copilot-copyright-commitment-ai-legal-concerns/;
Poritz, Isaiah. “Google Gives Customers Protection for AI-Linked Copyright Suits.” Bloomberg Law, 13 Oct. 2023, news.bloomberglaw.com/ip-law/google-gives-customers-protection-for-ai-linked-copyright-suits;
Montgomery, Blake. “OpenAI Offers to Pay for ChatGPT Customers’ Copyright Lawsuits.” The Guardian, 6 Nov. 2023, www.theguardian.com/technology/2023/nov/06/openai-chatgpt-customers-copyright-lawsuits.
【7】美国联邦贸易委员会. Guidelines for Identification of Generative AI Services. 2020年12月.
【8】北京互联网法院民事判决书(2023)京0491民初11279号,判决书原文请见https://mp.weixin.qq.com/s/Wu3-GuFvMJvJKJobqqq7vQ [2023.12.29访问]
【9】央广网,“生成式人工智能开发应用争议不断 将个人画作“喂”给AI大模型是否合规?” 2023年12月6日,https://baijiahao.baidu.com/s?id=1784510389682285650&wfr=spider&for=pc
(本文仅代表作者观点,不代表知产力立场)
封面来源 | Pixabay


















